fanbarLogo
homepageAvatar

Allan玩籌碼投資筆記

21篇貼文

最新貼文

  • 12月作夢行情啟動,作夢族群總整理

    12月7日

    延續11/29盤中觀察到的反轉細節後

    https://www.fanbar.tw/homepage/postDetail?h=I7sKyphA&postId=166857102

     

    於週一(12/2)台積電大漲3.92%帶領下加權指數站回季線

    並在週二(12/3)台積電續漲1.93%,與加權指數同時站回月線,

    集買榜籌碼也出現翻多訊號,行情也迅速轉為樂觀狀態進入新一波小型多頭循環

    目前上市櫃短均線多頭排列家數也黃金交叉

     

     

    本週比較大的展獲是11/30發布app用戶專屬文章

    https://www.cmoney.tw/notes/note-detail.aspx?nid=886847

    2024第四季營運狀況優於第三季的公司名單其中提到的第一家公司:精測

    本週已經從730塊漲到909塊單週漲幅24.5%

    讓12月剛開始有很好的起步,目前文章中分享的公司也都陸續公布營收,大部分也都如同公司法說會提到的預期

     

    除了營運狀況好的公司股價有理想的漲幅外,本週還有許多股票在炒第四季常出現的作夢行情

    其中在新一波中型循環可以注意的產業個股(下),所分享的產業:系統整合

    https://www.cmoney.tw/notes/note-detail.aspx?nid=885908

     

    在本週也出現集體族群大漲

     

     

    其中文章提到的零壹3029,股價也創歷史新高

     

     

    系統整合是第一個作夢族群

     

    接下來是近期因為輝達GB300很夯的BBU及超級電容

     

    BBU第二個作夢族群

    不過BBU已經從11月中就開始炒作了,建議大家要評估好風險再投入交易

     

    超級電容概念股第三個作夢族群

     

     

    除了AI伺服器以外,輝達在明年Q1也即將推出新的顯示卡RTX50系列,其中因為顯卡而帶動電源供應器的升級,相關供應鏈是第四個做夢族群

     

    輝達RTX50系列概念股

     

    以上是本週觀察到的熱門族群,建議大家可利用玩籌碼APP篩選出符合心中操作的個股

    並提醒大家,作夢行情就代表大多數個股目前皆沒有看到真正的基本面支撐股價,建議大家操作時須嚴守交易紀律,誤把交易當成長期投資

     

     

    【免責聲明】
    任何投資都有一定的風險,Allan 所有的文字、數據、資料全都僅供參考
    未經付費以及本人同意,禁止擷取部分引用、改寫,以及整篇文章轉貼分享,違者必究

    3
  • 11月指數弱勢、部分個股亮眼!如何看懂反彈訊號,搶先布局12月潛力股

    11月29日

     

    上週反彈行情持續到週一,從11/19集買榜籌碼出現翻多訊號後,反彈延續到11/25遇到月線反壓留下長上引線並收黑k棒,剛好5個交易日,反彈時間非常短

     

    不過11/25週一當天雖然收黑k棒,但主要是台積電下跌導致,可能跟MSCI季度調整有關

    11/26主要還是受到權值股下跌影響,中小型股表現還是不錯的

     

    關鍵反轉點在11/27,主要觀察到10點前下跌家數快速增加,跟前一天狀況差異很大

    細節的部份可以看到,加權及櫃買指數開盤還是是震盪走高的走勢,但發現下跌家數皆快速上升,且自己觀察及持有的右側強勢股皆呈現開高走低,所以研判是出貨盤,10點前在APP VIP群組提醒用戶,自己也在10點前將所有短線部位全數出場

     

     

    11/29也是有看盤細節可以分享給大家,剛好可以跟11/27做對比

    今天開盤指數直接開低,加權開盤直接下跌245點

    上市類股開盤開低家數高達700家

    櫃買也是開低,但可以看到下跌家數並沒有像上市類股一樣普遍開低

    上櫃類股開低家數僅200多家

    並且觀察到櫃買指數開低走高,上漲家數也快速增加,不到15分鐘上漲家數就大於下跌家數,並且觀察的右側類股走勢強勢

     

    所以研判今天高機率會有不錯的日內行情

     

     

    今天剛好也是11月最後一個交易日,總結一下

    11月是個操作難度相當高的月份,指數的部分是呈現空頭走勢

     

    但在個股上卻還是有很多強勢類股,例如剛提到的兩檔觀察類股,走勢與指數完全相反

     

    代表在大環境(指數)偏差的狀況下,還是有個股可以操作(11月集買家數低於50家僅3天),且在這樣的行情下,多頭排列的個股也相對容易篩選出來,如果在行情好的情況下,這些少數右側股也容易受到資金青睞

     

    這也是全職交易該做到的基本功

     

     

    下週準備進入12月公布11月營收,近期法說會有一些公司有透露第四季營運狀況會優於第三季,所以我們可以篩選出這些公司,並且推估11月營收可能會有好成績,這類股票在下周有機會走出好表現

    我會在本週更新這些公司給APP的用戶參考

     

     

    【免責聲明】
    任何投資都有一定的風險,Allan 所有的文字、數據、資料全都僅供參考
    未經付費以及本人同意,禁止擷取部分引用、改寫,以及整篇文章轉貼分享,違者必究

    7
  • 2024/11/22 本週季線出現轉折訊號

    11月22日

    本週行情出現轉折訊號

     

    主要的變化是11/19(周二)集買榜籌碼出現翻多訊號

    再來關鍵的變化是11/21(週四)的盤中細節

     

     

    週四跟週一同樣都是加權指數回測季線的下跌走勢,但整體卻是呈現弱中透強的行情。

    雖然集買榜籌碼沒有出現翻多訊號,但今天的集賣家數有下降趨勢,是呈現一個正向訊號。

     

    加權指數下跌主要來自台積電,從我每天扣除40檔當天影響指數最重的權值股後,指數是上漲13.7的震盪行情對比週一是下跌60點的偏空行情。

     

     

    另外一個最重要的依據是櫃買指數今天是上漲0.83%,走勢與大盤明顯出現分歧!

    從漲跌家數觀察
    上市-漲:544   跌:377
    上櫃-漲:436   跌:267

    可以看出雖然指數下跌,但上漲家數是大於下跌家數的。

     

    另外短均線多頭家數週三開始顯示增加,空頭家數也顯示下降。

     

     

    總和以上資訊判斷,我也在週四盤後更新提醒用戶

    從週二集買榜籌碼出現翻多訊號,觀察到今天,綜合來看這邊確實應該接近相對低點位置了。

    雖然不能保證大盤是否還有跌破季線可能,但現階段建議需要有一定持股水位,並且保有跌破季線可以勇敢加倉的現金水位。

     

    雖然目前加權及櫃買月線已經呈現下彎趨勢

    尤其是櫃買指數季線已經下彎

    所以目前行情是屬於中期反彈還是再次去挑戰24000點尚且無法判斷,但對於短線操作來說,這邊確實是有超額報酬的機會,值得押注

     

    這兩天已經播了許多種子出去,看下週能否開花結果

     

    但對我來說還是會小心管控持股部位,畢竟目前的點位還不是波段持股理想的進場位置,所以當現有部位開始獲利後才會逐步增加投入

     

     

    週日寫的新一波中型循環可以注意的產業個股,分享了一檔網通股

    https://www.cmoney.tw/notes/note-detail.aspx?nid=884852

     

    週末會在寫下篇,以興趣的朋友可以參考資料

     

     

    【免責聲明】
    任何投資都有一定的風險,Allan 所有的文字、數據、資料全都僅供參考
    未經付費以及本人同意,禁止擷取部分引用、改寫,以及整篇文章轉貼分享,違者必究

     

    4
  • (中文逐字稿) AT&T 2024年第三季度財報說明會

    11月13日

    重點整理

    營運展望:

     

    有機增長:公司預計在 2025 年實現 EBITDA(稅息折舊及攤銷前利潤)和營業收入的增長。這主要由無線業務和消費者寬帶業務的持續強勁表現所推動。

     

    光纖業務擴張:AT&T 計劃擴大其光纖覆蓋範圍,超過 2025 年底前覆蓋超過 3,000 萬個光纖地點的目標。公司正考慮進一步擴展 1,000 至 1,500 萬個新地點,並將在 12 月 3 日的分析師和投資者日上提供更多詳情。

     

    融合服務策略:公司將繼續推進 5G 和光纖的融合連接策略,提供高價值的服務,增強客戶黏性和市場份額。

     

    成本效率提升:AT&T 將透過人工智能、機器學習和房地產優化等措施,提高運營效率,實現成本節約,增強營運槓桿。

     

    資本支出與基礎建設投資展望:

    持續投資於 5G 和光纖網絡:公司將繼續成為連接基礎設施的主要資本投資者,重點投資於 5G 網絡的現代化和光纖網絡的擴張。

     

    資本投資水平:AT&T 預計 2024 年的資本投資將達到 210 億至 220 億美元指引範圍的高端,並預計在 2025 年保持類似的資本投資水平,以支持網絡擴張和技術升級。

     

    合作夥伴關係:公司正在通過與 BlackRock 合資的 GigaPower 等合作夥伴關係,資本高效地將 AT&T 光纖高速互聯網帶到新的地區,這將有助於擴大光纖覆蓋,同時優化資本支出。

     

    財務靈活性與減債:AT&T 將繼續減少淨債務,增強財務靈活性,以支持持續的投資和提升股東回報。

     

    總結:

    AT&T 在 2025 年的營運展望中,將繼續專注於增強其 5G 和光纖網絡的覆蓋和性能,推動有機增長,並提高運營效率。資本支出將主要用於網絡基礎設施的投資,支持公司在融合連接領域的領導地位。公司將在即將舉行的分析師和投資者日上,進一步詳細闡述其 2025 年的計劃和目標。

     

     

    有機增長意思是公司在此討論其不受外部交易(如DIRECTV交易)影響的內部業務增長,僅考慮公司本身業務運營所產生的增長,例如現有產品和服務的銷售增長或效率提升等。

     

     

    公司報告環節

     

     

    主持人

    感謝您的耐心等待。歡迎參加 AT&T 2024 年第三季度財報電話會議。(主持人指示)提醒您,會議正在錄製中。

    現在我將會議交給我們的主持人,財務和投資者關係資深副總裁布雷特·費爾德曼。請開始。

    布雷特·費爾德曼 - 財務和投資者關係資深副總裁

    謝謝,早安。歡迎參加我們的第三季度電話會議。我是 AT&T 的投資者關係主管布雷特·費爾德曼。今天與我一起參加會議的還有我們的首席執行官約翰·斯坦基和財務長帕斯卡·德羅奇斯。

    在我們開始之前,我需要提醒您注意我們的安全港聲明。我今天的一些評論可能包含前瞻性信息,這些信息可能會因 AT&T 向美國證券交易委員會(SEC)提交的文件中所描述的風險和不確定因素而有所變動,結果可能會有重大差異。更多資訊和收益資料可在投資者關係網站上查閱。

    好了,接下來我將把話筒交給約翰·斯坦基。約翰?

    約翰·斯坦基 - 總裁、首席執行官、董事

    謝謝布雷特。感謝大家今天早上的參與。希望您今天一切順利。第三季度再次顯示出,我們的團隊在有效擴展高價值無線和寬頻用戶方面取得了穩健的成果。由於帕斯卡將詳細介紹本季度的情況,我將更多地分享我們的投資導向策略如何幫助我們實現全年合併財務指引,為未來增長創造發展空間,並簡要更新最近的一些發展。

     

    我們的策略保持不變,通過 5G 和光纖在融合連接領域引領行業。在行動方面,我們的服務覆蓋範圍和可靠性的價值以及以客戶為中心的最佳方案,正在產生穩健、可持續的結果。

    我們在穩定增長 5G 用戶方面取得了成果,並在第三季度增加了 403,000 名後付費手機用戶。我們也實現了高效率的增長,後付費手機流失率和升級率低於去年同期。

     

    截至今年第三季度,我們的行動業務 EBITDA 增長超過 6%,這處於我們全年指引的高端。這使我們在進入第四季度時處於有利地位,我們預計手機購買活動、升級和促銷週期將出現季節性增長。

     

    總體而言,我們對行動業務的持續發展勢頭感到非常滿意。我們在增加客戶、提高盈利能力,並預計在 15 個季度中第 13 次實現行業內最佳的後付費手機流失率。

     

     

    現在讓我們轉向消費者有線業務,即使受東南部一個月的停工和颶風海倫的影響,我們已連續第五個季度實現寬頻用戶淨增加。我想花點時間表彰我們的前線團隊,在面對多次毀滅性颶風時,他們繼續展現英勇風範。

     

    我們很高興地歡迎東南部地區忠誠的員工在 9 月 16 日重新上班,並簽訂了新批准的協議:東南部地區簽訂了為期五年的合同,西部地區也簽訂了類似的四年期協議。我們對員工每天為客戶提供的卓越服務給予適當認可,年薪平均增長 3.6%。我們的員工將保持行業內薪酬最高的專業人士地位,同時我們與勞工夥伴合作,將公司重新定位為美國唯一的全工會無線和寬頻提供商。

     

    我們服務於國內東南部地區數百萬的個人和企業,我們的前線員工迅速反應並不懈努力,在關鍵時刻保持社區、客戶和應急人員的連接。為提供背景資訊,我們的 FirstNet 組織在此類事件中為公共安全提供了獨特的產品支持。在颶風海倫的恢復過程中,FirstNet 回應了超過 200 項請求,這是我們有史以來規模最大的應急響應工作之一。

    這些努力無疑是非凡的,這正是包括紐約市警察局和紐約市消防局在內的超過 29,000 個公共安全機構選擇 FirstNet 的原因。我們讚揚 FCC 最近決定向 FirstNet 當局提供 50 兆赫的頻譜,以促進全國範圍內為應急人員部署 5G 服務,我們期待共同制定計劃,將這些能力提升到新水平。

     

    回到寬頻領域。儘管我們的東南部地區停工了 30 天,我們已連續 19 個季度實現超過 20 萬個 AT&T 光纖淨增量,這表明客戶對光纖的需求強勁。

    季度內,消費者有線業務 EBITDA 增長超過 8%,主要得益於光纖收入增長近 17%。這些一致的結果顯示了我們光纖投資的回報隨著我們從傳統網路轉型,這項投資的運營槓桿有所改善。總體而言,5G 和光纖的發展動力使我們能夠以強勢收尾今年。

     

    儘管我們的 5G 和光纖業務表現出色,但顯而易見的是,客戶更喜歡將行動服務和寬頻作為融合服務一起購買。

    只有 AT&T 能夠大規模提供此服務,並從所有者經濟中受益。這種情況形成了一個強化的循環,即我們光纖業務的成功推動了行動服務的增長,反之亦然。

     

    正如我們在上季度所分享的,約每 10 個 AT&T 光纖家庭中就有 4 個選擇 AT&T 作為其無線服務提供商。此外,AT&T 光纖覆蓋範圍內的後付費手機用戶份額比全國平均高出約 500 個基點。這突顯了大規模擁有和運營 5G 和光纖網路的真正好處,即能夠通過融合服務滲透推動行動和寬頻的更高份額。隨著時間的推移,我們預計這將為我們的行動和寬頻業務的投資資本帶來更高回報,無論是單獨運營還是結合運營。

    儘管我們的融合策略始於我們自己的光纖覆蓋範圍,但我們也在尋找有吸引力的機會將 AT&T 光纖擴展至覆蓋範圍之外。

    我們已經是美國最大的光纖供應商,擁有最快、最可靠的速度。AT&T 光纖的優勢提升了整體 AT&T 品牌,我們希望更多的客戶能夠體驗當今最好的有線互聯網體驗。這就是為什麼我們宣布了計劃通過與 BlackRock 合資的 GigaPower,以及最近與商業開放接入光纖供應商達成的協議,將 AT&T 光纖高速互聯網帶到新的地區。這些光纖驅動的增長計劃為我們提供了一種資本高效的方式,使更多客戶能夠使用 AT&T 光纖和 5G 無線服務。

     

    除了自 2019 年以來成為美國連接基礎設施最大的資本投資者之外,由於 EBITDA 增長和強勁的自由現金流生成,我們還在繼續減少淨債務並提高運營槓桿。我們的財務靈活性不斷提高,我們有望在明年上半年達到淨債務與調整後 EBITDA 比率在 2.5 倍範圍內的目標。

     

    季度內,我們還宣布達成協議,以非或有交易方式將剩餘 70% 的 DIRECTV 股份出售給 TPG,僅需符合通用的結案條件,且與 DIRECTV 和 DISH 交易的監管過程無關。這筆出售交易的結構使我們能夠繼續專注於成為 5G 和光纖連接領域的領導者,同時進一步強化資產負債表。這筆交易也為我們提供了新的選擇空間,使我們可以考慮利用我們的分銷網絡,整合各類產品和服務,進一步簡化和改善客戶的生活。我們將在獲得必要的監管批准後,並考慮最佳的融資和稅務處理後完成交易。

     

    我們相信,公司過去四年的轉型使我們在持續的有機增長方面處於有利位置,同時也增強了我們的財務靈活性和支持持續投資及提升股東回報的能力。我們很高興能在即將舉行的分析師和投資者日(12 月 3 日)再次與您分享這一切對 AT&T 未來的意義,所以請記得將這個令人興奮的活動標記在日曆上。

    接下來,我將把話筒交給帕斯卡,讓他更詳細地介紹本季度的情況。帕斯卡?

    帕斯卡·德羅奇斯 - 財務長、高級執行副總裁

    謝謝,約翰,早安,大家好。讓我們從第 8 頁開始,回顧一下我們第三季度的財務摘要。第三季度的合併業績符合我們的預期。由於企業有線服務收入下降和低利潤率的無線設備收入下降,營收略有下降,但這些損失大多被高利潤率的無線服務收入和光纖收入的增長所抵消。與去年同期相比,合併營收的趨勢還受到超過 1 億美元的外匯逆風和今年初將網絡安全業務轉讓至合資企業後約 1 億美元的影響。

    調整後的 EBITDA 本季度增長了 3.4%,行動、消費者有線和墨西哥市場的增長,共同驅動了我們季度內 80% 以上的總收入,但部分被企業有線收入的持續下降所抵消。年初至今,調整後的 EBITDA 增長了 3.4%,我們繼續預計全年調整後的 EBITDA 增長率在 3% 範圍內。我們預計,即使受到颶風海倫和米爾頓的影響以及停工的影響,我們仍然可以達成這一增長目標。消費者有線和企業有線預計將承受大部分影響。

    調整後的每股收益(EPS)為 0.60 美元,低於去年同期的 0.64 美元。本季度的調整後 EPS 排除了與我們商業有線單位的 44 億美元非現金商譽減值有關的 0.61 美元的影響,這一商譽減值主要由於行業中傳統服務的結構性下降所致。全年,我們對調整後 EPS 的預期仍在 2.15 至 2.25 美元之間。

    年初至今的自由現金流達到 128 億美元,較去年同期增加了 24 億美元,符合我們的目標,即在季度基礎上實現更可預測的自由現金流。第三季度,我們產生了 51 億美元的自由現金流,其中包括先前披露的與無線網絡轉型有關的一次性付款 4.8 億美元,以及持續償還供應商融資的義務。

    本季度的資本投資為 55 億美元,較去年同期減少約 1.5 億美元,主要原因是供應商融資付款減少。資本支出為 53 億美元,較去年同期增長約 6.5 億美元。

    我們預計第四季度的資本投資將有所增加,以加速無線網絡現代化。

    我們還預計第四季度將保持強勁的現金轉換,並利用我們改進的流動性,繼續減少短期融資,包括在第四季度進一步償還供應商融資。這些額外的供應商融資付款將使我們全年資本投資達到 210 億至 220 億美元指引範圍的高端。我们的自由現金流目標指向 170 億至 180 億美元指引範圍的中點。

     

    現在讓我們來看看第 9 頁的無線業務經營結果。本季度,我們提供了 40.3 萬的後付費手機淨增加,低於去年同期的 46.8 萬,這符合我們對無線市場正常化的預期。我們的後付費手機流失率持續改善,本季度的後付費手機流失率為 0.8%,低於 2023 年第三季度的 0.79%。

    移動服務收入增長了 4%,主要得益於我們平衡的市場進入策略的強力執行。 本季度,我們還對某些管理費用的時間安排進行了調整,並記錄了約 9,000 萬美元的一次性收入,從而對服務收入產生了積極影響。

    後付費手機的 ARPU 為 57.7 美元,同比增長 1.9%,主要受舊方案較高的 ARPU 驅動。如預期,服務收入的增長部分被設備收入的下降所抵消,後付費的升級率為 3.5%,低於去年的 3.9%。

    在預付費方面,我們的 Cricket 品牌繼續表現出穩定的增長,實現了連續 40 個季度,即整整 10 年的正手機淨增長。全年來看,我們繼續預期移動服務收入增長在 3% 範圍內。

    無線 EBITDA 達到 95 億美元,同比增長 6.7%,即約 6 億美元。年初至今的無線 EBITDA 增長了 6.3%,反映了幾乎 100% 的服務收入增長直接推動了 EBITDA 的增長。強勁的表現使我們有望實現全年中高個位數的無線 EBITDA 增長目標。我們的無線業務前景也繼續預期第四季度的促銷活動水平將會隨季節性趨勢而增高。

     

    接下來,讓我們轉到第 10 頁,來看消費者有線的結果。光纖的持續優勢正在推動消費者有線業務的增長,並帶來強勁的回報。 本季度,我們新增了 2.8 萬名總寬帶訂閱者,包括 22.6 萬 AT&T 光纖淨增加。 我們的光纖訂戶增長也受到停工和南部地區風暴的影響,估計少增了約 5 萬名淨增加。但在有 AT&T 光纖的地方,我們依然表現出色。我們目前已經通過光纖覆蓋了超過 2800 萬個家庭和商業地點,並有望在 2025 年底前覆蓋超過 3000 萬個光纖地點。

    正如我們之前所說的,我們對光纖投資的回報優於預期,這使我們可能擴展我們的目標建設,大約可以額外擴展 1,000 到 1,500 萬個新地點。我們期待在 12 月 3 日的分析師和投資者日上,向您提供我們擴展 AT&T 光纖覆蓋計劃的更詳細的更新。

     

    在光纖以外的領域,AT&T Internet Air 的早期表現以及我們成功地主動遷移使用銅纜的舊網絡互聯網客戶至這項服務也讓我們感到鼓舞。我們目前擁有接近 50 萬 AT&T Internet Air 消費者訂戶,其中包括本季度新增的 13.5 萬訂戶。

    第三季度寬帶收入增長了 6.4%,這主要由接近 17% 的光纖收入增長驅動。全年來看,我們繼續預期寬帶收入增長將達到 7% 以上。光纖的 ARPU 為 70.36 美元,同比增長 3.2%,初次訂閱的 ARPU 約為 75 美元。我們持續看到用戶對更高速度的光纖方案的需求增加,並且基礎定價趨勢健康。

    第三季度也是自動支付變更推出後的首個完整季度。我們認為自動支付對客戶和我們的寬帶業務都帶來了長期的好處。

    隨著寬帶收入的增長和持續的成本轉型,消費者有線 EBITDA 也實現了增長,盈利能力不斷提升。到第三季度為止,消費者有線 EBITDA 增長了 10%,我們預計全年 EBITDA 增長將在中高單位數範圍內,包括近期停工和風暴的影響。

     

    接下來,讓我們在第 11 頁討論商業有線業務。商業有線的 EBITDA 下降了 20%,這主要是由於行業內傳統語音服務的結構性下降。報告中的 EBITDA 下降也反映了與去年同期相比的困難對比,去年第三季度受益於約 1 億美元的 IP 銷售,而今年第三季度則沒有重複這一收入。

    整體來看,由於營收預期下降,包括將 IP 銷售推遲到 2025 年,以及東南地區的停工和颶風海倫和米爾頓的影響,商業有線表現略低於我們第一季度的展望。我們現在預計全年商業有線 EBITDA 下降的幅度將在高個位數範圍內,而之前的預期為中個位數下降。

    儘管傳統語音收入的短期下降可能在今年剩餘時間內對商業有線的 EBITDA 趨勢產生壓力,但我們的 5G 和無線產品在企業解決方案領域繼續提供有吸引力的增長機會。這包括 FirstNet 的持續增長,目前其總連接數約為 640 萬。同樣,我們也對新興增長產品如 AT&T Internet Air for Business 的潛力感到興奮。

     

    接下來,讓我們移至第 12 頁,了解我們的資本配置策略。我們的資本配置策略保持一致和謹慎。我們成功地在有效增長和長期投資之間取得平衡,向更多客戶提供融合網絡服務,償還債務並為股東創造價值。

    我們還專注於去槓桿化。在本季度,我們儘管面臨 13 億美元的外匯逆風,仍然減少了約 11 億美元的淨債務。此外,請記住,我們已經完全對沖了我們的外幣計價債務,因此資產負債表上的其他非流動負債中記錄了對沖相關的外匯收益。與去年同期相比,我們減少了約 29 億美元的淨債務,並降低了 24 億美元的供應商和供應商融資。

    截至 9 月底,淨債務與調整後 EBITDA 的比率為 2.8 倍,我們正在穩步推進,在 2025 年上半年達到 2.5 倍範圍的目標。 展望未來,我們的債務到期情況非常可控,我們處於有利位置,超過 95% 的長期債務是固定利率,平均加權利率為 4.2%。


    在第三季度,我們減少了直接供應商和供應商融資義務約 17 億美元,與第二季度相比。第三季度來自證券化設施的淨現金流入為 4 億美元。因此,這些項目的淨現金支出為 13 億美元。

    在第四季度,我們預計直接供應商融資餘額將會季節性地增加。然而,我們預計將繼續按年降低直接供應商和供應商融資的淨餘額,這應該會降低我們的利息支出,並隨著時間的推移持續改善現金流的質量和穩定性。

    本季度 DIRECTV 發放的稅前分紅約為 6 億美元。根據我們剝離 70% DIRECTV 股權的協議條款,我們預計在第四季度會收到 11 億美元的稅前現金支付。第三季度的現金稅支出約為 6 億美元,並預計第四季度的現金稅支出約為 16 億美元。

    最後,我對今年以來我們團隊的表現感到非常滿意。正如 John 所指出的,我們正在按計劃實現 2024 年全年的綜合財務指引目標。

    Brett,這就是我們的介紹。現在可以開始進行問答環節了。

     

    QA問答環節

     

     

    Brett Feldman - 高級副總裁 - 財務和投資者關係

    謝謝你,Pascal。接線員,我們準備好回答第一個問題。

    Q1

    接線員

    Simon Flannery,摩根士丹利。

    Simon Flannery - 分析師

    John,你提到在第四季度,我們預期手機購買活動、升級和促銷週期會有季節性增加。你能提供一些背景嗎?升級活動持續低迷,且有人擔心 iPhone 週期會加長。蘋果引入 AI 等技術後,你對第四季度和更長期的預期是什麼?

    另外,關於企業專線業務,有沒有看到任何穩定的跡象?在情況開始穩定和改善之前,你認為還會有多少壓力?

    John Stankey - 總裁、首席執行官、董事

    關於蘋果手機銷售的預測,我不確定是否能比上季度提供更具滿意度的回答。你已經看到數據了,銷量比去年略有下降。我們仍在等待軟件的發布,以觀察是否能激發消費者興趣,加速增長。

    從歷史上看,手機上的軟件創新需要時間才能獲得吸引力,往往需要多次改進。我不期望隨著軟件的推出會出現大幅增長,但最終消費者會做出決定。

    關於企業專線業務,我們正朝著以連接為基礎的服務轉型。隨著我們的重點擴展到更廣泛的商業市場,我看到分銷量正在上升,儘管高利潤的傳統產品下降速度比新產品更快。這與幾年前我們在消費者方面的轉型過程相似。我們正在尋找成長的空間,以抵消下滑的影響。

    Q2

    接線員

    John Hodulik,瑞銀集團。

    John Hodulik - 分析師

    我們能否談談光纖在區域外的機會?你們如何選擇合作夥伴,是否可能會有更多夥伴加入?另外,包括 GigaPower 在內,這個機會有多大?對於有綁定服務的無線客戶,是否看到了流失率的改善?

    John Stankey - 總裁、首席執行官、董事

    很高興討論這個話題。我們的合作夥伴關係側重於我們在自有合作夥伴範圍內執行的一種模式。我們提供類似於 GigaPower 的結構,利用我們的分銷優勢、OSS/BSS 後台支持,甚至可以利用第三方供應商的規模能力。我們的合作夥伴關係可能隨著時間的推移擴大我們的市場覆蓋範圍。

    關於流失率,儘管還在早期階段,但區域外的初步表現與區域內的業務案例相似,這讓這個模式更具吸引力。雖然我們在這個業務中還沒有足夠長的時間來最終評估流失動態,但早期的跡象看起來很有希望。

    Q3

    接線員

    Peter Supino,沃爾夫研究中心。

    Peter Supino - 分析師

    關於消費者寬帶和資本配置的問題。在消費者寬帶方面,儘管你們上季度在 204 個部分區域推出了服務,但網路新增量還是穩定了。你能評論這些變化與互聯網增長的關係嗎?在資本配置方面,你對電纜中的 HFC 資產有什麼看法?它們是否可能補充你們的光纖策略?

    John Stankey - 總裁、首席執行官、董事

    我對我們在互聯網增長方面的狀況感到滿意。我們的策略是選擇性地使用它,專注於適合我們更廣泛產品組合的市場,同時解決銅纜客戶的升級需求。在資本配置方面,我們主要關注內生機會。我相信光纖是未來的趨勢,儘管 HFC 在過去是一個很好的選擇,但現在我們正處於光纖逐步接近用戶的階段。我更有興趣在這個重組中的行業中為 AT&T 的長期成功進行布局,而不是投資於接近成熟的技術週期。

    關於 HFC,我曾經認為它是很好的資本配置選擇,有線電視確實顯示出其韌性,並產生了有吸引力的回報。但每個決策都有其合適的時機,我相信我們正處於光纖越來越接近終端用戶的階段。自從 1980 年代光纖問世以來,我們一直在這條路上,我認為現在已經接近這一轉變的後期。因此,在今天投資於 HFC,而光纖的覆蓋率在穩步增加,現在看來並不是最佳選擇。

    更重要的是,我們當前的商業模式和內生增長機會非常吸引人。通過專注於我們現有的策略,我看到 AT&T 有巨大的長期價值,隨著我們簡化操作,通過合作夥伴擴展,並定位自己為具有持久增長潛力的融合提供商。這種方法使我們能夠為投資者維持穩健的年金收入流。

    我不同意認為下一波連接性的增長將帶來次優回報的觀點。我相信存在著巨大的機會,我對市場結構和我們的策略將支持我們的長期目標充滿信心。

    Q4

    接線員

    David Barden,美國銀行。

    David Barden - 分析師

    John,在考慮在您的領土上建設光纖時,這是否完全是為了AT&T的利益,還是有可能成為開放式接入提供商,使AT&T能夠以批發的方式參與?

    Pascal,您重申了指導方針,但我錯過了是否有關於2025年收益增長的內容。您能否解釋一下該方面的思路?

    John Stankey - 總裁、首席執行官、董事

    David,正如我所提到的,行業結構在未來十年將會發生不同的演變。針對我們所擁有和運營的資產,我們的目標是服務那些重視綜合服務的客戶。這種策略讓我們能夠與忠誠且高盈利的客戶一起取得最佳效果。

    然而,在我們這種高固定成本的行業中,批發業務可能會成為業務的一部分,這一天也可能會來臨。我們對於批發選項持開放態度,當這樣做能夠增加整體回報時,我們會考慮。

    Pascal Desroches - 首席財務官,高級執行副總裁

    關於2025年,由於我們不確定DIRECTV交易何時完成,報告的每股收益可能會有所不同。在有機增長方面,我們預計明年EBITDA和營業收入將會增長。

    Q5

    接線員

    Michael Rollins,花旗銀行。

    Michael Rollins - 分析師

    能否提供無線市場競爭格局的更新,特別是消費者和企業部門?是什麼推動了後付費電話ARPU的同比增長,這種增長的可持續性如何?

    John Stankey - 總裁、首席執行官、董事

    行業競爭仍然激烈。我對我們在增長和品質方面的平衡策略感到滿意。對於企業市場,我看到有可以改善我們存在和影響力的空間,特別是在我們的Internet Air和光纖服務能夠提供綜合價值的細分市場。

    關於ARPU,增長主要來自客戶購買更多的服務、功能和更高級的計劃。我們還有增長的空間,特別是在成本對齊和利用人工智能與機器學習更有效地服務客戶方面。

    Q6

    接線員

    Jim Schneider,高盛。

    Jim Schneider - 分析師

    隨著明年光纖淨新增數量的增加,並可能覆蓋更多地點,我們是否應該預期光纖淨新增將加速?另外,關於資本支出,明年會有類似的趨勢嗎?

    John Stankey - 總裁、首席執行官、董事

    我們的建設速度已經平穩載入,並且淨新增數量的季節性變化與消費者週期相關。我不預見明年會有重大變化。我們多年來一直是光纖的主要投資者,我對我們的進展充滿信心。

    Q7

    接線員

    Sebastiano Petti,摩根大通。

    Sebastiano Petti - 分析師

    上個季度你提到,由於第三季度中期的價格上漲,後付費電話ARPU可能會在第四季度顯示出更大的收益。這是否仍然準確?此外,9000萬美元的一次性收益是否包含在後付費電話ARPU中?

    Pascal Desroches - 首席財務官,高級執行副總裁

    是的,定價措施將影響第四季度,9000萬美元的調整將影響後付費ARPU。

    John Stankey - 總裁、首席執行官、董事

    關於頻譜,4.9 GHz頻譜的部署需要時間,這不同於能夠立即增加容量的二級頻譜市場。如果有補充我們持有的頻譜的二級市場頻譜,我們會從策略上考慮,因為這對增長和容量是有益的。

    Q8

    接線員

    Kannan Venkateshwar,巴克萊銀行。

    Kannan Venkateshwar - 分析師

    能否談談2025年的一些槓桿,特別是營運槓桿、成本管理和定價動態?

    Pascal Desroches - 首席財務官,高級執行副總裁

    我們正在為長期增長進行投資。我們對行動業務和消費者寬帶的表現感到滿意,並看到擴展光纖的空間,這將提高利潤率。我們正努力通過人工智能、機器學習和房地產優化來實現成本效率。隨著供應商融資支付趨於穩定,我們預計未來將實現正面的自由現金流貢獻。

    Brett Feldman - 高級副總裁 - 財務和投資者關係

    感謝大家今天上午的參與。

    接線員

    謝謝。女士們,先生們,今天的會議到此結束。感謝您參加AT&T活動會議。現在您可以斷開連接。

    1
  • (中文逐字稿) 愛信立 2024年第三季度財報說明會

    11月13日

    重點整理

     

    北美地區

    2024Q3 表現:

    • 銷售額增長:北美地區在2024Q3表現強勁,銷售額同比增長55%
    • 主要原因:這主要得益於與AT&T的合約交付,以及其他大型客戶選擇性地增加了網路投資。

    2024Q4 展望:

    • 銷售增長趨緩:預計北美地區的增長將在2024Q4逐步穩定,銷售額可能會低於季節性模式。
    • 原因:第三季度的強勁表現(尤其是AT&T合約的大量交付)導致了高基數效應,第四季度增長將正常化。
    • 影響因素:其他大型運營商的投資仍具不確定性,他們可能會繼續進行選擇性的網路投資。

    2025年 展望:

    • 持續穩定增長:預計北美市場將在2025年保持穩定增長,但增速可能會放緩。
    • 原因
      • AT&T合約:該合約的部署將在2025年繼續,但對銷售增長的貢獻將減少,因為主要的部署階段已經完成。
      • 其他運營商投資:預計其他運營商可能會回應市場競爭壓力,增加對網路現代化和5G的投資,但程度尚不明確。

    與2024Q3比較:

    • 增長趨勢:2024Q3的增長強勁,主要受AT&T合約推動;2024Q4和2025年預計增長將穩定下來
    • 毛利率:北美地區的高毛利率在2024Q3對整體業績有積極影響,未來可能會因市場組合變化而有所調整。

    印度地區

    2024Q3 表現:

    • 銷售額下降:在2024Q3,印度所在的區域(東南亞、大洋洲和印度)銷售額同比下降43%
    • 原因:這是因為2023年印度大規模的5G部署後,市場進入了正常化階段。

    2024Q4 展望:

    • 市場持續正常化:預計印度市場在2024Q4將繼續保持正常化狀態,銷售額可能維持在較低水準。
    • 原因
      • 投資放緩:在完成主要的5G網路部署後,運營商的資本支出有所減少。
      • 需求調整:市場正在消化之前的投資,對新設備和服務的需求暫時放緩。

    2025年 展望:

    • 預計增長恢復:在2025年,印度市場有望重新增長
    • 原因
      • 數位化進程:印度正在經歷快速的數位化,對網路容量和新技術的需求將再次增強。
      • 固定無線接入(FWA):FWA等新用例可能推動運營商增加投資。
      • 經濟發展:隨著經濟增長和5G應用場景的拓展,企業和消費者對網路服務的需求將提升。

    與2024Q3比較:

    • 銷售趨勢:2024Q3銷售額大幅下降,反映了5G部署後的市場正常化;預計2025年將恢復增長
    • 市場動態:從2024Q3的低迷走向2025年的復甦,印度市場將經歷一個重新增長的週期。

    其他地區

    歐洲和拉丁美洲

    • 2024Q3 表現:銷售額同比微增1%,歐洲的增長被拉丁美洲的下降部分抵消。
    • 2024Q4 及2025年展望
      • 歐洲:預計持續緩慢增長,主要受5G部署推動。
      • 拉丁美洲:可能面臨經濟和政治不確定性,增長前景謹慎。

    東北亞、中東和非洲

    • 2024Q3 表現:趨勢減弱,銷售額下降,客戶投資放緩。
    • 2024Q4 及2025年展望
      • 中東和非洲:可能受益於新興市場的網路建設需求,增長前景較為積極。
      • 東北亞:市場競爭激烈,增長可能保持平穩或略有增長。

    總結與比較

    • 全球市場挑戰:愛立信在2024Q3繼續面臨全球RAN市場的挑戰,客戶投資謹慎。
    • 北美市場:2024Q3表現強勁,但預計增長將在2024Q4和2025年穩定,增速可能放緩。
    • 印度市場:2024Q3銷售額大幅下降,預計在2024Q4繼續正常化,但在2025年可能恢復增長
    • 整體比較
      • 2024Q3:受益於北美強勁增長,總體業績穩健。
      • 2024Q4:預計增長低於季節性模式,部分地區增長放緩。
      • 2025年:市場有望隨著新技術應用和客戶投資的回升而增長,但增速可能因地區而異。

     

    結論

    愛立信在2024Q3展示了強勁的業務基礎,特別是在北美地區。然而,展望2024Q4和2025年,各地區的營運狀況將有所差異:

    • 北美地區:增長將從高位回歸穩定,但仍將是主要的營收來源。
    • 印度地區:經歷正常化後,預計在2025年恢復增長,成為新的增長動力。
    • 其他地區:市場表現將受地區經濟和投資環境影響,增長前景各異。

    愛立信需要持續關注市場動態,調整策略,以抓住新興機會,推動全球業務的穩定增長。

     

     

     

     

    公司報告環節

     

     

     

    Daniel Morris - 投資者關係主管

    大家好,歡迎參加愛立信2024年第三季度業績發表會。今天和我一起在演播室的有總裁兼執行長Borje Ekholm和財務長Lars Sandström。照常,我們會進行簡短的介紹,接下來是問答環節。(活動說明)

    詳細資訊可以在今天的財報發布和投資者關係網站上找到。請注意,今天的電話會議正在錄音,且演示可能包含前瞻性陳述。這些陳述基於我們目前的預期和一些計畫假設,存在風險和不確定性。由於新聞稿中提到的因素以及電話會議中討論的內容,實際結果可能會有重大差異。我們建議您在收益報告及年度報告中閱讀相關的風險和不確定性。

    現在我將把時間交給Borje和Lars,請他們進行介紹性評論。

    Borje Ekholm - 總裁、執行長、董事

    謝謝你,Daniel。大家早安,歡迎參加第三季度的財報電話會議。我們在第三季度表現穩健,這一時期專注於戰略和營運執行。首先讓我談談我們的策略,目標是建設未來的網路,透過可編程網路提供差異化的效能。

    這些可編程網路將啟用能以新方式獲利的應用程式,在這些方式中差異化效能至關重要。這意味著為行動技術創造新的用例,超越最佳努力的消費者行動寬頻。這也將使我們的運營商客戶能夠增加現有產品之外的新收入來源。

     

    我們的策略重點是利用這些機會來推動行動網路市場的成長。全球對高性能可編程網路的需求增強,這令人鼓舞。我們去年與AT&T簽訂的合約是首個證明,為我們現在看到的日益增加的興趣打下基礎。

    隨著我們宣布與12家全球CSP成立合資企業以聚合並銷售網路API,對差異化效能的興趣也在增加。我認為這是行業實現5G全部功能的關鍵一步。

     

    我稍後會更詳細地介紹策略步驟,但讓我首先簡單談談第三季度的業績。我們繼續看到市場發展充滿挑戰。市場最終是由我們的客戶決定的。因此,在這種情況下,關鍵是我們專注於能夠影響的事情,特別是我們的業務運營方式。

     

    第三季度,有機銷售額下降了1%。比上一季度少,因此我們可以逐步看到改善。北美的強勁表現有所幫助,儘管在其他大多數地區發展不利。

    從毛利率來看,我們的表現穩健,達到46.3%,相較去年第三季度的39.2%呈現顯著動力。這是由市場組合(特別是北美地區)、較高的IPR銷售以及幾年前開始的業務優化努力推動的。

    現在在第三季度,我們開始看到這些努力的成果,包括較低的報廢率、更好的庫存水準和更高效的運營。隨著這些改善,EBITA增至78億瑞典克朗,而去年為47億瑞典克朗。另一個良好的指標是自由現金流,達到129億瑞典克朗。

    總結來說,這些結果顯示出我們強勁的基礎業務及已採取的策略行動的效果。Lars將稍後詳細分析數據,但讓我簡要評論一下市場發展。

     

    第三季度,全球RAN市場依然面臨挑戰。然而,我們繼續利用技術領先地位,在印度和越南贏得合約。北美繼續強勁成長,按年增長55%,這得益於最近與AT&T的合約交付。其他大客戶也進行了選擇性的網路投資。

    在歐洲和拉丁美洲,銷售額微增1%,歐洲的增長被拉丁美洲的下降部分抵消。在東南亞、大洋洲和印度,銷售額下降了43%,這是去年印度5G大規模推廣後的正常化。東北亞、中東和非洲的趨勢在本季度因客戶投資放緩而減弱。

    轉向我們的企業業務,我們將企業視為高性能連接的關鍵機會。儘管企業銷售面臨短期壓力,我們積極應對,但仍專注於愛立信的長期發展。在第三季度,我們採取了關鍵步驟來執行這部分策略。

     

    第三季度我們還同意出售iconectiv,待監管批准,以簡化業務並專注於核心機會。另一項對我們企業策略的重要公告是與主要運營商建立合資企業,以聚合並銷售網路API,其中Vonage將發揮重要作用。

    網路API是實現額外網路獲利的最佳機會之一,開放網路以新方式進行應用,類似於開發者今天如何存取通訊API。這將使網路功能更易於存取,啟用新用例。

    現在我將時間交給Lars來詳細介紹數據。

    Lars Sandström - 財務長,高級副總裁,集團財務部主管

    謝謝你,Borje。首先談集團業績,淨銷售額達618億瑞典克朗,有機銷售持平。北美持續強勁成長,投資有選擇性增加,歐洲略有成長,但其他市場有所下降。

    第三季度的調整後毛利率為46.3%,比去年的39.2%有所改善。利潤率受益於市場組合、商業紀律、成本節約活動以及更高的IPR授權收入。本季還有客戶和解的一次性貢獻,進一步提升了毛利率。

    在研發投資方面,我們繼續保持技術領先並提升運營彈性。調整後EBITA增至78億瑞典克朗,利潤率為12.6%,年增幅顯著。自由現金流強勁,達到129億瑞典克朗,這得益於盈利能力提升以及專注於庫存和供應鏈管理降低了營運資本,且市場組合有利。

    接下來,讓我們來談各業務部門的表現。網路方面,有機銷售同比略微下降1%。北美較去年低位增長了80%,客戶投資增加,儘管其他市場的客戶保持謹慎。印度在去年快速推廣5G後減速最大。

    調整後EBITA增至81億瑞典克朗,與去年同期的52億瑞典克朗相比,滾動四季的利潤率為20.3%。

    在雲端軟體和服務方面,有機銷售也保持平穩,調整後毛利率提升至38.7%。

    在企業方面,銷售按預期下降3%。企業無線解決方案增長7%,但增速放緩,並在本季度推出了首個企業5G中立主機解決方案。

    現在來看展望,由於第三季度的強勢開局,網路預計第四季度低於季節性模式。由於項目交付時間,第四季的雲端軟體和服務也預計低於平均值。企業銷售預計將進一步受到專注於獲利市場和產品的影響。

    現在,我將時間交還給Borje。

     

    Borje Ekholm - 總裁、執行長、董事

    謝謝你,Lars。儘管RAN市場面臨持續挑戰,我們的第三季業績顯示出強勁的基礎業務表現。在北美的成長推動下,我們預計第四季度的網路銷售將同比穩定。隨著我們專注於更具盈利性的領域,企業短期內預計將面臨壓力。

    從長遠來看,要使行業回歸成長,找到新的收入來源至關重要。我們注意到客戶討論的轉變,對我們的可編程網路和其貨幣化機會的興趣不斷增加網路API仍然是實現5G潛力的重要機會。我們在這方面取得了進展,並且正在擴展行動網路的應用場景。


    現在我們已準備好回答您的問題。Daniel?

     

     

    QA問答環節

     

    Q1

    Daniel Morris - 投資者關係主管

    (活動說明)Alex Duval,高盛。

    Alex Duval - 分析師

    大家好,非常感謝這個問題。您今天談到了本季度AT&T的增長,總體收入顯然超出了預期。能否請您說明為什麼第四季度的網路收入增長展望會低於季節性平均水準?我們應該如何看待這份AT&T合約的增長對未來幾個季度收入季節性的影響?這對集團利潤率意味著什麼?非常感謝。

    Borje Ekholm - 總裁、執行長、董事

    好的,謝謝你,Alex。

    北美的增長在第二季度就開始顯現了跡象。第三季度的增長非常強勁,增長水準高,影響了淨銷售額。我們預計這一增長會在第四季度及明年逐步穩定下來。

    Alex Duval - 分析師

    非常感謝。

    Q2

    Daniel Morris - 投資者關係主管

    Joachim Gunell,DNB。

    Joachim Gunell - 分析師

    謝謝,早安。過去七個季度中,您有六個季度對毛利率的展望較為保守。這是否是因為可見性問題,或是某些因素持續超出內部預期?

     

    Lars Sandstrom - 財務長,高級副總裁,集團財務部主管

    是的,我認為部分原因是供應鏈內部的成本削減活動和生產力提升,這些可能比預期更快地實現了。產品和市場組合影響總是存在,但改進的確比初步預測來得更快。

    Joachim Gunell - 分析師

    明白了。簡單說一下,iconectiv的出售相當於一年的股息收益率。您資本充足,現金流強勁。Borje,您是否可以談談您是否考慮特別股息、回購或M&E(併購)?

    Borje Ekholm - 總裁、執行長、董事

    最終這是董事會的決定,股票回購例如也會由股東決定。我們產生了穩定的現金流,財務狀況良好,這讓董事會和業主有多種選擇可以考慮。

    Joachim Gunell - 分析師

    謝謝。

    Q3

    Daniel Morris - 投資者關係主管

    Francois Bouvignies,瑞銀集團。

    Francois Bouvignies - 分析師

    非常感謝。您提供了穩健的毛利率,成本節約計畫影響了穩定性。但是從歷史來看,高北美比例似乎與過去的高毛利率相關。隨著美國和其他地區可能的合約正常化,北美是否是您高毛利率的主要貢獻者?

    Borje Ekholm - 總裁、執行長、董事

    雖然北美是貢獻因素,但不是主要驅動力。利潤率的改善主要來自於長期的重組、生產力和供應鏈利用率的提升。

    Francois Bouvignies - 分析師

    謝謝。

    Q4

    Daniel Morris - 投資者關係主管

    Andreas Joelsson,卡內基。

    Andreas Joelsson - 分析師

    謝謝,早安。關於策略,您如何看待可編程網路對愛立信未來的影響?如果運營商獲利增加,您認為愛立信的影響會直接來自API,還是運營商需要更多地投資於可編程網路?

    Borje Ekholm - 總裁、執行長、董事

    好問題,Andreas。

    我們認為企業的網路API應該具有獨立的盈利能力,這也會刺激對可編程網路的需求。例如,企業無線解決方案正在創造投資案例,讓運營商能夠創造新收入,這使得投資計算更加正常化。

    Andreas Joelsson - 分析師

    當然,謝謝。

    Q5

    Daniel Morris - 投資者關係主管

    Sebastian Sztabowicz,開普勒·舍弗勒。

    Sébastien Sztabowicz - 分析師

    大家好,感謝您回答我的問題。企業無線解決方案的增長在第三季度放緩,近期趨勢也較為疲軟。能否解釋一下其原因,以及需要哪些條件才能促使復甦?

    Borje Ekholm - 總裁、執行長、董事

    增長率較低以及專注於盈利市場影響了這一領域。我們正更多地進入專用網路,但這一增長尚未完全展開,我們預計這將支持未來的增長。

    Lars Sandstrom - 財務長,高級副總裁,集團財務部主管

    我們還在本季度推出了EP 5G和中立主機等新產品。通常情況下,產品轉型會導致舊產品組合在新產品上線之前放緩,這也影響了第三季度的表現。

    Q6

    Daniel Morris - 投資者關係主管

    Erik Rojestal,SEB。

    Erik Lindholm-Rojestal - 分析師

    早安,Lars。隨著北美市場的回升,但整體市場仍然疲軟,12個月滾動EBITA利潤率約為10%,您是否預見到進一步的成本行動,以達到15%-18%的目標,還是持續的合約贏得和市場改善足夠?

    Lars Sandstrom - 財務長,高級副總裁,集團財務部主管

    是的,隨著市場持平和通脹壓力,我們將繼續檢視成本,以在進入明年時保持適當的基礎。

    Borje Ekholm - 總裁、執行長、董事

    在平穩的市場中,成本審查會繼續進行,以應對通脹影響。這是我們需要在日常業務實踐中持續進行的工作。

    Erik Lindholm-Rojestal - 分析師

    謝謝。

    Q7

    Daniel Morris - 投資者關係主管

    Jakob Bluestone,法國巴黎銀行。

    Jakob Bluestone - 分析師

    謝謝您回答問題。能否介紹一下RAN市場的競爭環境,特別是供應商的壓力?

    Borje Ekholm - 總裁、執行長、董事

    競爭環境在過去幾年相對穩定,有一些贏得和失去。我們繼續採取商業紀律,深思熟慮地專注於合約,而不是追逐每一個機會。

    Jakob Bluestone - 分析師

    謝謝。

    Q8

    Daniel Morris - 投資者關係主管

    Rob Sanders,德意志銀行。

    Rob Sanders - 分析師

    早安。能否談談北美的另外兩家運營商?他們是否會回應AT&T的現代化計劃,並在明年增加投資?您是否預計這些運營商的支出會復甦?

    Borje Ekholm - 總裁、執行長、董事

    Rob,那是一個競爭激烈的市場,所以我們不會做具體評論。不過我要說的是,北美的增長範圍不僅僅是一份合約,因此我會留給你自行解釋。

     

    Q9

    丹尼爾·莫里斯 - 投資人關係主管

    桑迪普·德什潘德,摩根大通

    桑迪普·德什潘德 - 分析師

    你好,謝謝讓我提問。我想回到您提到的那份簽署合約,創建一個用於API貨幣化的新公司。您能否談談預計這家公司何時能開始運營並提供API服務?愛立信將如何從其API貢獻中獲得報酬?

    Borje Ekholm - 總裁、執行長、董事

    我們正在積極推進設立過程,目標是在獲得監管批准後的幾個月內啟動。這個合資企業將聚合網路API,使其更易於存取並進行銷售。Vonage將在開發者生態系統中發揮作用,為獨特的網路API使用提供支持。這為運營商創造了新的收入機會,而愛立信將通過API的可存取性來實現貨幣化。我們將根據開發者的反饋來調整產品,提升愛立信在價值鏈中的地位。具體的收入時間點將在未來更為明確,但目前的勢頭非常令人鼓舞。

    桑迪普·德什潘德 - 分析師

    謝謝。

    Q10

    丹尼爾·莫里斯 - 投資人關係主管

    丹尼爾·朱伯格,德意志商業銀行

    丹尼爾·朱伯格 - 分析師

    謝謝。我想詢問固定無線接入(FWA)。這是一個網路建設和強大用例的正面推動力。您能否評論一下在美國和其他市場的進展情況?

    博耶·埃克霍姆 - 總裁、首席執行官、董事

    固定無線接入是一個關鍵用例,提供接近光纖的性能並且易於安裝。北美領先成長,寬帶訂閱數量增加。在印度等市場,它被迅速採用,並且具有節省資本支出的潛力。較低的成本結構可能使其在許多地區成為光纖的可行替代方案。

    丹尼爾·朱伯格 - 分析師

    是的。謝謝你,博耶。

    Q11

    丹尼爾·莫里斯 - 投資人關係主管

    安德魯·加德納,花旗

    安德魯·加德納 - 分析師

    謝謝你,丹尼爾。我想問一下AT&T的合約。您提到該合約在第三季開始帶來收入。您能否提供關於部署階段和未來一年合約可見性的資訊?

    博耶·埃克霍姆 - 總裁、首席執行官、董事

    第三季的成長幅度很高,我們預計會在第四季正常化。

    部署進度取決於愛立信和客戶的推展速度,並將在接下來的幾個季度內穩定並持續。

    安德魯·加德納 - 分析師

    是的,所以你確實有對明年的可見性?

    博耶·埃克霍姆 - 總裁、首席執行官、董事

    是的,這將持續到明年。

    Q12

    丹尼爾·莫里斯 - 投資人關係主管

    薩米·薩卡米斯,丹麥銀行

    薩米·薩卡米斯 - 分析師

    關於您的第四季指引:基於毛利率,除了北美之外,是否也存在低於正常的季節性表現?

    拉斯·桑德斯特羅姆 - 首席財務官、高級副總裁、集團財務主管

    是的。由於第三季的高績效,我們預計季節性表現低於平均值。並非每個合約都會立即影響下一季度的收入。

    博耶·埃克霍姆 - 總裁、首席執行官、董事

    例如,AT&T合約在去年11月宣布,影響到第二季末和第三季,因此其他最近的交易可能需要一些時間才會對收入產生影響。

    Q13

    丹尼爾·莫里斯 - 投資人關係主管

    菲利克斯·亨里克森,諾德尼亞

    菲利克斯·亨里克森 - 分析師

    有幾個關於營運支出和利潤的快速問題。您是否預計下半年的營運支出與上半年持平?另外,您能否量化第三季的一次性毛利率增益,來自知識產權協議和客戶和解?

    拉斯·桑德斯特羅姆 - 首席財務官、高級副總裁、集團財務主管

    下半年的營運支出將與上半年相似,可能略有增加,這取決於撥備。第三季的一次性項目約增加毛利率一個百分點。

    Q14

    丹尼爾·莫里斯 - 投資人關係主管

    特倫斯·徐,摩根士丹利

    特倫斯·徐 - 分析師

    謝謝。我想詢問有關印度的問題。考慮到2024年的放緩,您認為2025年銷售是否會回升?您可以評論一下毛利率趨勢嗎?

    博耶·埃克霍姆 - 總裁、首席執行官、董事

    印度正在經歷數位化,對網路容量的需求不斷增長。儘管2023年表現強勁,但2024年已經正常化。從長遠來看,我們預計會有成長。雖然我們無法評論具體的利潤,但產品統一化的改善已減少了對組合的敏感性,這有助於整體的穩定性。

    特倫斯·徐 - 分析師

    謝謝。

    Q15

    丹尼爾·莫里斯 - 投資人關係主管

    迪迪埃·塞馬瑪,美國銀行

    迪迪埃·塞馬瑪 - 分析師

    早安。隨著毛利率的結構性改善,您能否分享未來的正常範圍?另外,關於營運支出,2025年是否有通膨壓力需要考慮?

    拉斯·桑德斯特羅姆 - 首席財務官、高級副總裁、集團財務主管

    我們通過增加軟體內容在結構上提升了毛利率。然而,確定精確的目標範圍需要時間。關於營運支出,我們正努力抵銷通膨壓力,並可能在明年需要額外的成本削減措施。

    迪迪埃·塞馬瑪 - 分析師

    最後一個問題:您能提供有關iconectiv業務出售的收入貢獻嗎?

    拉斯·桑德斯特羅姆 - 首席財務官、高級副總裁、集團財務主管

    我們尚未披露具體數字,但一旦剝離完成,我們將分享更多詳細資訊。

    丹尼爾·莫里斯 - 投資人關係主管

    感謝您的提問。今天的電話會議到此結束。感謝大家的參與。

    博耶·埃克霍姆 - 總裁、首席執行官、董事

    謝謝大家。

    1
  • 2024/11/10 短線及波段區分

    11月10日

    上週台股在11/1回測季線後出現一波反彈行情,主要是由美國選後行情及台積電營收創高所帶動。

     

    從細節面來看,台指在10/18台積電法說後最高漲到接近24000點。


    上週五加權指數收在23553,台積電公布營收台指在1:45分前漲到23781,目前夜盤又跌回23564接近加權指數收盤位置。

    上週五也是明顯的拉積盤,盤後集賣家數高達157家,比10/18台積法說隔天拉積盤的集賣家數135家還多。

    上週五與10/18台積法說隔天相似,加權都收一根上漲的黑K,代表股市是開高走低。


    目前指數也都因為台積電的優異基本面而反彈到相似位階,如果沒更好的利多繼續推升,那指數短期應該很難在突破24000點,況且現在有一堆台積電假利空新聞在打壓價格。

    從台積電走勢來看,10月營收公布後目前也沒突破10/18法說後高點1135,而是在短暫急拉後就快速回落。


    回到集買榜籌碼,上週的反彈行情集買家數有明顯回升,但集賣家數仍普遍維持破百家的狀況。


    上週表現較好的股票也都是一些AI伺服器相關的組裝廠及零組件公司。
    從週二到週四連續3天的盤後更新都有提到注意到電腦周邊族群。

     

    其他個股則是偏弱勢反彈,很多股票在週五的拉積盤又跌回去了。

    目前整體來看波段趨勢仍維持不變,看法可回去看11/3的內容即可。

    https://www.fanbar.tw/homepage/postDetail?h=I7sKyphA&postId=166080310
     

     

    波段看法會影響我70%部位的操作,只要集買榜籌碼沒出現明顯的翻多訊號,我持股水位只會在3成以下甚至更低。

     

    像類似上週的短線行情我也只大概用10%的資金在做短線交易,上週五盤中也幾乎都退場了。

    對我來說現在的行情就是在磨練自己的交易技巧,賺多賺少不是重點,能進步才是最重要的事。


    另外在檢討一下美股的部分,因為對於美股短線的走勢我有些誤判,如果判斷正確話,或許在台股11/1開在季線的當下我會願意更積極的投入一點短線部位,這樣到上週或許是一筆可觀的短線獲利了。

    1. 忽略了美股選後因為不確定性因子結束,VIX指數下降會帶來一波選後行情。
    2. 選前CNN恐慌指數44.49相對低檔


    3. SP500選前市場寬度其實是相對低檔

    綜合上面3個資訊,其實就能得到選後美股上漲的期望值很高,這樣就能推估台股在11/1回測季線後有機會走一波像樣的反彈行情。


    總結:
    1. 台股波段看法仍然偏空,所以持股水位很低,持續等待有更進一步明確的訊號。
    2. 短線上AI相關類股是相對有基本面的強勢類股,也是我短線部位主要選擇的對象。
    3. 美股選後行情本週可能會逐步降溫,注意是否會有回歸基本面的走勢。

     

     

    【免責聲明】
    任何投資都有一定的風險,Allan 所有的文字、數據、資料全都僅供參考
    未經付費以及本人同意,禁止擷取部分引用、改寫,以及整篇文章轉貼分享,違者必究

    1
  • (中文逐字稿) 高通 2024 Q3(2024Q4財年)財報說明會(11/7)

    11月8日

    重點整理

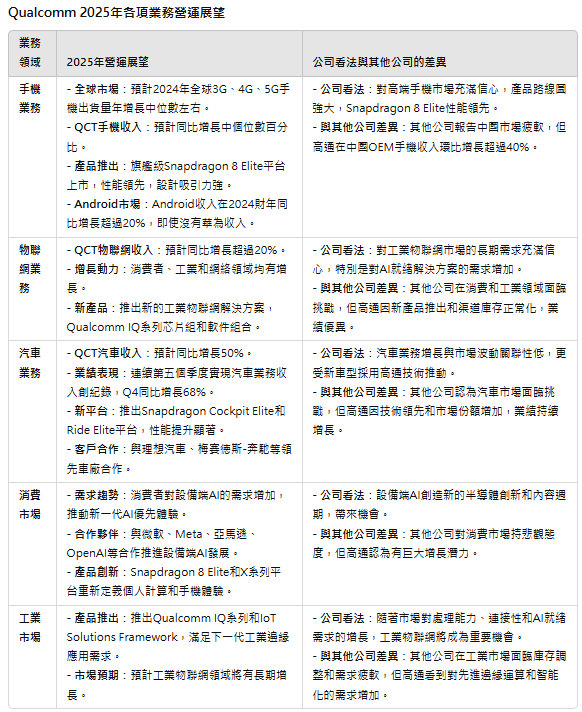
    高通2024第四季(2025Q1財年)營運展望

    總結:

    整體展望:高通對2025財年各項業務的增長持積極態度,特別是在手機、物聯網和汽車業務方面預計有顯著增長。

    與其他公司看法的差異:儘管其他公司對消費性市場、汽車和工業市場持悲觀態度,高通因產品路線圖強大、新產品推出、技術領先和市場份額增加,對這些市場的增長充滿信心。

    關鍵驅動因素

    設備端AI:高通認為設備端AI將帶來新的半導體創新和內容週期,創造新的市場機會。

    產品性能領先:Snapdragon 8 Elite、X系列平台、IQ系列芯片組等產品在性能和功能上領先,獲得OEM廠商和客戶的青睞。

    合作夥伴關係:與微軟、Meta、亞馬遜、理想汽車、梅賽德斯-奔馳等領先企業合作,推動技術採用和市場擴展。

     

     

    公司報告環節

     

     

    操作員

    女士們先生們,謝謝你們的等待。歡迎參加高通第四季度和2024財年財報電話會議。(操作指示)提醒一下,本次會議正在錄音中,時間為2024年11月6日。

    今天電話會議的回放號碼是877-660-6853。國際來電者請撥打201-612-7415。回放預約號碼是13749366。

    現在我想把電話轉交給高通投資者關係副總裁Mauricio Lopez-Hodoyan。請開始,Lopez-Hodoyan先生。

    Mauricio Lopez-Hodoyan - 投資者關係副總裁

    謝謝大家,下午好。今天的電話會議將包括Cristiano Renno Amon和Akash Palkhiwala的發言。此外,Alex Rogers將參加問答環節。

    您可以在我們的投資者關係網站上查看此次電話會議的收益公告和幻燈片簡報。此外,本次會議正在qualcomm.com上進行網絡直播,稍後我們的網站上也會提供重播。

    今天的會議中,我們將使用《G條例》中定義的非GAAP財務指標,您可以在我們的網站上找到與GAAP的調整表。我們還將作出前瞻性陳述,包括對未來事件、業務或行業趨勢、或業務或財務結果的預測和估計。

    實際事件或結果可能會與前瞻性陳述中的預測有重大差異。請參閱我們向美國證券交易委員會(SEC)提交的文件,包括我們最新的10-K報告,其中包含可能導致實際結果與前瞻性陳述存在重大差異的重要因素。

    現在,有請高通總裁兼首席執行官Cristiano Renno Amon發言。

    Cristiano Renno Amon - 總裁兼首席執行官

    謝謝你,Mauricio,大家下午好。感謝大家今天的參與。

    在2024財年第四季度,我們實現了102億美元的非GAAP收入和每股2.69美元的非GAAP收益。芯片組業務收入為87億美元,授權業務收入為15億美元。

    在2024財年第四季度,我們在成長和多元化策略上繼續取得進展,開拓了高通技術的新終端市場。我們的技術和產品路線圖在我們參與的每個行業中都處於領先地位,我們對業務中的邊緣AI發展勢頭非常樂觀。因此,我們將繼續將高通從一家無線通信公司轉型為人工智能時代的互聯運算公司。

    在當前環境下,我們比以往任何時候都更加專注於執行我們的策略和目標,同時保持運營紀律並為股東創造價值。接下來我將分享一些業務中的關鍵亮點。

    隨著AI創新的快速推進,人們現在普遍認識到設備端AI的潛力,它能夠實現新功能並改變人機界面。設備端AI提供上下文信息,增強了即時性和可靠性,並且在提供隱私和安全性的同時實現個性化。

    此外,GenAI技術賦能的設備和應用程式正在進化,能夠理解自然語言、圖像、聲音以及我們周圍的世界,推動新一代的AI優先體驗。這有可能創造新的半導體創新和內容週期,而高通正處於有利地位,可以抓住邊緣設備上的這一機會。

     

    在最近的Snapdragon峰會上,我們與包括微軟、Meta、亞馬遜、OpenAI、Mister AI、IBM等主要行業領袖分享了這一願景。與我們的生態系統合作夥伴一起,我們正在推動向AI邊緣運算的過渡,以提高消費者和企業的生產力、娛樂、創造力、便利性等。

    值得一提的是,我們與Meta合作,支持Llama 3.2,包括其在Snapdragon驅動的設備上的多模態110億、30億和10億參數模型。我們還與亞馬遜合作創建了一個從雲端到邊緣的解決方案,讓開發者可以在SageMaker上自訂模型,並通過AI Hub部署到高通和Snapdragon平台。

     

    自上季度以來,AI Hub上的模型可用性增長了50%以上,包括開源和專有模型。在手機方面,我們最近推出了最新的旗艦行動平台Snapdragon 8 Elite,配備了我們的第二代定制Oryon CPU。這款CPU的性能提升了30%,功耗降低了57%,在不到一年的時間裡實現了第一代的顯著飛躍。

     

    Snapdragon 8 Elite是全球最快的移動處理器,恢復了Android生態系統的性能領先地位。此外,Snapdragon 8 Elite引入了一個全新架構的Hexagon NPU,在性能和功耗效率上比Snapdragon 8 Gen 3提升了45%。

     

    結合改進的CPU和GPU,Snapdragon 8 Elite可以動態管理AI工作負載並實時處理多模態GenAI的複雜性。

    我們對Snapdragon 8 Elite的設計吸引力感到非常滿意,並在小米、榮耀、Oppo和Vivo上成功推出;我們期待三星、華碩等公司也會推出更多相關產品。

     

    在短短的時間內,我們的Snapdragon X系列平台重新定義了個人計算。在最初推出的勢頭基礎上,我們擴展了產品組合,增加了Snapdragon X Plus 8核計算平台。

    X Plus 8核在性能和電池壽命方面保持領先地位,允許OEM提供具有變革性、不妥協的設備端AI的輕薄Copilot+ PC,並以更實惠的價格讓更多用戶能夠使用下一代AI PC,擴大了我們的可觸及市場。

    我們非常高興包括戴爾、惠普、聯想、三星、宏碁和華碩在內的領先OEM廠商都將擁有由我們的X Plus 8核平台驅動的設備。

    目前,X系列產品組合中已推出或正在開發的平台總數為58個。

    Snapdragon X系列的筆記本電腦還將首先獲得10月1日宣布的新Copilot+ PC功能,包括召回、點擊待辦、改進的搜尋、照片超解析度、生成填充和繪圖擦除。

    在擴展現實(XR)領域,我們與Meta一起繼續實現空間運算的未來。最近發布的由Snapdragon XR2 Gen 2驅動的Quest 3S提供了更實惠的耳機,目標是新進入混合現實和沉浸式體驗的用戶。這是擴大該機會規模的重要里程碑。

     

    此外,搭載Snapdragon AR1 Gen 1的Ray-Ban Meta眼鏡正配備新AI功能,包括定位和導航輔助、實時語音翻譯、回答環境問題以及免提訪問用戶的數位生活。我們也很高興Snap最近推出了搭載雙Snapdragon處理器的下一代Spectacles,旨在為探索先進AR體驗的創作者提供支持。

     

    工業物聯網(IoT)隨著先進的邊緣運算和智能化的發展而不斷演變,推動了對我們技術的需求,並為高通提供了重要的未來機會。為此,我們最近推出了Qualcomm IQ系列,這是一組工業級解決方案,專為滿足下一代工業邊緣應用的需求而設計。

     

    Qualcomm IQ系列芯片組具備高達100 tops的設備端AI性能,能在極端條件下運行,並提供一套建築安全功能,專為支持包括檢測和自動化、機器人、無人機、先進的計算機視覺、邊緣AI盒和網關等多種解決方案而設計。

     

    此外,我們還引入了Qualcomm IoT Solutions Framework,幫助企業構建解決方案,從而輕鬆開發端到端應用,減少實施時間並提高運營效率。這個包羅萬象的框架包含推薦的芯片組和核心軟件;支持多種操作系統,如Android、Linux和Windows;量身定制的參考設計;軟件庫,SDK(軟件開發工具包);基於雲端的輔助服務;微服務;以及訪問不斷增長的渠道合作夥伴網絡。

     

    在邊緣網絡方面,我們推出了Networking Pro A7 Elite平台,這是首個利用邊緣AI徹底改變企業和家庭網絡連接性的商業平台。該平台包括Wi-Fi 7、5G、10千兆PON、以太網,以及具有40 tops NPU處理能力的AI協處理器。

     

    將連接性和計算能力集成到網絡中的這一變革性創新,為運營商和企業提供了部署創新應用和服務的機會,例如安全監控、能源管理和自動化、個性化虛擬助手以及健康監測等。邊緣AI還通過在網關上處理敏感信息來增強隱私,並通過對環境的上下文理解和接近實時的響應來實現個性化。

     

    最後,在汽車領域,我們最近推出了迄今為止我們最強大的平台:Snapdragon Cockpit Elite和Snapdragon Ride Elite。這些平台採用了我們行業領先的定制Oryon CPU,並針對汽車安全標準進行了優化,其CPU性能比前一代提升了三倍。

     

    這些平台還專為當前和未來的多模態AI輔助駕駛工作負載而開發,配備我們專用的Hexagon NPU,其AI性能比上一代提升了12倍,這是一項重大的升級。

     

    Snapdragon Cockpit Elite支持先進的數位體驗,包括強大的多媒體功能,如遊戲和先進的3D圖形,具有完全集成的邊緣協調器的設備端AI,優化的安全性以及長期的軟件支持。Snapdragon Ride Elite平台提供端到端的ADAS(高級駕駛輔助系統)系統,具備先進功能,如視覺感知、傳感器融合、路徑規劃、定位和全面的車輛控制。

    此外,這些平台基於獨特而靈活的架構,使汽車製造商可以選擇在同一SoC(片上系統)上結合數字駕駛艙和自動駕駛功能。我們很高興看到領先的核心製造商正在為其未來的軟件定義汽車採用Snapdragon Elite汽車平台,其中包括理想汽車和梅賽德斯-奔馳。

    我們對今年在產品路線圖和多個終端市場的客戶參與方面所取得的顯著進展感到非常滿意。我期待在即將於11月19日在紐約舉行的成長和多元化專注的投資者日上,與大家分享更多我們的策略和進展。

    現在,我將電話轉交給Akash。

    Akash Palkhiwala - 首席財務官兼首席運營官

    謝謝你,Cristiano,下午好,大家好。我將從我們第四財季的業績開始講起。

    我們很高興宣布強勁的非GAAP業績,收入達到102億美元,每股收益為2.69美元,高於我們指導的上限。QTL(技術授權業務)收入為15億美元,EBT(稅前利潤)利潤率為74%,處於我們指導的高端,主要由於本季度手機銷量略有增加。

     

    QCT(芯片組業務)收入為87億美元,EBT利潤率為28%,收入處於我們指導範圍的高端,主要得益於物聯網和汽車業務的增長。QCT的手機收入為61億美元,符合我們對本季度的預期。

    QCT物聯網收入達到17億美元,較前一季度增長了24%,這得益於新產品的推出和渠道庫存的持續正常化。由於新車型的內容不斷增加,我們連續第五個季度實現了QCT汽車業務創紀錄的收入8.99億美元,環比增長11%,同比增長68%。

    最後,我們向股東返還了22億美元,包括13億美元的股票回購和9.47億美元的股息。在進入指導前,我將總結一下我們24財年的表現。

    我們對24財年的執行和財務表現非常滿意。我們實現了390億美元的收入,非GAAP每股收益為10.22美元,同比增長21%。我們的業績反映了營運槓桿的好處,因為我們維持了財務紀律,並使非GAAP運營費用與23財年相比相對平穩。

    在QTL方面,由於年內完成了多項授權續簽,我們在維持收入和利潤規模方面取得了重大進展。在QCT的手機業務中,依賴我們高端Snapdragon產品的技術領先地位和渠道庫存的正常化,我們的Android收入同比增長超過20%。

    與財年初的預期一致,QCT物聯網收入在接下來的每個季度都呈現增長。在充滿挑戰的行業環境中,我們在QCT汽車領域實現了55%的全年收入增長,擴大了我們在汽車計算和連接平台方面的領先地位。

    最後,我們的業務創造了創紀錄的112億美元自由現金流,我們的資產負債表依然強勁,現金和有價證券達到133億美元。接下來是我們的指導。

    我們現在預計,2024年全球3G、4G、5G手機出貨量將在年比增長中位數左右。對於2025財年第一季度,我們預測收入在105億至113億美元之間,非GAAP每股收益在2.85至3.05美元之間。

    在QTL方面,我們預計收入在14.5億至16.5億美元之間,EBT利潤率在73%至77%之間,這反映了在調整2024財年第四季度的額外一周後的手機單位的正常季節性。在QCT方面,我們預計收入在90億至96億美元之間,EBT利潤率在29%至31%之間。

    我們預計QCT手機收入將年增中個位數百分比。該預測包括中國OEM廠商的收入環比增長超過40%,以及由我們最近發布的Snapdragon 8 Elite平台支持的旗艦Android手機的加速推出。

    我們預計QCT物聯網收入將年比增長超過20%,涵蓋消費者、工業和網絡領域的增長。在第四季度的優異表現之後,這一預測反映了過去兩個財年一致的季節性連續下降。

    我們預計QCT汽車收入將比去年增長50%,環比基本持平。最後,我們估計非GAAP運營費用約為22億美元。

     

    在結尾時,我想感謝我們的員工的辛勤工作和奉獻精神,他們在提供行業領先的產品的同時,仍然專注於執行。過去幾周標誌著我們在多元化戰略方面取得了有意義的加速進展,我想強調一些重要的產品公告。

    首先,我們在EFA會議上宣布了我們的Snapdragon X Plus平台,這將我們的性能領先優勢擴展到700美元的個人電腦價格層。其次,在北美嵌入式世界展覽會上,我們推出了最全面的AI就緒工業物聯網解決方案的芯片組和軟件組合。

    第三,在Snapdragon峰會上,我們推出了Snapdragon 8 Elite手機平台,配備了全球最快的行動CPU;以及Snapdragon Cockpit Elite和Snapdragon Ride Elite汽車平台,使我們在數位駕駛艙和ADAS(高級駕駛輔助系統)領域成為性能領導者。最後,我們期待在11月19日紐約舉行的投資者日見到大家,屆時我們將就我們的物聯網和汽車多元化戰略的最新進展進行深入探討。

    我們準備好的發言到此結束。現在回到你身邊,Mauricio。

     

     

     

    QA問答環節


    Mauricio Lopez-Hodoyan - 投資者關係副總裁

    謝謝你,Akash。操作員,我們現在準備好回答問題了。

    Q1

    操作員

    (操作指示)Joe Moore,摩根士丹利。

    Joe Moore - 分析師

    太好了,謝謝。我想知道您是否能談談汽車業務的強勁表現。很明顯,您的季度數字非常出色。這個行業面臨一些挑戰。我知道您的管道動力很強勁,但能否簡單說明一下環境對您的影響以及您對未來軌跡的了解程度?

    Cristiano Renno Amon - 總裁兼首席執行官

    嘿,Joe。謝謝你的提問。我是Cristiano。正如我們之前所說,我認為您應該將我們的汽車收入視為對市場變化不那麼敏感,而更與採用高通技術推出的新車型相關。這反映了一個市場份額的轉變。隨著我們的市場份額增加並推出新車型,這種變化開始出現在我們的財務報表中。這就是為什麼我們的業績能夠持續實現季度環比和年度同比增長的原因。

    Q2

    Joe Moore - 分析師

    太好了,謝謝。然後我想您還沒有提到這件事。關於ARM爭端您能說點什麼嗎?因為這有助於我們了解其中的利害關係。

    Akash Palkhiwala - 首席財務官兼首席運營官

    是的,Joe。關於ARM方面,從我們的角度來看,我們擁有非常廣泛且成熟的許可權,涵蓋了我們的定制設計CPU。因此,我們非常有信心這些權利會被確認。審判定於12月進行,因此我們期待屆時能夠解決ARM的主張。

    Joe Moore - 分析師

    好的,謝謝。

    Q3

    操作員

    Samik Chatterjee,摩根大通。

    Samik Chatterjee - 分析師

    嘿,感謝您回答我的問題。結果非常出色,恭喜你們。也許我可以從物聯網開始。

    今年前三個季度,您的年同比業績有所下降。但您在第四季度以及進入第一季度時看到了物聯網的加速增長。您能稍微解析一下嗎?

    其中有多少是傳統物聯網業務的回升,相比之下來自PC市場的貢獻和增速提升有多大?您是否可以在工業物聯網、消費性物聯網,以及新產品與您以前的老產品之間解析出任何內容?我有一個後續問題。

    Akash Palkhiwala - 首席財務官兼首席運營官

    當然可以。Samik,我是Akash。如果您看看我們在第四季度和第一季度的物聯網業績,我們在消費者、工業和網絡領域都有所收穫。第四季度,由於一些新產品在PC、XR和其他領域的推出,這些發布在我們的數據中體現了它們的好處。還有一部分是渠道庫存的正常化,但實際上是我們在第四和第一季度推出的新產品讓我們受益,這為我們全年做好了準備。

    Q4

    操作員

    Stacy Rasgon,伯恩斯坦研究公司。

    Stacy Rasgon - 分析師

    嗨,大家好,謝謝你們回答我的問題。我的第一個問題是關於晶片組毛利率。它們在第一季度似乎指導下降了約100或150個基點。這是由於晶圓成本增加、PSM,還是由於某些出貨產品的組合發生了變化?

    您能給我們一些有關毛利率的具體信息嗎?我猜測,關於如何看待未來它們的框架是否仍在約48%左右,正負不超過?這仍然是考慮晶片毛利率的正確方式嗎?

    Akash Palkhiwala - 首席財務官兼首席運營官

    是的,當然可以,Stacy。在第四季度,我們的指導實際上較低,但由於更強的組合,我們的表現略好。我們在第一季度的指導基本與第四季度一致,我們認為這是對未來業務進行建模的合理方式。

    從產品組合的角度來看,我們對跨業務和手機領域的設置感到滿意。在展望未來時,這顯然將繼續發揮作用。

    Q5

    Stacy Rasgon - 分析師

    知道了,謝謝。接下來的問題,我想多問一些有關PC的問題。您談到了第四季度的新產品發布。您能幫助我們了解第四季度PC的部分有多大嗎?

    鑑於您在第一季度指導物聯網出現季節性和環比下降,PC以及其他一些領域是否也是其中的因素?我們應該如何看待在這些產品推出初期所看到的貢獻?

    Akash Palkhiwala - 首席財務官兼首席運營官

    是的,所以Stacy,如你所知,我們對PC的路線圖感到非常興奮。我們認為我們在Windows設備方面已經確立了性能領導地位。在本季度,我們還推出了一款新晶片Snapdragon X Plus 8核晶片,這使我們現在也能進入PC市場700美元的價格層。

    現在,我們在PC市場的各個層級中擁有性能領先地位,且不影響NPU性能。最初的反應非常好,我們對此感到滿意。我們會在投資者日詳細討論此問題,包括OEM的吸引力以及長期目標。

    Cristiano Renno Amon - 總裁兼首席執行官

    Stacy,我是Cristiano。我只是想補充一點。儘管我認為我們可能會在11月19日做出財務預測並說明我們對PC業務的看法,但我想指出一件事情。在我們5月推出時,我們大約有20個平台。正如我們在此次電話會議中披露的那樣,我們現在設計和開發的平台數量約為58個,這幾乎增加了3倍。這讓我們對我們的平台能夠在市場上引起共鳴並獲得OEM的關注充滿信心。

    Stacy Rasgon - 分析師

    謝謝你。

     

    Q6
    操作員

    Joshua Buchalter,TD Cowen。

    Joshua Buchalter - 分析師

    嘿,大家好。感謝你們回答我的問題。我想跟進Joe早些時候有關汽車業務增長的問題,特別是由中國市場驅動的部分。您能否提供一些數據,說明目前您的汽車業務有多少暴露於中國市場?

    此外,有沒有關於資訊娛樂系統和ADAS(高級駕駛輔助系統)各自所占比重的數據?隨著Snapdragon Ride Elite的推廣,它將資訊娛樂和ADAS整合到同一個SoC中,這方面的參與度如何?您預計未來幾年會如何增長?謝謝。

    Akash Palkhiwala - 首席財務官兼首席運營官

    嗨,Josh。我是Akash。從地理多樣性的角度來看,我們的產品組合非常多樣化,全球各地的OEM廠商都獲得了很強的設計勝利。因此,它不依賴於特定的地理位置,未來我們計劃在這個話題上提供更多的披露。

    Cristiano Renno Amon - 總裁兼首席執行官

    我想補充一點,我們對Snapdragon Ride Elite和Cockpit Elite的工作感到非常興奮,這代表了迄今為止最大的一次升級,AI性能提升約12倍。特別是針對軟體定義車輛的GenAI用例,正與許多OEM產生重大吸引力。這款晶片的設計吸引力實際上非常高。

    Akash Palkhiwala - 首席財務官兼首席運營官

    關於您提出的駕駛艙和ADAS的組合問題,今年我們的大部分吸引力來自於採用我們駕駛艙解決方案的汽車。ADAS也正獲得一些關注,目前已有部署,但預計未來幾年會逐步增長,成為收入增長的轉折點。

    Q7

    Joshua Buchalter - 分析師

    明白了,謝謝您提供的所有信息。接下來我想問一下手機市場的情況。如果排除您最大的兩位客戶,手機年增長約50%。您能提供一些關於出貨量和ASP(平均售價)的數據嗎?以及對於2025年的增長可持續性,特別是在中國市場上,您能否提供一些額外的數據?謝謝。

    Akash Palkhiwala - 首席財務官兼首席運營官

    對於整體手機市場,我們預計2024年增長將在低至中個位數百分比範圍內,但對我們來說,最大亮點是內容增加。我們的晶片組變得更強大,如我們最近推出的Snapdragon 8 Elite所示。這種增加的內容驅動了ASP的增長,並且跨層級組合有所改善。400美元以上的設備占市場份額從21%增長到30%,這對我們有利。

    至於我們的指導,我們在12月季度的指導中沒有包括任何來自華為產品的收入。一年前的季度我們有華為產品收入,因此這是我們克服的挑戰,並在其基礎上實現增長。

    Joshua Buchalter - 分析師

    謝謝。

    Q8

    操作員

    Chris Caso,沃爾夫研究公司。

    Chris Caso - 分析師

    謝謝。在手機市場方面,今年上半年您在高端市場看到了反彈。您看到這種趨勢的延續,還是中端市場的某些後續情況?隨著中國市場加速推出新產品,您認為這是市場改善的反映,還是僅僅是時間問題?

    Akash Palkhiwala - 首席財務官兼首席運營官

    我們的優勢在於高端層級,如我們最近的旗艦晶片組發布所展示的那樣,OEM廠商正在加速推出並擴大規模。這更多的是高端晶片組的影響,而不是其他層級的變化。

    Chris Caso - 分析師

    明白了。關於授權業務,您預計12月季度的環比增幅不大,這可能是因為缺少了一週。這個市場有任何結構性變化嗎,還是正常的季節性?

    Akash Palkhiwala - 首席財務官兼首席運營官

    這主要是正常的季節性,反映了額外一周的影響以及常規的環比增長。

    Q9

    操作員

    Tal Liani,美國銀行。

    Tal Liani - 分析師

    嘿,大家好。其他公司報告了相反的趨勢,即中國市場疲軟且向低端設備轉移。您如何將這些評論與您自己的優勢聯繫起來?您是否擔心這種增長可能是由於新產品發布帶來的庫存增加?您能否提供全球終端市場需求和組成方面的見解?

    Cristiano Renno Amon - 總裁兼首席執行官

    謝謝你,Tal。我無法代表其他公司發言,但我們對我們的結果非常滿意。2025財年第一季度,我們在中國OEM廠商的手機收入環比增長超過40%,在2024財年,Android收入年增20%,即使沒有華為的收入。

    我們在高端層級的收入是Android領域中最接近競爭對手的5倍以上,我們也看到層級組合有所改善,庫存動態比以前減少了。這反映了我們產品路線圖的強大。

    Tal Liani - 分析師

    明白了,謝謝。

    Q10

    操作員

    Timothy Arcuri,瑞銀集團。

    Timothy Arcuri - 分析師

    謝謝。中國的Android市場增長超過40%,這是否意味著您的另外兩位大客戶的增長都在下降?這是反季節性的原因,還是可能由於關稅,客戶提前下單?

    Akash Palkhiwala - 首席財務官兼首席運營官

    不,這與關稅或提前推進無關。我們的指導基於客戶的發布節奏和需求,而不是銷售情況。這僅僅是客戶購買時間的問題。

     

    Timothy Arcuri - 分析師

    好的,謝謝

    Q11

    操作員

    C.J. Muse,坎托·費茲傑拉。

    C.J. Muse - 分析師

    下午好。關於物聯網方面,您在年比上實現了增長,而其他公司在消費和工業領域面臨挑戰。您在中國市場上看到需求嗎?在工業領域是否還有庫存調整?

    Akash Palkhiwala - 首席財務官兼首席運營官

    在消費領域,新產品在XR和PC上的推出影響了我們的表現。對於工業領域,我們最近宣布了一個新的產品組合,針對AI準備好的工業應用,並且看到早期需求。我們預計隨著市場對處理能力、連接性和AI準備的需求增長,這種需求會變得更加明顯。我們將在投資者日上詳細討論。

    Q12

    C.J. Muse - 分析師

    非常有幫助。還有一個後續問題,在您的10-K報告中提到,一個蘋果通訊晶片可能會轉向內部自製。如果這發生,會對QCT整體利潤率產生怎樣的影響?

    Akash Palkhiwala - 首席財務官兼首席運營官

    我們的計劃假設沒有改變。我們有一份為期三年的協議,涵蓋了2024年、2025年和2026年的手機發布。我們的假設是份額會在2026年降至20%,協議屆時結束。任何比這更好的情況都將帶來額外收益。

    C.J. Muse - 分析師

    謝謝。

    操作員

    我們的問答環節到此結束。Amon先生,在結束會議之前,您還有什麼要補充的嗎?

    Cristiano Renno Amon - 總裁兼首席執行官

    只有幾句話。謝謝大家今天的參加。我們對自己的定位感到良好,並且始終專注於執行我們的成長和多元化策略。我想感謝我們所有員工對成功完成2024財年所做的貢獻。我們期待在11月

    1
  • (中文逐字稿) Qorvo 2024 Q3(2024Q2財年)財報說明會

    11月4日

    重點整理

     

    高性能模組(HPA)

    • 未來展望:
      • 繼續擴展國防與航空航天業務,同時建立廣泛的電源管理業務。
      • 本財年預計實現雙位數增長。
      • 多年的順風因素(如非地面網絡升級、從機械雷達轉向電子掃描雷達等)將持續推動業務增長。
      • 在衛星通信(SATCOM)領域持續表現出色,擁有低軌道衛星和領先的衛星寬頻網絡供應商的客戶地面終端內容。

    消費解決方案組(CSG)

    • 未來展望:
      • 保持Wi-Fi領先地位,投資於多元化的增長業務,包括擴展的汽車解決方案和系統單晶片(SoC)組合。
      • 本財年預計也將實現雙位數增長。
      • 在Wi-Fi領域,提供完整的前端模組(FEM)、整合前端模組(iFEM)和濾波器產品組合。
      • Wi-Fi 7的出貨量有所增長,預計到2027年銷售量將超過Wi-Fi 6。
      • 在連接系統方面,超寬頻(UWB)、低功耗藍牙(BLE)和支持Matter協議的Thread需求持續增長。

    先進通信組(ACG)

    • 未來展望:
      • 在移動市場,ACG在蘋果的支持下實現了季節性增長。
      • 最大的增長機會來自蘋果,蘋果佔智慧手機射頻(RF)可尋址市場的一半以上。
      • ACG的產品路線圖主要集中於為蘋果提供5G先進產品,以及為Android客戶提供旗艦和高端產品。
      • 在Android生態系統內,Qorvo是旗艦、高端和中端5G智慧手機的領先供應商。
      • 然而,中端和入門級的組合已轉向入門級5G,犧牲了中端5G的份額。
      • 公司不預期Android 5G從中端到入門級的組合轉變會逆轉。
      • 預計短期內收入和毛利率將受到影響,但長期看,旗艦和高端智慧手機市場仍然強勁。

    手機市場的競爭狀況及公司因應策略

    競爭狀況研究說明

    • 市場變化:
      • Android智慧手機市場的組合從中端5G轉向入門級5G。
      • 入門級5G市場價格敏感度高,來自分立解決方案的競爭加劇。
      • 這種轉變減少了Qorvo在該細分市場的總可尋址市場和收入機會。
      • 旗艦和高端智慧手機仍然代表了市場的最大份額,需求保持穩定。
      • 公司預計這種從中端到入門級的轉變不會逆轉,將對未來收入和毛利率產生影響。

    公司因應策略

    • 專注於蘋果:
      • 投資擴大與蘋果的業務,提供先進的5G產品,增加在蘋果產品中的內容份額。
      • 專注於為蘋果提供高度定制化的解決方案,以提升價值和差異化。
    • 聚焦旗艦和高端市場:
      • 在Android市場,專注於旗艦和高端智慧手機,提供高度整合的模組,提升產品價值。
      • 保持價格紀律,不參與入門級市場的激烈價格競爭,避免利潤壓縮。
    • 資源重新配置:
      • 減少對利潤較低的入門級市場的投入,將資源轉移到增長和盈利能力更高的領域。
      • 增加在國防與航空航天(HPA)、電源管理、Wi-Fi 7、超寬頻(UWB)等領域的投資。
    • 成本控制與效率提升:
      • 執行成本和生產力計劃,降低資本密集度,提高毛利率。
      • 例如,將砷化鎵(GaAs)生產轉移到俄勒岡州的晶圓廠,優化內部工廠空間,提高運營效率。
    • 技術與產品創新:
      • 推出新的電源管理IC(PMIC)產品,拓展RF領域之外的市場。
      • 投資於8英寸BAW技術,提高產能和成本結構,滿足高性能RF需求。

    結論

    Qorvo正面臨手機市場,特別是Android生態系統中競爭格局的變化。為應對市場從中端5G轉向入門級5G的挑戰,公司採取了多項策略:

    • 深化與蘋果的合作,投資於先進技術,提升在蘋果產品中的內容,利用蘋果在高端市場的領先地位。
    • 專注於旗艦和高端Android市場,提供高度整合和差異化的產品,避開入門級市場的激烈價格競爭。
    • 資源重新配置與成本控制,減少對低利潤市場的投入,優化製造運營,提高毛利率和盈利能力。
    • 多元化業務發展,加大對國防、航空航天、電源管理、Wi-Fi 7等增長領域的投資,減少對單一市場的依賴。

     

     

    公司報告環節

     

     

    主持人

    大家好,歡迎參加 Qorvo, Inc. 2025 財年第二季度的財報電話會議。請注意,會議正在錄音。

    現在我將會議轉交給投資者關係副總裁道格拉斯·德利托(Douglas DeLieto)先生。請開始,先生。

    道格·德利托 - 投資者關係副總裁

    非常感謝。大家好,歡迎參加 Qorvo 2025 財年第二季度的財報電話會議。本次會議將包含一些前瞻性陳述,涉及可能使我們的實際結果與管理層當前預期有重大差異的風險因素。

    我們鼓勵您查看今天發布的收益公告中包含的安全港聲明,以及我們在提交給美國證券交易委員會的 10-K 表年度報告中與我們業務相關的風險因素,因為這些風險因素可能會影響我們的業務運營和財務結果。

    在今天的公告和會議中,我們提供了 GAAP 和非 GAAP 的財務結果。我們提供這些補充信息,以便投資者能夠進行更多的經營成果比較,並在不受某些非現金支出或其他可能掩蓋我們基本業績趨勢的項目影響下分析財務表現。

    在本次會議中,我們對損益表項目的評論和比較將主要基於非 GAAP 結果。有關 GAAP 與非 GAAP 財務指標的完整對賬信息,請參閱今天早些時候發布的收益公告,該公告可在我們的投資者關係網站 ir.qorvo.com 的財務公告部分查閱。

    今天和我們一起的有總裁兼首席執行官鮑勃·布魯格沃思(Bob Bruggeworth),首席財務官格蘭特·布朗(Grant Brown),銷售與市場資深副總裁戴夫·富爾伍德(Dave Fullwood),以及 Qorvo 管理團隊的其他成員。接下來,我將會議轉交給鮑勃。

    羅伯特·布魯格沃思 - 總裁、首席執行官、董事

    謝謝道格,歡迎大家參加今天的會議。與我們第一季度財報電話會議類似,我們今晚的準備發言將重點放在終端市場的成就和機會。

    Qorvo 的六個終端市場包括汽車、消費、國防與航空航天、工業與企業、基礎設施和移動市場。

    我們的市場基於全球重大趨勢,例如電氣化、連接性、移動性、可持續性、數字化和人工智慧(AI)。這些趨勢為我們所服務的客戶和所支持的產品帶來了新的功能和用戶體驗。

    與我們在投資者日的評論一致

     

    在高性能模組(HPA)領域,我們本季度繼續擴展國防和航空航天業務,同時在電源管理領域建立了廣泛的業務。對於整個財年,我們預計 HPA 將實現十幾個百分比的增長。

     

    在消費解決方案組(CSG)所服務的市場中,我們在本季度保持了 WiFi 的領先地位,同時投資於多元化的成長業務,包括擴展的汽車解決方案和系統單晶片(SoCs)組合。我們預計 CSG 今年財年也將實現十幾個百分比的增長。

     

    在移動市場中,先進通信組(ACG)本季度在我們最大的客戶支持了季節性增長。正如我們在投資者日所說的那樣,我們在 ACG 的最大機會來自這位客戶。他們佔智慧手機射頻(RF)可尋址市場的一半以上,我們正為來年以及接下來的多個項目投資以增加與他們的份額。

    在 Android 生態系統內,Qorvo 是旗艦、高端和中端 5G 智慧手機的領先供應商。雖然旗艦和高端市場表現良好,但中端和入門級的組合已向入門級 5G 傾斜,犧牲了中端 5G 的份額。在我們目前的看法中,我們不預期 Android 5G 在中端到入門級的組合轉變會逆轉。

     

    雖然短期內充滿挑戰,但這一動態強化了 ACG 的主要策略,即透過投資來在我們最大的客戶處擴展業務。

    ACG 的產品路線圖主要集中於為我們最大的客戶提供 5G 先進產品以及 Android 客戶的旗艦和高端產品。

    我們的成長機會和旗艦產品仍然強勁。相比之下,中端市場曾約佔 Android 5G 總量的一半,但在過去幾個季度已下降至不到三分之一。

    在我們所服務的每個市場中,我們的客戶持續需要更高的性能、更高的效率和更小的外形尺寸,以增加功能密度、提升用戶體驗並延續其競爭地位。

     

    轉向季度亮點。在汽車市場,我們贏得了美國一家汽車一級供應商的 V2X 設計合同,以支持一家位於德國的汽車原始設備製造商(OEM)。這一首次勝利的生產量預計將在本季度內出貨。我們還被選中為另一家汽車 OEM 提供一整套 V2X 和網絡訪問設備射頻產品,預計本季度也將增加生產量。

     

    在消費市場,我們增加了對高端音訊耳機的力感應觸控感測器的出貨量,並擴大了我們在筆記型電腦觸控板中的觸控感測器應用。我們還繼續增加我們第一代戶外電動工具和其他應用的電池管理系統。我們將在本財年稍後推出第二代解決方案,並鎖定電動工具和電動移動(e-mobility)應用,包括滑板車和電動自行車。

     

    在 WiFi 領域,我們提供完整的前端模組(FEM)、整合前端模組(iFEM)和濾波器產品組合。

    我們的 WiFi 6 對消費市場的出貨量在應用領域持續增長,包括音響條。

    WiFi 7 的出貨量也有所增長。與前幾代產品相比,WiFi 7 的 RF 內容機會顯著增多,業界分析師預計 WiFi 7 的銷售量將在 2027 年超過 WiFi 6。

    在連接系統方面,對超寬頻(UWB)、低功耗藍牙(BLE)和 Thread 協議上的 Matter 的需求在包括智慧家庭、定位標籤、音箱和其他消費性電子產品等應用中普遍存在。我們收到來自歐洲一家大型家居產品零售商的最新 BLE Matter SoC 的首個生產訂單,為 Qorvo 開拓了一個新的潛在市場。

     

    在國防與航空航天市場,多年的順風因素繼續推動我們的業務增長。這些因素包括非地面網絡的升級週期,從機械雷達系統轉向主動電子掃描雷達系統,以及岸上生產、從一對多的趨勢和需要先進 RF 封裝的系統級功能等持續驅動因素。

    季度內的設計活動和去重組(D&A)達到季度新高,並在多個市場實現多元化,包括地面、機載和艦載雷達、通訊、太空和電子戰領域。設計勝利包括新產品類別和現有產品類別以及新平台和新客戶。

     

    在衛星通信(SATCOM)方面,我們繼續在商業通信領域表現出色。Qorvo 擁有低軌道(LEO)衛星和領先的衛星寬頻網絡供應商的客戶地面終端的內容。我們還在商用和私人噴氣式飛機上提供內容,幫助提升航空旅行的連接性。

     

    在工業和企業領域,我們繼續為企業固態硬碟(SSD)增加電源管理解決方案,以更廣泛地服務於人工智慧和數據中心應用,並擴展我們在筆記型電腦客戶端 SSD 中的強勢地位。

     

    在基礎設施市場,我們推出了業界首款用於 DOCSIS 4.0 寬頻和有線電視應用的 24 伏電源倍增器。這款多晶片模組與混合解決方案相比,可減少 30% 以上的體積,並具備可調直流電流功能,優化了直流功耗與 RF 輸出之間的平衡。

     

    在移動市場,我們在領先的 Android 智慧手機 OEM 客戶的智慧手機產品組合中取得了新的勝利。

    在 2025 年春季推出的旗艦智慧手機中,我們確保了 WiFi 內容以及多個 5G 前端放置的主要和次要傳輸模式通道。

    在其他 Android 客戶中,我們為最近推出的低、中和高頻段模組贏得了額外的設計勝利。

    每個 LMH 模組在表面積上比先前的架構節省了 40%,這使得客戶可以利用節省的空間來提供其他功能,例如處理器或記憶體。

     

    我們的[L&H]包裝的出貨量預計將在本季度和明年三月連續增長。在各個 Android OEM 中,智慧手機中超寬頻的應用為 Qorvo 帶來了重大的機會。

    我們最近在亞特蘭大 SCTE Tech Expo 展示了我們的寬頻產品組合,我們期望我們最新的解決方案能夠鞏固我們在 DOCSIS 4.0 中的領導地位。展望未來,我們正在擴展我們的電源管理 IC(PMIC)產品組合,超越 RF 領域,提供新的創新以降低電流消耗並顯著延長電池壽命。

    我們是智慧手機的包絡追蹤和平均功率追蹤 RF 電源管理領域的先驅和領導者,我們已經獲得一家頂級 Android OEM 的合同,為智慧手機開發我們首款 DC 到 DC 電源管理 IC。我們的專有電源管理解決方案具有卓越的效率,我們很高興能將我們的技術帶到旗艦智慧手機中。

    在更高層面上,Qorvo 正在投資其核心優勢,以在多元化的市場中透過差異化產品和技術推動增長。我們還在執行成本和生產力計劃,以降低資本密集度並從結構上提高毛利率。

    在先進通信組(ACG),我們正在投資以增長我們最大的客戶。

    在高性能模組(HPA),我們正在投資以增長國防、航空航天和電源管理。

    在消費解決方案組(CSG),我們的成長投資集中在汽車、下一代 WiFi、Matter 和超寬頻系統單晶片(SoCs)。

    Qorvo 解決了客戶在效率、性能和尺寸方面最複雜的射頻和電源挑戰,我們對推動長期增長和多元化的能力充滿信心。

     

    格蘭特·布朗 - 首席財務官,高級副總裁

    謝謝你,鮑勃,下午好,大家好。該季度的收入為 10.47 億美元,環比增長 18%。在所有三個業務部門實現兩位數的環比增長的推動下,收入超過了我們指導範圍的中點。非 GAAP 毛利率為 47%,符合我們指導範圍的上限。季度內的非 GAAP 營運費用為 2.8 億美元,其中包含約 700 萬美元的數字化轉型支出。

    非 GAAP 攤薄後每股收益為 1.88 美元,高於我們指導範圍的中點。在資產負債表方面,截至季度末,我們擁有超過 10 億美元的現金及等價物和約 15 億美元的長期債務。我們的 2024 年票據中約有 4.12 億美元尚未償還,目前我們預計將於今年 12 月償還。

    我們在本季度結束時的庫存淨餘額為 6.94 億美元,這是三年來的最低餘額,反映了我們持續的庫存減少工作。這意味著環比減少 3200 萬美元,同比減少超過 1.45 億美元。

    轉向現金流量表,我們產生了 1.28 億美元的營運現金流和 3300 萬美元的資本支出,產生了 9500 萬美元的自由現金流。我們的資本支出會隨季度而變化,反映了現金支出的時間安排。因此,任何季度的資本支出佔銷售額的百分比可能高於或低於我們約佔銷售額 5% 的目標。

    本季度我們以每股 110 美元的平均價格回購了約 8100 萬美元的股票。股票回購的速度和步伐考慮了幾個關鍵因素,包括我們的長期財務前景、自由現金流、債務到期、現金的替代用途和其他相關的戰略考量。這種方法確保我們的資本配置策略在平衡未來增長與資本回報的同時,與我們提供長期股東價值的根本目標一致。

    轉向我們的當前季度前景,我們預計收入約為 9 億美元,上下浮動 2500 萬美元。非 GAAP 毛利率約為 45%,非 GAAP 攤薄後每股收益在 1.10 美元至 1.30 美元之間。在我們更新的展望中,我們預計 2025 財年的收入將比 2024 財年略有下降,這主要是由於影響我們智慧型手機業務的兩個因素。短期內,雖然旗艦和高端級別表現良好,但內容和成長模式因型號而異,我們正面臨不利的組合。

    此外,在 Android 智慧型手機的大眾市場部分,組合已轉向入門級 5G 設備,而中端 5G 受到了影響。預計這些因素將在 2025 財年下半年和 2026 財年初影響我們的收入和利潤率。

    根據我們的現行觀點,我們不預期 Android 大眾市場從中端 5G 到入門級 5G 智慧型手機的轉變會逆轉。因此,我們正在採取適當的行動,包括減少製造和營運費用,並專注於符合我們長期獲利目標的機會。

    我們預計 12 月季度的非 GAAP 營運費用約為 2.65 億美元,費用波動與項目開發支出的時間、營運費用的減少和其他因素有關。

    根據我們當前的計劃,本季度與數位轉型相關的支出預計約為 1500 萬美元。我們仍然預計 2025 財年的相關支出約為 4000 萬美元,季度波動與按進度達成的里程碑以及項目進展的速度和範圍的變化有關。

    在營業收入線下,非營業性費用預計在 800 萬美元至 1000 萬美元之間,反映了我們的固定利率債務支付的利息,並由我們的現金餘額產生的利息收入、外匯損益以及其他項目所抵銷。

    目前,我們的現金存款利率高於我們的 1.75% 2024 年票據的利率。如果我們按預期在 12 月中旬償還 2024 年票據,由於利率差異,3 月季度的非營業性費用將比當前運行率增加 300 萬至 400 萬美元。

    我們 2025 財年的非 GAAP 稅率預計在 10% 至 12% 的範圍內。我們預計這一數字將隨著時間的推移而增加,這主要是由於稅收立法的變化。在營運方面,Qorvo 團隊繼續執行得非常出色。

    在先前的電話會議中,我們強調了推動產品開發、半導體裝置設計、製程工程、工廠計劃和製造效率持續改進的多項舉措。轉向 8 吋 BAW 是一個值得注意的例子,它在同樣的工廠空間中釋放了有效產能。

    此外,透過多個生產設施的剝離或整合,我們降低了資本密集度,包括我們在北京和德州的測試和組裝設施,以及我們位於德州 Farmers Branch 和佛羅里達州 Apopka 的晶圓廠。

    為了進一步優化我們的內部工廠空間,我們正在將所有砷化鎵(GaAs)生產從我們的北卡羅來納州晶圓廠轉移到俄勒岡州的晶圓廠。目前,我們的北卡羅來納州晶圓廠是一個雙用途設施,用於製造砷化鎵放大器和 SAW 濾波器的晶圓。

    隨著我們將 GaAs 生產轉移到俄勒岡州,我們正與客戶緊密合作,以管理在北卡羅來納州生產的 GaAs 產品的生命週期終止。北卡羅來納州的晶圓廠將繼續生產 SAW 濾波器晶圓,包括我們最新的 LRT SAW 技術。

    將 GaAs 生產轉移到俄勒岡州將為北卡羅來納州預期的 SAW 濾波器增長騰出空間。這是我們為簡化運營並提高毛利率而採取的積極措施的另一個例子。

    在本季度,我們決定評估我們的碳化矽業務的戰略選項。我們經驗豐富的團隊在推進 JFET 碳化矽技術方面取得了顯著進展。我們認為,能專注於這一業務並能利用既有銷售和支援資源的所有者,能夠更好地利用這項資產創造價值。

    對於 Qorvo 來說,退出碳化矽市場將使我們能夠減少營運費用,並避免在該市場繼續參與所需的資本支出。在確定行動方針之前,該業務仍然包括在我們的非 GAAP 財務指導中。

    正如我們在六月的投資者日所溝通的那樣,Qorvo 擁有多個成長、多元化和盈利的驅動因素。從增長角度來看,我們預計 HPA 和 CSG 在本財年將增長至十幾個百分比。超過本財年後,我們預計 HPA 和 CSG 將繼續受益於多年結構性增長機會的交匯點,並配合我們的技術能力和產品組合。

    按業務部門劃分,我們的增長目標是 CSG 的兩位數強勁增長,HPA 的兩位數增長,以及 ACG 的中高單位數增長。

    在多元化方面,我們的長期目標是從 HPA 和 CSG 產生的總收入達到或超過 50%。在九月份的季度中,HPA 和 CSG 占總收入的約 28%,比去年同期的 23% 有所增長。

    在盈利方面,我們繼續執行之前提到的結構性措施,以在 2026 財年及以後提高毛利率。在短期內,季度毛利率的波動反映了 Android 生態系統內的逆風,因為組合已從中端轉向入門級。

    我們繼續積極參與 Android 客戶的高度整合模組,這些模組能夠提供最大的價值和差異化。然而,從中端向入門級型號的轉變,由於來自分立解決方案的競爭加劇,該細分市場的價格敏感性較高,這減少了我們的總可尋址市場和收入機會,因為我們在該細分市場保持價格紀律。

    儘管大眾市場 5G 和 Android 的基礎市場趨勢偏向競爭更激烈的入門級,但值得注意的是,旗艦和高端智慧型手機仍然代表了我們市場的最大份額。

    對於 Qorvo,我們預計這將對明年財年的收入、工廠產量和產能利用率構成壓力。部分抵消這一點的是,我們預計將看到一些利潤增值驅動因素,例如旗艦智慧型手機的高度定制化配置,以及國防和航空航天及其他高度差異化的產品領域,這些領域將提升我們的業務組合。

    最後,我們正在有效執行我們製造運營的結構性調整,並採取行動以降低營運費用。

    總結而言,我們為不斷擴展的客戶群和市場提供高度差異化的解決方案。我們積極部署資本以推動增長、多元化並提高盈利能力,對於在投資者日所制定的目標能夠實現,我們充滿信心。

    現在請打開線路進行提問。謝謝。

     

    QA問答環節

    Q1

    操作員

    (操作指示) Tom O'Malley,巴克萊。

    Thomas James O'Malley - 分析師

    所以我只是想深入了解新聞稿中關於不同型號的內容和斜坡配置的評論。稍後您提到了 Android 的一些評論,所以很顯然這可能與一家大型北美客戶更相關。

    您能詳細解析一下嗎?顯然,進入今年時,您提到了一個良好的內容前景,但混合是否意味著單位更多地向低端轉變?這是否意味著 RFFE 較低?當我看一下你們財年的前三個季度時,似乎呈現出相當大的年度下滑趨勢。所以也許您能幫助我了解到底發生了什麼?

    Grant Brown - 首席財務官,高級副總裁

    當然。謝謝,Tom。我是 Grant。讓我來回答這個問題。如果我們從整體上看這一年,正如我在正式發言中所說,我們預計 2025 財年相比 2024 財年會略有下降,可能僅為幾個百分點,處於非常低的個位數。

    這反映了我們在大眾市場領域中提到的 Android 5G 的轉變,以及向某些入門級層次的過渡。除了大眾市場以外,正如我所說,旗艦和高端層次保持良好,但在一些變量如單位銷售、型號內容和斜坡配置中存在一些不利的趨勢。這適用於該層次的所有客戶。

    對於我們最大的 Android 客戶來說,我們在其銷量最高的秋季機型中獲得的收入低於去年,也低於我們在春季發佈時實際看到的設計成果。因此,對這款特定的手機我們感到放心。

    至於我們最大的客戶,我們能說的不多。然而,考慮到我提到的多種因素的匯合,我們確實預計那裡的收入將下降低個位數。但展望明年,我們仍然對我們最大客戶的機會範圍充滿熱情,並且我們參與的專案比以往任何時候都多,以增加我們的內容。

    Q2

    Thomas James O'Malley - 分析師

    感謝您的詳述。第二個問題關於毛利率的表現。根據您 12 月的指引,您在評論中提到了一些營運支出,因此毛利率似乎大約是 44% 並且會有所變化。

    您提到了一些製造變化以幫助優化業務,考慮到在 Android 混合轉變中看到的較低數量。您能談談結構性長期回到中到高 40% 毛利率的路徑嗎?

    這將花費多長時間?或者您是否認為在可預見的未來,44% 的毛利率是合理的想法?

    Grant Brown - 首席財務官,高級副總裁

    就我們的長期觀點而言,我們在投資者日的指導沒有改變,仍為 50% 以上的長期毛利率。

    在 12 月和 3 月季度及 2026 財年初,我們預計在入門級 Android 設備上的混合轉變會帶來一些阻力,這將影響我們的利用率和毛利率,相較於之前的評論會有一些下降。

    我們仍然預計第一財季將標誌著 2025 財年的低點,我們將報告整個 2025 財年毛利率在中間 40% 的範圍。與去年同期相比,我們的毛利率將在收入下降的情況下有所增長,這證實了我們為降低成本所做的努力。

    Q3

    操作員

    Tim Arcuri,瑞銀。

    未指名的參與者

    我是 Aman,替 Tim 發問。我只是想對 12 月的指引和您對年度收入下降的評論進行深入探討。這是由於 Android 內部的混合轉變引起的嗎?或者在過去幾週內,您的最大客戶是否發生了變化?

    Grant Brown - 首席財務官,高級副總裁

    當然。對於具體客戶沒有評論。但總的來說,我們預計高端旗艦層次將保持良好。 Android 動態正在影響我們,因為我們有意將業務重心從利潤壓縮的入門級市場轉向高端和中端層次的領域,這些領域為我們和我們的客戶提供最大的價值。整體數量不應歸因於任何一個特定客戶。

    Robert Bruggeworth - 總裁,首席執行官,董事

    我是 Bob。我補充一下,CSG 也預計季度間會下降,有幾個原因。從歷史上看,過去三年來,我們在 12 月的業績通常會因我們最大客戶的需求型態而下降。

     

    未指名的參與者

    了解。然後就 Android 內部的組合而言,這是否會改變您在分析師日提出的長期行動增長目標?

    Robert Bruggeworth - 總裁,首席執行官,董事

    至於 ACG,我們仍然保持單位數增長率。我們認為這不會對我們長期產生影響。事實上,我們每天都在增強信心,似乎能夠在 Android 下滑的情況下發展這項業務。

    Q4

    操作員

    克里斯多福羅蘭,薩斯奎哈納。

    克里斯多福羅蘭 - 分析師

    我知道現在談論 3 月份可能有點早,但季節性,你們傳統上下降約 10% 或 11%。展望未來,這與傳統的季節性相比如何?

    Grant Brown - 首席財務官,高級副總裁

    謝謝你的提問,Chris。主要的季節性驅動因素是眾所周知的,但季節性的影響每年都會有所不同。我們不會提前那麼久提供正式指導,但出於建模目的,您可以假設我們將在 5% 到 10% 之間的區間逐季下降,這與我們對整個財年小幅下降的評論一致。

    從方向來看,ACG 可能會因季節性下降更多,而 HPA 和 CSG 應該在 3 月成長,HPA 將顯著增長,因為我們的設計活動和計費創下紀錄。

     

    克里斯多福羅蘭 - 分析師

    謝謝您的澄清。我相信我聽到您預計 SAW 會增長。能否詳細說明?我們應如何看待 SAW 與 BAW 的機會?

    Robert Bruggeworth - 總裁,首席執行官,董事

    從 SAW 的角度來看,我們在幾個季度前推出了下一代 SAW。我們看到在中頻段和高頻段應用中的機會。LRT SAW 是我們的技術,並非標準 SAW,非常適合中頻段頻譜中的某些頻段。

     

    克里斯多福羅蘭 - 分析師

    這主要是針對 Android 嗎?

    Robert Bruggeworth - 總裁,首席執行官,董事

    它可供我們的任何客戶使用,取決於頻率。

    Q5

    操作員

    愛德華‧斯奈德,特許股票研究。

    愛德華‧斯奈德 - 分析師

    您提到我們不應該過度解讀 12 月的單位數量。這是否意味著有未預期的內容轉變?

    Robert Bruggeworth - 總裁,首席執行官,董事

    謝謝你的提問,Ed。幾個季度前,我們預計全年會略有增長。實際情況主要是 Android 與我們的預期有所不同,尤其是在我們最大的 Android 客戶春季發佈方面。我們知道明年將重新獲得市場份額。

    從中端到入門級的轉變,加上我們的定價紀律,在過去四個月加速了

    David Fullwood - 高級副總裁,銷售和市場部門

    我想澄清一下,我們最大的 Android 客戶在下半年的型號內容較低。我們的目標是在明年上半年重新獲得那部分份額。


    愛德華‧斯奈德 - 分析師

    好的。所以隨著這種轉變,您是否專注於其他領域,例如防務或電源管理?

    Robert Bruggeworth - 總裁,首席執行官,董事

    謝謝你的提問。戰略上,我們正在專注於增長我們在最大客戶上的業務,同時拓展到電源管理和防務領域。我們已經將研發資金轉向防務、電源管理和 HPA,並退出利潤較低的基礎設施市場。

    我們相信我們在旗艦手機中仍有增長空間,並預期新的應用需求將帶來更多的射頻需求,例如地面應用中的 Power Class 2,其標準 SAW 技術無法滿足。我們還在超寬頻、汽車和 WiFi 領域進行投資,以保持 CSG 的成長。

     

    愛德華‧斯奈德 - 分析師

    好的,了解。所以,如果我們回顧一下,Bob,在 2000 年代初期的 GSM 和寬頻 CDMA 時代,手機中添加的內容並不多。隨著 4G 的到來情況發生了變化。現在,隨著 5G 的出現,市場已經更加成熟,我們也看到了競爭的轉變。三星和中國的原始設備製造商正在朝著某些型號中的更低內容轉變,而您的最大客戶則面臨著激烈的競爭。

     

    所以,Bob,從戰略角度看,在市場成長有限的情況下,您是否認為有機會利用資產,尤其是在防務方面,或在營運支出和研發上投入更多,以抵消疲軟的手機業務?

    或者,考慮到手機原始設備製造商的情況,一旦您的最大客戶的調製解調器到位,人工智慧支援的手機是否可能帶動更多的內容需求,即使尺寸縮小了?這是否可能推動您核心業務的增長?

    Robert Bruggeworth - 總裁,首席執行官,董事

    謝謝你的問題。有很多內容需要解釋,但我先從高層次開始。關於我們最大客戶的競爭加劇,我們目前正在開發一些以前未曾針對的機會。我們沒有看到新的競爭對手,仍然是相同的公司。正如您所指出的,我們已經將研發資金轉移,專注於防務和航空航天以及電源管理和 HPA 的成長領域。就內容而言,我們專注於旗艦和高端型號。

    我們繼續看到旗艦型號對射頻的需求。

    Power Class 2 以及其他應用仍然具有顯著的需求,客戶希望獲得最佳的射頻性能。因此,我們認為我們的技術仍然具有很強的作用。

    在多元化方面,我們已經在做您提到的許多事情。例如,我們的 D&A 業務已經增長到超過我們在中國基於 Android 的蜂窩業務。在 CSG 部門,我們預計今年將實現雙位數增長,因為我們在超寬頻、汽車和 WiFi 領域進行投資以保持市場份額。

    Q6

    操作員

    Ross Seymore,德意志銀行。

    Ross Seymore - 分析師

    大家好,感謝讓我提問。我想跟進一下您關於 Android 內部混合轉變的評論。您如何看待該領域的長期需求模式?是否可能出現更積極的轉變,還是這種向入門級和較低射頻內容的混合轉變更具結構性?

    Grant Brown - 首席財務官,高級副總裁

    謝謝你的提問,Ross。我們不預見 Android 內部的混合轉變會立即逆轉,尤其是在中端到入門級部分。價格敏感性和來自分立解決方案的競爭正在推動更多的 Android 市場向入門級 5G 發展,這自然會減少我們在該領域的總市場規模。

    話雖如此,我們的長期策略仍然專注於高端和旗艦層次,我們在這些層次上看到了運用高性能射頻解決方案的機會。我們正在優化我們的產品組合,並繼續投資於增強競爭力的技術,特別是在高端市場。

     

    Ross Seymore - 分析師

    了解,謝謝您的說明。最後一個問題關於 8 吋 BAW 的生產轉型。這對您的產能和效率有何影響?

    Robert Bruggeworth - 總裁,首席執行官,董事

    很好的問題,Ross。轉向 8 吋 BAW 允許我們在相同的工廠空間內增加有效產能。隨著 8 吋生產的擴展,我們已經看到效率和成本結構的改善。此轉型增強了我們滿足高性能射頻需求的能力,並符合我們降低資本密集度的目標。

    Q7

    操作員

    尼古拉斯·道爾,Needham。

    尼古拉斯·道爾 - 分析師

    我想確認一下有關 Android 入門市場的問題,你們是否完全退出該市場?或者說,如果 Android 市場逐漸向下沉,那麼你們提到的 LMH 模塊增益何時會開始產生補償作用?另外,這種向入門級手機的市場轉變會持續多久?它會完全消失嗎?或者你們是否預計在 2025 年的某個時候會穩定下來?

    Grant Brown - 首席財務官,高級副總裁

    謝謝,尼克。我是 Grant。讓我先回答你問題的第二部分,然後再交給 Dave。至少就總市場規模 (TAM) 而言,我認為這更像是一個重置,然後我們會從那裡開始增長。正如我們在投資者日所提到的那樣,增長大約在個位數範圍內,但 TAM 可能會重置大約 10 億美元,我們在第三、四季度以及可能進入 2026 財年的第一季度看到這種情況。之後,我認為我們會重新調整——透過我們的定價紀律,重新確定在中端市場中的定位。

    正如你所指出的,LMH 增長是有意圖的,這是為了優先考慮盈利能力並專注於我們能增加價值的客戶,他們也願意為這些集成模塊付費,以區分他們的手機。Dave?

    David Fullwood - 銷售與行銷高級副總裁

    是的。正如 Grant 提到的,這種轉變主要是由宏觀經濟疲軟所推動,尤其是在中國,但其他市場也有相同的情況,消費者行為發生了變化。所以我們在適應這一變化。至於低、中、高端市場的變化,我們在上季度提到我們才剛剛開始擴大這一市場。我們現在與中國四大 OEM 廠商獲得了設計勝利和採購訂單。但現在我們對該產品系列的期望是,正如 Grant 所說,我們在入門級市場並不會參與,這不是我們計劃參與的市場。

     

    尼古拉斯·道爾 - 分析師

    然後我的第二個問題是關於營運支出 (OpEx)。你能否詳細說明一下削減的部分?我知道您在準備的評論中提到了一些內容。但我想知道這對短期支出有何影響,比如說大約減少了 1500 萬美元,那麼下季度是否會繼續下降?

    Grant Brown - 首席財務官,高級副總裁

    當然。在營運支出方面,我們的指引考慮了反映 Android 業務變化的削減。正如 Bob 之前指出的,資源分配是一個持續進行的過程,對吧?它使我們能夠專注並將資金轉移到我們擁有的最佳投資領域。我認為隨著時間推移並繼續制定我們的營運支出計劃和目標領域,這種情況將繼續。我不會進一步指導當前季度以外的營運支出,但這確實是我們將用來確保我們資源最佳使用的一個領域。

    Q8

    操作員

    Krish Sankar,TD Cowen。

    Sreekrishnan Sankarnarayanan - 分析師

    我其實有一個短期和一個長期的問題。首先,Bob,在短期方面,未來兩個季度,當我比較你的指引和市場共識時,大約低了 3 億美元。可以分成不同的原因來看嗎?這裡有多少是與內容的不利組合相關的?又有多少是與最大客戶的銷售成長疲軟有關的?

    Grant Brown - 首席財務官,高級副總裁

    當然。我是 Grant。讓我來回答這個問題。我們並沒有將其劃分成不同的部分,但相當一部分與未充分利用費用有關。該季度的未充分利用費用大約為 170 個基點,我們可能會在第三、四季度成長約 100 個基點。所以如果我們能加回這部分,那麼我們可以更接近 50% 的目標。除此之外,我們正在進行的一些其他結構性變化,比如說我們討論的向 8 吋 BAW 的轉移。我們也討論了將氣體生產能力遷移到俄勒岡州,這些措施將開始帶來幫助。

     

    Sreekrishnan Sankarnarayanan - 分析師

    了解。我認為你回答了我的下一個問題,因為從長遠來看,毛利率大約在 50% 左右,因為看起來你們面臨一些內容相關的週期性挑戰,也有一些結構性變化。所以隨著 TAM 的減少等等,假設重組加上專注於有利潤的機會是讓你達到 50% 的原因是否合理,或者你認為還有其他槓桿可以使用嗎?

    Grant Brown - 首席財務官,高級副總裁

    這是一個合理的組合。我會說這是 HPA 的業務組合曝光,然後在 CSG 中提高盈利能力,以及在 Android 生態系統中專注於盈利能力,特別是我們針對一些高端旗艦產品和中高端市場的高度集成設備,這些產品的毛利率更高。

    Q9

    操作員

    卡爾·阿克曼,法國巴黎銀行。

    卡爾·阿克曼 - 分析師

    我有一個澄清問題和一個後續問題,如果可以的話,我會同時問。對於目前每季 1 億美元的中階 Android 組合,正確的思考方式是什麼?我問這個問題的原因是,我想知道您對中國 Android 市場的看法發生了多少變化,是由中國或收費供應商的競爭動態驅動的,還是市場需求動態轉向了您今天可能沒有接觸過的不同智慧型手機原始設備製造商?

    David Fullwood - 銷售與行銷高級副總裁

    是的,這是 Dave。從歷史上看,我們更集中在高層和中層。隨著向入門級的轉變,這顯然對我們來說是一個阻力。

    Robert Bruggeworth - 總裁,首席執行官,董事

    我認為他問的問題之一是我們不參加比賽的競爭對手,也許他正在攻擊華為,我的意思是,這正如我們預期的那樣,但是...

    David Fullwood - 銷售與行銷高級副總裁

    是的。我是說,華為的表現確實符合預期。他們正朝著我們今年早些時候預測的約 4500 萬台的目標邁進。所以我認為這與我們的想法沒有什麼不同。

    最大的變化是進入入門級以及隨著等級下降而競爭的動態——分立解決方案變得更加普遍。

    正如 Grant 提到的,那裡的定價環境更加艱難。所以我們不傾向於在那裡競爭。另一個動態是我們的客戶傾向於將低階手機外包給 OEM 管道,而我們傳統上不參與該管道。

     

    操作員

    謝謝大家。本次 Qorvo 公司 2025 財年第二季度財報電話會議到此結束。感謝您的參與。

    3
  • 2024 11/3 台股波段趨勢看法

    11月3日

    上週台股出現了一波較明顯的快速回檔
    加權指數最多跌了4.7%,第一次回測季線
    櫃買指數最多跌了5.5%,目前已經跌破季線3天沒站回。

    上週四因為颱風休市的關係,週五加權指數開盤直接開在季線位置,也因為是第一次回測季線,所以開低走高,收了一根紅K棒。
    當天集買榜籌碼出現多空分歧,不過也很好理解,快速回測季線吸引資金進場抄底,所以集買家數上升至65家。
     

    但以波段趨勢來看,集賣家數仍然破百,所以我認為目前僅是短線反彈,行情給了一次人道走廊。

     

    從櫃買指數來看,目前月線已經下彎,波段趨勢已經形成。

    至於加權指數,本週如果站不回月線話,預計本週月線也會開始下彎。

    以上是從技術面及籌碼面觀察行情波段的看法

     

     

    接下來我們從基本面來看目前的基本面是否符合這樣的行情

    從上週一公布的國發會景氣燈號,9月份再度從紅燈轉成紅黃燈,從8月39分跌到了34分,出現了明顯的下降。

    從已知數據來看景氣強度短期確實正在趨緩,這樣的趨緩撐不起當前股市的基期也相對合理。

    上週五公布台灣製造業PMI小幅回升至50(榮枯線)。
    美中台新訂單-客戶庫存10月都有出現小幅回升。

    但整體來看PMI其實表現都沒有太好

    最新的中國製造業PMI,也是維持在榮枯線附近震盪,50.1左右,別忘了10月中國政府才開大招出來,目前看對實體經濟刺激有限。
     

    台灣剛提到了也是在榮枯線附近。
    美國更是在榮枯線以下,10月份僅46.5。

     

     

    今年以來全世界的製造業幾乎都是由AI需求所帶動,不過隨著進入到明年,AI相關的成長性也開始趨緩,在對應到景氣燈號強度出現趨緩的狀況。

    另外一個是這週財經M平方提到的半導體循環

    他們提到目前CIA公布的八月半導體銷售增速,其實還是在創新高的,但如果是以目前假設AI動能不變,然後消費性市場需求沒有開始出現一個比較明顯的換機潮的話,其實增速預計在未來一兩個月都會開始出現回落,所以增速確實會到一個頂點。
    也是出現成長性趨緩的狀況!

    接著我們也有看到近期法說會好多公司釋出的第四季展望,消費性的部分持續悲觀,車用、工業也只是底部緩步復甦。

    AI伺服器因為輝達Blackwell要在明年第一季才會放量,所以第四季應該會看到一個空窗期

     

    台達電法說就提到:
    電源業務可能持平或小幅下降,零組件業務將下滑,ICT(資訊與通訊技術)業務預計增長,電動車(EV)業務預計持平。

    美國科技巨頭也有看到類似成長放緩的狀況,如:蘋果、META、微軟

     

    總結:
     

    籌碼面(集買榜籌碼)、技術面、基本面(第四季展望),我們都可以看到整體狀況確實不利支撐這麼高的股市基期,股市的估值確實有可能受到成長趨緩而面臨比較大的修正

    這也是我幾乎從10月中就開始提醒大家注意風險,指數站上季線後集賣家數幾乎都破百家。

    到了今天很多數據、財報展望公布後,我們才整理出這樣的看法,但股市其實已經修正一段了。

     

    【免責聲明】
    任何投資都有一定的風險,Allan 所有的文字、數據、資料全都僅供參考
    未經付費以及本人同意,禁止擷取部分引用、改寫,以及整篇文章轉貼分享,違者必究

     

    3
  • (中文逐字稿) APPLE 2024年第三季度財報說明會

    11月3日

    重點整理

     

    公司報告環節

    Suhasini Chandramouli - 投資者關係總監

    下午好,歡迎參加 Apple 2024 財年第四季財報電話會議。我是投資者關係總監 Suhasini Chandramouli。今天的通話正在錄音。

    今天首先發言的有蘋果的執行長 Tim Cook 和財務長 Luca Maestri,他們將與財務規劃和分析副總裁 Kevan Parekh 一同參與。(活動說明)

    請注意,今天討論中的一些信息將包含前瞻性聲明,包括但不限於有關收入、毛利率、營運費用、其他收入與支出、稅收、資本配置和未來業務展望的陳述,這些陳述涉及風險和不確定性,可能會導致實際結果或趨勢與我們的預測有重大差異。

    有關更多信息,請參閱蘋果最新提交的10-K表格年度報告以及今天向美國證券交易委員會提交的8-K表格和相關新聞稿中討論的風險因素。蘋果不承擔更新任何僅代表發布之日情況的前瞻性聲明的義務。

    此外,今天的討論還將涉及某些非公認會計準則的財務指標。您可以在我們的投資者關係網站上找到第四季度和2024年全年財報中的這些數據的調節表。

    現在我將電話交給Tim,進行介紹性發言。

     

    Timothy Cook - 首席執行官,董事

    謝謝你,Suhasini。大家下午好,感謝各位參加電話會議。

    今天蘋果報告的收入為949億美元,創下9月季度的紀錄,年增6%。iPhone在每個地理區域都有增長,創下該分類9月季度的收入新高。服務業務的收入創歷史新高,同比增長12%。

    我們還在美洲、歐洲和亞太其他地區以及包括美國、巴西、墨西哥、法國、英國、韓國、馬來西亞、泰國、沙烏地阿拉伯和阿聯酋等多個國家創下了9月季度的收入紀錄。我們對印度的增長熱情感到激動,在那裡我們創下了歷史收入紀錄。

    今年對蘋果而言是一個非凡的創新年。我們在二月向客戶推出了革命性的 Apple Vision Pro,將未來的技術帶到當下。

    6月,我們宣布了Apple Intelligence,一個卓越的個人智能系統,結合了生成模型的力量和個人背景,提供非常有用且相關的智能功能。

    Apple Intelligence標誌著蘋果創新的新篇章,透過私人雲端運算將我們突破性的隱私保護方法擴展到雲端,重新定義了隱私和人工智能。

    本週早些時候,我們為iPhone、iPad和Mac用戶提供了首套Apple Intelligence功能,包括全系統的寫作工具,幫助用戶改進寫作,更自然的Siri對話模式、更智能的照片應用程序,允許用戶僅通過輸入描述來創建影片,以及新的通知摘要和優先訊息功能。

    我們預計在12月推出更多的智能功能,包括更強大的寫作工具、新的視覺智能體驗,基於Apple Intelligence和ChatGPT整合的增強功能,以及英國、澳洲和加拿大等地的本地化英語版本。

    這些功能已經提供給開發人員,反饋非常積極。接下來幾個月還將推出更多功能,並支持更多語言。而這只是開始。

     

    現在,讓我轉向本季度的業績,首先是iPhone。iPhone收入創下9月季度新紀錄,達到462億美元,同比增長6%,在每個地區均實現增長。

    隨著Apple Intelligence的推出,我們正在開啟iPhone的新時代。由A18驅動的iPhone 16配備了全新的4800萬像素融合鏡頭,提供出色的照片體驗,並在相機控制中增加了操作按鈕。iPhone 16 Pro是我們迄今製造的最先進的iPhone,配備了A18 Pro處理器、更大的顯示屏、業界領先的專業相機系統以及錄音室品質的麥克風,並且大幅提升了電池壽命。

     

    轉向Mac,收入為77億美元,同比增長2%。

    本週,我們為Mac帶來了新一代的Apple處理器:M4、M4 Pro和M4 Max。從極快的性能到最先進的神經引擎,我們最新的芯片可以輕鬆處理極其複雜的工作流程,確保最新的Mac是上架後最適合AI的個人電腦。

    隨著Mac系列的最新增強,客戶可以選擇最適合他們的Mac,無論是世界上最優秀、最美的一體機iMac;全球最受歡迎的筆記本電腦MacBook Air,起始記憶體翻倍;最好的專業筆記本MacBook Pro;或是我們首款碳中和的Mac——全新的Mac mini。

     

    iPad收入為70億美元,同比增長8%。iPad在今天的市場上與眾不同,已成為各種規模的家庭、學校和企業的必需設備。最近,我們很高興推出了專為Apple Intelligence設計的最新iPad mini,支援Apple Pencil Pro。

    今年對iPad來說是重要的一年。iPad Air在學生和教師中非常受歡迎,而創作者則在M4驅動的iPad Pro上突破了可能性的邊界。

     

    在可穿戴設備、家居和配件方面,本季度收入為90億美元,同比下降3%。我們推出了全新的Apple Watch Series 10,這款全球最受歡迎的手錶擁有精美的新設計和新功能,使其更強大、更智能、更精緻。這是迄今為止最薄的Apple Watch,提供最大、最先進的顯示器,同時比以往更舒適。

    watchOS 11為用戶帶來了重要的健康和健身洞察,包括睡眠呼吸中止通知,這有助於提醒人們潛在的嚴重但往往未被診斷的健康狀況。我們為健康創新對手錶的影響感到自豪。我也感謝每封收到的信件,談論手錶在人們生活中的重要性。

     

    通過AirPods 4,我們在舒適性和設計方面開拓了新天地,首次推出配有主動降噪功能的最佳開放式耳機。特別讓我們高興的是,我們為AirPods Pro 2推出了革命性的端到端聽力輔助功能,包括聽力保護、聽力測試和助聽器功能。這些功能本週剛剛在軟件更新中推出,我們相信這將對用戶的生活產生有意義的改變。我已經開始收到客戶的留言,稱這種體驗改變了生活。

     

    Apple Vision Pro繼續提供以前不可能實現的空間體驗,包括如新短片《Submerged》這樣的沉浸式娛樂,讓人們了解空間計算的獨特敘事能力。Vision Pro擁有超過2500個原生空間應用程序和150萬個適用於visionOS 2的兼容應用程序,企業也在使用這些應用程序來重新定義工作方式。Vision Pro持續激發使用者的敬畏,而我們只是觸及了可能性的表面。就在昨天,我們宣布將Vision Pro引入韓國和阿聯酋。

     

    正如我之前提到的,服務業創下250億美元的歷史收入記錄,同比增長12%,且大多數類別均創下歷史收入記錄。

    在Apple TV+上,我們喜愛慶祝那些懂得如何上演精彩節目的偉大敘事者的才華。觀眾喜歡發掘新電影,如《Wolfs》、探索新劇集如《Disclaimer》,並重溫如《Slow Horses》和《Shrinking》這樣的熱門劇集。Apple TV+作品已成為頒獎典禮的常客,迄今獲得2300多項提名和500多個獎項。Apple還通過MLS季票提供獨特的現場體育體驗,訂閱者在MLS盃季後賽中為他們喜愛支持的球隊加油。

     

    本月,我們也慶祝了Apple Pay的十周年。能夠輕鬆地使用Apple裝置購買食品或電影票,總是帶來一種神奇的體驗。如今,用戶選擇Apple Pay在全球數千萬家零售商中進行購物。我們也很高興能夠進一步改善Apple Pay體驗,讓用戶可以在結帳時直接使用信用卡、借記卡或其他貸款來兌換獎勵或分期付款。

    每當我們慶祝重要時刻時,Apple Store是與顧客分享這些時刻的最佳場所。九月發售日那天,我與團隊一起在Apple Fifth Avenue度過了難忘的時光,現場充滿了活力和熱情。在全球的各家門店,顧客們都急於一睹我們最新的創新成果。在本季度,我們還新開了兩家店,並計劃在印度再開四家店,與當地顧客互動。

    我們對教育充滿熱情,認為技術在幫助教師激勵學生以及讓學生學習周圍世界方面發揮著重要作用。為了紀念世界教師日,蘋果自豪地推出了新的資源,幫助教師以簡單而有趣的方式吸引學生。此外,我們擴展了教育補助計劃,涵蓋了100所新學校和社區,提供從技術獲取到教育資源、獎學金和財務支持的幫助。

    隨著年底臨近,我們為在十年內達成碳中和目標所取得的進展感到自豪。正如我先前提到的,我們很高興能推出我們的首款碳中和Mac——最新的Mac mini。另外,顧客現在還可以選擇任何Apple Watch的碳中和版本。對我們所有Apple人來說,這些成就令人驕傲,我們決心在2030年前實現目標。

     

    在Apple,我們在所做的一切中都以長遠目標為導向,因為我們始終思考著未來——下一個偉大的挑戰、下一個創新點子、下一個重大突破。隨著今年的結束,我們將以歷來最強大的產品線進入假日季節,其中包括標誌著我們產品新篇章的Apple Intelligence。這只是我們對生成式AI潛力的開端,我對未來充滿期待。

    在把話筒交給Luca之前,因為Luca即將轉任蘋果的新職位,這將是他最後一次參加我們的電話會議。因此,我想花些時間,感謝他作為蘋果財務長的卓越貢獻,以及多年來的合作夥伴關係。我深表感謝。在這十年的任期內,Luca為塑造今天的蘋果做出了真正卓越的貢獻。他幫助我們以深思熟慮的方式為長遠發展而管理蘋果,幫助我們改善了全球無數人的生活。他也是一位備受尊敬的領導者,許多人從他身上學到了許多。

    我對我們即將上任的財務長Kevan Parekh充滿信心,期待未來大家能夠與他更多地互動和合作。

    接下來,將話筒交給Luca。

     

    Luca Maestri - 財務長,高級副總裁

    大家下午好,謝謝你,Tim的熱情致詞。

    擔任蘋果的財務長是一種莫大的榮幸和奇妙的旅程。多年來,我非常感謝投資者和分析師社群的支持。Kevan非常優秀,我相信未來大家會喜歡與他的互動。

    現在,讓我來介紹我們財年的第四季度業績。我們很高興報告9月季度的收入新紀錄——949億美元,同比增長6%。我們在大多數追蹤的市場中實現了增長,並在美洲、歐洲和亞太其他地區創下了9月季度的收入新紀錄。

    產品收入為700億美元,同比增長4%,主要由iPhone、iPad和Mac的增長推動。我們的活躍設備基數在所有產品和地理區域中達到歷史新高,得益於極高的客戶滿意度和忠誠度,以及大量首次使用我們產品的新客戶。

    服務收入達到250億美元的歷史新高,同比增長12%。我們看到在全球範圍內的強勁表現,無論是發達市場還是新興市場,大多數服務類別都實現了兩位數的增長和創紀錄的業績。

    公司的毛利率為46.2%,接近我們指導範圍的高端。產品毛利率為36.3%,按季度增長了100個基點,主要由於產品組合有利。服務毛利率為74%,與上季度持平。

    營運費用為143億美元,位於本季度開始提供的指導範圍的中間點,同比增長6%。本季度,我們記錄了一次性所得稅費用10.2億美元,這與歐洲普通法院撤銷國家援助決定的影響有關。排除這項一次性費用後,淨利潤為250億美元,每股稀釋收益為1.64美元,同比增長12%,創9月季度的紀錄。營運現金流非常強勁,達到268億美元,創下9月季度的新紀錄。

    現在讓我更詳細地介紹我們各收入類別的業績。iPhone收入為462億美元,同比增長6%,在包括美國、中東、韓國和南亞的多個市場創下9月季度的最高紀錄。iPhone的活躍安裝基數在各地理區域均達到歷史新高。

    在9月季度,許多iPhone機型躋身全球暢銷智能手機之列。根據Kantar的調查,iPhone是美國、中國城市、英國、澳洲和日本最暢銷的機型。我們繼續看到iPhone 15系列的高客戶滿意度,451 Research最近在美國的測量顯示為98%。

    Mac收入為77億美元,同比增長2%,由MacBook Air的強勁表現推動。客戶對蘋果晶片在Mac上的性能愛不釋手,我們非常高興能將最新的M4系列晶片引入產品線。Mac的活躍安裝基數達到歷史新高,本季度約有一半的客戶是首次購買Mac。451 Research的最新報告顯示,美國的客戶滿意度為95%。

    iPad收入達到70億美元,同比增長8%。除了在發達市場的增長外,我們在墨西哥、巴西、中東、印度和南亞等新興市場也取得了強勁的兩位數增長。iPad的安裝基數達到新高,本季度購買iPad的客戶中超過一半是首次使用該產品。美國的客戶滿意度最近也達到了97%。

    可穿戴設備、家居和配件收入為90億美元,同比下降3%。Apple Watch的活躍安裝基數創下新高,本季度購買Apple Watch的客戶中超過一半是新用戶。451 Research的最新報告顯示,美國的手錶客戶滿意度為96%。

    服務收入達到250億美元的歷史新高,同比增長12%。隨著活躍設備安裝基數的增長,服務業務勢頭強勁,為我們生態系統的未來擴展奠定了堅實基礎。我們看到客戶對我們服務的參與度增加,交易帳戶和付費帳戶均創歷史新高,付費帳戶同比增長兩位數。付費訂閱數量也實現了兩位數增長。如今,我們平台上各項服務的付費訂閱超過10億,這一數字是四年前的兩倍多。

    我們一如既往地致力於提升服務的廣度和質量,從Apple Arcade上的新遊戲到Apple Pay的Tap to Cash等新功能,以及Apple TV+上的許多成功新節目和回歸節目。上季度,我們慶祝了Apple Card成立五周年,並連續第四年在JD Power聯名信用卡的客戶滿意度排名中名列前茅。

    談到企業需求,我們的產品和服務需求持續強勁。Nvidia推出了其Mac as Choice計畫,該計畫由AppleCare for Enterprise和Apple Professional Services支持,已在全球部署了超過10,000台Mac。而全球領先的製藥公司諾華公司最近選擇iPhone 16作為所有員工的標準移動設備。

    我們還看到Apple Vision Pro在企業領域的持續增長動能。加州大學聖地牙哥分校醫療中心成為世界上首家在手術室進行患者手術的臨床試驗中測試Apple Vision Pro的空間計算應用的醫院。

     

    現在讓我來談談我們的現金狀況和資本回報計劃。本季度結束時,我們擁有1570億美元的現金和有價證券。我們償還了26億美元的到期債務,並增加了70億美元的商業票據,使總債務達到1070億美元。因此,季度末的淨現金為500億美元。本季度,我們向股東返還了超過290億美元,包括38億美元的股息和等值資產,並透過公開市場回購了1.12億股蘋果股票,總值250億美元。

    隨著我們進入12月季度,我想回顧一下我們的前景,其中包括Suhasini在電話會議開始時提到的前瞻性信息。我們今天提供的數據假設宏觀經濟前景不會比我們今天對本季度的預測更糟。

     

    我們預計12月季度公司的總收入將實現低到中個位數的同比增長。服務收入預計將以雙位數的速度增長,增長率與2024財年我們報告的增長率相似。

    我們預計毛利率在46%至47%之間。預計營運費用在153億美元至155億美元之間。我們預計其他收入和費用(OI&E)約為負2.5億美元,不包括少數股權投資的市值影響,稅率約為16%。

    最後,今天,我們的董事會宣布向2024年11月11日登記在冊的股東支付每股普通股0.25美元的現金股利,付款日期為2024年11月14日。

     

    QA問答環節

     

    接下來,我們開放提問。

    Suhasini Chandramouli - 投資者關係總監

    謝謝你,Luca。(活動說明)接線員,我們可以進行第一個問題嗎?

     

    Q1

    Operator

    Michael Ng,高盛。

    Michael Ng - 分析師

    嗨,下午好。我有兩個問題。第一個是關於Apple Intelligence的,想問問Tim。關於iOS 18.1的Apple Intelligence,您能否稍微談一下目前收到的一些初步反饋,包括開發者測試版的情況,以及您是否認為Apple Intelligence對iPhone目前的強勁表現有助益?謝謝。

    Timothy Cook - 首席執行官,董事

    謝謝你,Michael。正如我在評論中指出的那樣,我們在本週一推出了第一套Apple Intelligence功能,適用於美式英語的iPhone、iPad和Mac,這包括全系統的寫作工具、更自然的Siri、更智能的照片應用程序(可通過輸入描述直接創建影片)以及新的通知摘要和優先訊息功能。此外,還有電子郵件摘要和優先排序功能。

    我們收到了來自開發者和客戶的大量積極反饋。事實上,僅看前三天的數據,18.1的採用率是去年同期17.1的兩倍,顯示了明顯的興趣。

    本季度接下來的時間,我們期待12月帶來更多功能,包括更強大的寫作工具、新的視覺智能體驗,基於Apple Intelligence和ChatGPT整合的增強功能,以及英國、澳洲和加拿大等地的本地化英語版本。

    從週一的發佈到12月的更新,這將是一個軟件功能非常豐富的季度。到了2025年初,我們將推出更多語言,並於四月開始提供更多功能。我們對此充滿期待。

    Q2

    Michael Ng - 分析師

    太好了,非常感謝。我的第二個問題是關於Luca的。再次恭喜您新職位的開始,能夠與您共事是我的榮幸。

    一個與您新職位相關的問題,您能否談談資本支出(CapEx)的展望,是否可能會因為私有雲端運算等項目的投資而改變每年約100億美元的歷史資本支出範圍?謝謝您。

    Luca Maestri - 財務長,高級副總裁

    謝謝你,Michael。在資本支出方面,我之前提到過多次,我們在運營數據中心方面採用了混合模式。在某些情況下,我們使用自有的數據中心,而在其他情況下則使用第三方服務提供商。所以我們的資本支出數字可能無法與其他公司完全相比,但顯然我們現在正在推出這些Apple Intelligence功能,並為其提供所需的所有容量。

     

    您可以在我們的10-K報告中看到我們在2024財年期間的資本支出數額。在2025財年,我們將繼續進行所有必要的投資,當然也包括與人工智慧相關的資本支出。

    Suhasini Chandramouli - 投資者關係總監

    好的,謝謝你,Mike。我們可以進行下一個問題嗎?

    Q3

    Operator

    Erik Woodring,摩根士丹利。

    Erik Woodring - 分析師

    非常感謝,謝謝你回答我的問題。我也有兩個問題。

    Tim,我們從您開始吧。過去四年,每到12月季度,iPhone需求都超過供應。而在iPhone 16週期的本季度,交貨時間相對較短,沒有已知的供應短缺。我想知道,與往年相比,您是否能更好地了解早期週期iPhone的需求。如果可以,您從中了解到升級率、轉換率、升級替代與價格敏感度的情況,以及Apple Intelligence對iPhone 16銷售的潛在影響?接下來我還有一個後續問題。謝謝。

    Timothy Cook - 首席執行官,董事

    這裡有很多內容。關於Apple Intelligence,我們認為這是一個引人注目的升級原因,但我們剛剛三天前才推出它。我們現在掌握的數據表明,18.1的採用率是17.1的兩倍,這顯示了市場上明顯的興趣。

    至於12月季度需求大於供應的情況,據我所知並不是每年都有發生。顯然在COVID期間有一些中斷情況,有些也影響到供應。但在一個更常規的環境中,我們的目標是盡快達到供需平衡。我們不希望客戶不得不等待產品。

    如果您看看我們今年的表現,iPhone 16、16 Pro和Pro Max的供應很快就達到平衡。10月的確有些受限,但我們相信很快就會恢復正常。這對我們來說是一個積極的信號。請記住,這是一個供需平衡的結果,不僅僅是供應或需求的單方面因素。我們已經為本季度做好準備。

    Q4

    Erik Woodring - 分析師

    好的,非常有幫助。謝謝你,Tim。

    Luca,接下來是給您的問題。與您合作非常愉快,祝您在新職位上一切順利。當前市場上關於投入成本和商品價格的影響有很多討論。歷史上您確實引導毛利率逐季上升50個基點,這也是您剛才提到的12月季度的情況。您能否幫助我們理解組件價格的走勢,您是否仍然認為它們是毛利率的助力,這種助力的可持續性如何,或者這會在未來成為挑戰?非常感謝。

    Luca Maestri - 財務長,高級副總裁

    是的,Erik。正如您所知,我們的毛利率受到多種變量的影響。商品價格當然很重要,但不是唯一因素。具體到商品價格,9月季度和預計12月季度大部分商品價格將下跌,而NAND和DRAM在9月季度有所上升,我們預計在12月季度它們將繼續上漲。

    我們對全年報告的毛利率水平非常滿意。整個2024財年,對我們公司來說,毛利率確實達到了歷史新高。12月季度我們預計毛利率在46%到47%之間,新技術和新功能的推出也帶來了許多全新的產品。我認為這是一個積極的信號。

    Suhasini Chandramouli - 投資者關係總監

    謝謝你,Erik。非常感謝。我們可以進行下一個問題嗎?

    Q5

    Operator

    本‧雷茨,Melius。

    Benjamin Reitzes - 分析師

    嘿,謝謝,非常感謝。我也要回應關於Luca的評論。會想念你,祝你一切順利。

    我的問題還是關於iPhone的,並且涉及到第四季日曆季度,即你的第一財季。當你預測收入會中到低個位數成長時,你認為iPhone的成長會更快嗎?而對於中國市場,需求每個季度都在改善,你有什麼看法?非常感謝,接下來我還有一個後續問題。

    Luca Maestri - 財務長,高級副總裁

    你知道的,本,我們今天不提供這個層級的細節。是的,我們已經說過,我們預計公司總收入將實現中到低個位數的成長。請記住,正如Tim所說,Apple Intelligence的功能和語言是逐步推出的。這週我們有一系列激動人心的發佈,從Apple Intelligence的功能到新款Mac。我們就說到這裡了。我們已經給了公司總體的數據和服務方向,而服務預計將繼續以與2024財年相似的速度增長。

    Q6

    Benjamin Reitzes - 分析師

    嗯,很棒,謝謝你,Luca。

    嘿,Tim,我想問問你——你們應該很清楚外界的噪音。人們對建置、交付時間等有很多議論,而你們的指引是中到低個位數的成長,這似乎沒有傳達出什麼警示聲。你們只是在運營自己的業務,盡力而為。

    但Tim,你現在有很多視角。人們在這裡忽略了什麼?這個收入指引明顯表明情況不算糟,並且你們的產品週期相當不錯。那麼,你認為人們忽視了什麼?你對什麼感到興奮?非常感謝你,Tim。

    Timothy Cook - 首席執行官,董事

    本,我對Apple Intelligence及其即將推出的產品感到無比興奮。我顯然也在參與未來的發佈工作,這正在改變我的日常生活。我對即將推出的健康功能也非常興奮。我已經收到了許多來自客戶的電子郵件,這些客戶進行了聽力測試並使用AirPods Pro 2作為助聽器,這些信息非常驚人且溫暖人心。

    我也對睡眠呼吸暫停及其即將在Apple Watch上推出的通知感到興奮。本週對我們來說是一個激動人心的一週,因為我們剛剛推出了三款不同的Mac、桌面電腦和筆記型電腦。因此,我們有很多待辦事項。這無疑是我們進入假期季節以來最強的產品陣容。

    至於那些噪音,我把它們屏蔽了,否則只會聽得耳朵發聾。所以這就是我的做法。我無法代表其他人說話,但這是我做的。

    Suhasini Chandramouli - 投資者關係總監

    謝謝你,本。可以請接下來的問題嗎?

     

    Q7

    Operator

    Amit Daryanani,Evercore。

    Amit Daryanani - 分析師

    下午好。感謝您回答我的問題。Luca,祝你未來一切順利,與你合作很愉快。

    我的第一個問題不是關於iPhone,而是關於服務方面的。你的服務部門現在年運行率達到1000億美元,這本身就是一項了不起的成就。當您今天查看服務組合時,您是否可以談談這項業務中您認為經常性收入和交易性收入的比例?這裡的訂閱組合和交易組合的增長率是否有不同?

    Luca Maestri - 財務長,高級副總裁

    是的,Amit,我來回答這個問題。是的,我們首先對此非常非常滿意,這是一個重要的里程碑。我們已經達到1000億美元的運行率。回顧幾年前,成長相當驚人。我們擁有一個非常多元化的服務組合。隨著時間的推移,經常性收入的比重增加,而且增長速度超過交易性收入。我們的平台上現有超過10億的付費訂閱,這些訂閱來自我們自己的服務和第三方服務,並且繼續保持強勁的兩位數增長。所以我們感覺非常好。簡而言之,回答您的問題,是的,經常性部分的增長速度快於交易性部分。

    Q8

    Amit Daryanani - 分析師

    了解了。如果我能繼續追問一下,當我查看不同地區的增長率時,我覺得在iPhone需求方面總是對中國有所擔憂。但9月的表現看起來相當不錯。那麼我們為什麼不談談中國的需求情況?如果中國最近的刺激計劃可能會成為iPhone的催化劑?此外,EMEA地區以兩位數的增長脫穎而出,您也可以為我們解釋一下這一點嗎?謝謝。

    Timothy Cook - 首席執行官,董事

    好的,我來回答有關中國的問題。您可以看看我們這個季度的表現,與去年同期相比基本持平,而相對於我們過去達成的同比表現,這一改善的一個關鍵原因是外匯的順序性改善。這幫助了我們。正如您所知,這是一個我們報告了一段時間的逆風問題。不過還有其他方面——我們的活躍設備安裝基數達到了歷史最高水平。

    根據Kantar的數據,我們在中國城市中擁有兩款銷量最高的智慧型手機。購買Mac和iPad等產品的新客戶比例超過50%,而購買手錶的新客戶超過四分之三。因此,這裡有幾個積極的信號。至於刺激計劃,這是團隊那邊的一個明確關注點,但我不是經濟學家,不想過分依賴其效果。

    Luca Maestri - 財務長,高級副總裁

    在歐洲方面,有很多事情。從我們本季度的業績中可以看出,歐洲成長了兩位數,即11%。而且整體表現非常好,各個細分市場的成長都很好。請記住,我們在分部報告中的歐洲定義包括一些新興市場,比如土耳其,我們在這裡的成長非常強勁;中東——Tim提到了沙烏地阿拉伯和阿聯酋的一些記錄;我們還包括印度,我們在九月季度創下了歷史收入記錄。不過我必須說西歐也發展得很好。因此,我們在整個細分市場中看到了非常好的結果。

     

    Q9

    Suhasini Chandramouli - 投資者關係總監

    謝謝你,Amit。我們可以請接下來的問題嗎?

    Operator

    David Vogt,瑞銀集團。

    David Vogt - 分析師

    偉大的。感謝大家回答我的問題,並祝賀Luca。你知道,我認識Luca,也認識Tim,你們可能不想提供太多細節,但如果我試著把你們對需求環境的評論匯總起來。我們是否可以假設基於這些評論的情況下,產品收入組合在12月季度可能會下降?如果這是風險,那是否更多地與iPhone和Mac相關?你已經看到了其強勁的表現,還是與iPad相關?我只是想了解可能會影響12月季度的因素。接下來我還有一個後續問題。

    Luca Maestri - 財務長,高級副總裁

    正如我之前所說,David,我們不提供這種層次的細節。我們給了一些關於服務的數據。我要重複我之前說過的話。我們正處於週期的早期階段,推出了許多新產品和新功能,我們對此感到非常興奮,但現在還早。Apple Intelligence的推出將隨時間逐步進行,而不是像我們通常的軟體發布那樣全球範圍同步推出。

    Q10
    David Vogt - 分析師

    對吧?好的。那麼可能對Tim的後續問題是,當你考慮到Luca的觀點,即Apple Intelligence的推出將在接下來的幾個季度內逐步在全球推廣。你認為這會對不同地區的正常歷史需求節奏產生什麼影響嗎?因此,我們是否會在12月季度、3月季度、6月季度等季度中看到與歷史不同的情況,考慮到推出的時間以及客戶可能正在等待設備啟用操作系統的位置?我們希望了解你對需求節奏的看法,並且它如何可能與歷史不同。謝謝。

    Timothy Cook - 首席執行官,董事

    是的,David,正如您所指出的,這顯然是一個與我們通常做法不同的節奏。正如我們在WWDC上所說的那樣,我們希望提供Apple Intelligence的全面願景,並在那時表示將逐步推出,我們也正按照在WWDC上所說的進行。我們的執行進展良好。在需求曲線方面,我只想說,我們認為這是一個非常有吸引力的升級理由,這既來自我的個人體驗,也來自我所得到的反饋。所以我們將拭目以待,但我們不會對本季度之外的情況做出預測。

    Suhasini Chandramouli - 投資者關係總監

    謝謝你,David。我們將進行下一個問題,請接線員。

    Q11

    Operator

    Krish Sankar,TD Cowen。

    Krish Sankar - 分析師

    是的。你好。感謝您回答我的問題。再次感謝Luca在協助分析師和投資者方面所做的所有工作。我的第一個問題是關於研發的,考慮到你們的技術同行在AI方面的計劃有多少?Apple Intelligence這個新時代是否真的需要Apple在研發上的投入超過你們當前銷售額的7%到8%,以抓住這個機會?然後我還有一個後續問題。

    Luca Maestri - 財務長,高級副總裁

    Krish,正如您所知,過去幾年我們一直在研發上進行大量投入。在過去的幾年裡,我們的研發成長顯著,並且顯然隨著我們進入2024財年,我們也將一些現有資源重新分配給這項新技術,人工智能。我們在AI上的投入強度已經大大增加,您可能看不到其全部規模,因為我們在公司內部也對工程資源基礎進行了一些內部重新分配。

    Q12

    Krish Sankar - 分析師

    了解了,了解了。謝謝,然後還有一個快速的後續問題。我了解到今天Apple Intelligence是手機上的一個功能。但您是否認為未來它可能會對服務增長業務帶來潛在的幫助?

    Timothy Cook - 首席執行官,董事

    請記住,Apple Intelligence還可以在M系列產品的Mac上以及某些型號的iPad上使用,除了手機之外,因此它在所有三款產品上都可用。

    至於您的問題,即Apple Intelligence是否可能有助於服務增長業務,我們已經發布了許多API,開發人員將會利用這些API,還會有更多API推出,我絕對相信許多開發人員將在很大程度上利用Apple Intelligence。至於它對服務的影響,我不會預測,但從生態系統的角度來看,我認為這對用戶和用戶體驗來說將是非常有利的。

    Suhasini Chandramouli - 投資者關係總監

    好的。謝謝你,Krish。我們可以進行下一個問題嗎?

    Q13

    Operator

    Samik Chatterjee,摩根大通。

    Samik Chatterjee - 分析師

    偉大的。謝謝。感謝您回答我的問題,並祝賀Luca擔任新職位。我的第一個問題是關於iPhone的組合。考慮到Apple Intelligence現在是所有iPhone 16系列機型上的一致功能,並且也適用於iPhone 15 Pro和Pro Max,您是否在iPhone系列內部看到消費者行為的任何變化?

    Timothy Cook - 首席執行官,董事

    很難回答你的問題,因為我們在10月對Pro和Pro Max進行了限制。因此現在還在早期階段,還不能確定消費者與專業版本的具體組合情況。

    Q14

    Samik Chatterjee - 分析師

    對於我的後續問題,我想在過去的90天裡,我們有一些關於美國司法部和Google與Apple之間的收入分享協議的信息出現。你對Apple在Safari生態系統中的角色及其潛在結果有什麼看法?

    Timothy Cook - 首席執行官,董事

    從法律角度來看,我不想在這個問題上做出推測。這是一個正在進行的案件,因此我將把這個問題留待日後再討論。

    Suhasini Chandramouli - 投資者關係總監

    好的。謝謝你,Samik。接線員,請問我們可以進行下一個問題嗎?

    Q15

    Operator

    Richard Kramer,Arete Research。

    Richard Kramer - 分析師

    非常感謝。Tim,我想問一些關於Apple One套組中一些服務的問題,例如音樂、新聞、Arcade和健身,儘管有你的安裝基礎,但它們並非市場領先產品。什麼可能會改變這一點?還有,您可以指出哪些其他服務增長更快,或有更廣的市場潛力嗎?

    Timothy Cook - 首席執行官,董事

    我認為我們在這些領域中都有很多機會。有許多客戶需要我們去說服他們使用這些服務,我們將繼續在這些服務中進行投資並添加新功能。請記住,對我們而言,我們更注重成為最佳而不是最多。您提到的許多服務不是跨平台的;我們僅為我們的客戶提供它們,有時候這會影響市場份額。但我們的目標是提供最好的服務。

    Q16

    Richard Kramer - 分析師

    好的,謝謝。然後Luca,你未完成的一項任務是你承諾達到淨中性現金部位。在過去的兩年裡,你的淨現金保持在約500億美元。您是否仍然看到將這些現金投入業務的途徑,還是我們會繼續看到股東回報增加?

    Luca Maestri - 財務長,高級副總裁

    嗯,正如你所看到的,我們的營運支出多年間一直在上升。同時,我們也看到毛利率大幅成長,也許達到了我幾年前沒有預料到的水準,但我們在很多方面做得非常好。我們每年都會考慮可以部署資源的所有不同領域,以促進業務成長。我認為從長遠來看我們做得很好。但我們的基本理念是先照顧好業務,然後如果有多餘的現金,我們會繼續將其返還給我們的股東,這一計劃迄今為止運作良好。

    Suhasini Chandramouli - 投資者關係總監

    謝謝你,Richard。我們將回答最後一個問題,接線員。

    Q17

    Operator

    Atif Malik,花旗集團。

    Atif Malik - 分析師

    感謝你讓我進來。我們注意到iPhone 16 Pro與基本型號之間的規格差異不像往年那麼大。所有iPhone都配備了新款18和18 Pro晶片,且平均售價與去年相比沒有增加。您是否可以分享一下是否有策略上的變化?

    Operator

    不幸的是,Atif先生的電話線路已斷開。

    Suhasini Chandramouli - 投資者關係總監

    好的。對不起,Atif。我們將線下聯繫。

    感謝大家。今天的電話會議的重播將在Apple Podcast上以網路直播的形式在apple.com/investor上進行兩週重播,也可透過電話重播。電話重播號碼為866-583-1035。請輸入確認碼0331536,然後輸入井號。這些重播將於今天太平洋時間下午5點左右提供。


    如有其他問題的媒體人員可以聯絡Josh Rosenstock,電話是408-862-1142。如有其他問題的金融分析師可以聯絡我,Suhasini Chandramouli,電話是408-974-3123。

    再次感謝大家的參與。

    Operator

    再次提醒,本次會議已結束。我們感謝您的參與。

    2
  • (中文逐字稿) META 2024年第三季度財報說明會

    11月3日

    重點整理

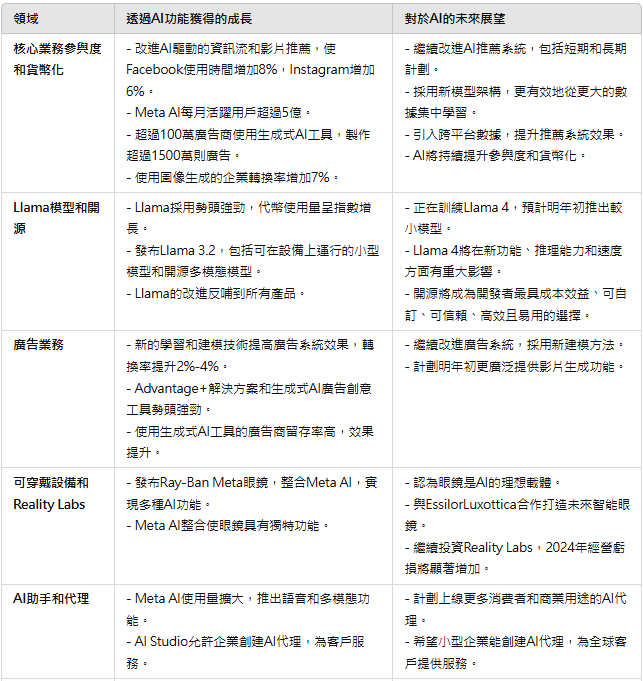
    總結:

    透過AI功能獲得的成長:

    • 提升用戶參與度和貨幣化效率:改進AI推薦系統,增加用戶使用時間和廣告轉換率。
    • 推動Llama模型和開源生態:廣泛採用Llama模型,改進質量和效率,惠及所有產品。
    • 增強廣告業務:利用AI技術提升廣告效果,增加廣告商留存率和轉換率。
    • 發展可穿戴設備和Reality Labs:推出智能眼鏡,整合AI功能,提供獨特用戶體驗。
    • 擴展AI助手和代理服務:透過Meta AI和AI Studio,幫助企業和用戶實現多樣化的AI互動。
    • 提高內部效率和生產力:應用AI工具提升員工生產力和工作流程效率。
    • 豐富內容創作:AI助力內容生成,增加資訊流中內容的多樣性。

    對於AI的未來展望:

    • 持續投資AI基礎設施:加大對AI基礎設施和人才的投入,支持長期發展。
    • 升級Llama模型:預計推出Llama 4,帶來更強大的功能和效率。
    • 深化廣告系統改進:採用新模型和技術,進一步提升廣告效果和廣告商價值。
    • 拓展AI在可穿戴設備的應用:繼續開發智能眼鏡,融合AI,實現下一代計算平台。
    • 推廣AI助手和代理:讓更多企業和用戶能夠創建和使用AI代理,提升互動和服務水平。
    • 推動AI生成內容的普及:預期AI生成內容將成為未來的重要趨勢,豐富用戶體驗。

     

    公司報告環節

     

    Operator

    下午好。我叫克里斯塔,今天我將擔任您的會議操作員。(操作員指示)此通話將會被錄音。非常感謝。

    Kenneth Dorrell - 投資者關係總監

    謝謝。下午好,歡迎參加 Meta Platforms 2024 年第三季度財報電話會議。今天與我一起討論我們業績的是執行長馬克·祖克柏(Mark Zuckerberg)和財務長蘇珊·李(Susan Li)。

    在開始之前,我想藉此機會提醒大家,今天我們的言論將包含前瞻性陳述。實際結果可能會與這些前瞻性陳述預期的結果有重大差異。今天的收益新聞稿和我們向 SEC 提交的 10-Q 表格季度報告中列出了可能導致結果出現重大差異的因素。

    我們在本次電話會議中所做的任何前瞻性陳述均基於截至目前的假設,我們不承擔因新資訊或未來事件而更新這些陳述的義務。

    在本次電話會議中,我們將介紹 GAAP 和某些非 GAAP 財務指標。今天的收益新聞稿中包含了 GAAP 與非 GAAP 指標的對照表。收益新聞稿和隨附的投資者簡報可在我們的網站 investor.fb.com 上取得。現在我想把話筒交給馬克。

     

    Mark Zuckerberg - 董事會主席、執行長、創辦人

    好的,謝謝肯。這是一個良好的季度,產品和業務勢頭強勁,我們對人工智慧和運算未來的長期願景變得更加清晰。我們估計,每天有超過 32 億人至少使用我們的一款應用程式。我們看到 Meta AI 和 Llama 的快速採用,且它正迅速成為整個行業的標準。

     

    我們先從應用程式的一些亮點開始。

    對於 WhatsApp,美國仍是我們成長最快的國家之一,我們剛剛達到了一個里程碑——每天在全球撥打 20 億通電話。

    在 Facebook 上,我們繼續看到年輕人的正面趨勢,尤其是在美國。

    在 Instagram 上,全球增長依然強勁。我們本季推出了青少年帳戶,並添加了內建的保護措施,限制青少年向誰發送訊息以及他們可以看到哪些內容。

    在 Threads 上,社群的每月活躍用戶數已接近 2.75 億。每天新增超過 100 萬註冊,用戶互動也在增長。我們繼續朝著讓 Threads 成為我們的下一個主要社交應用程式的方向邁進。

    我們在人工智慧方面的進展也很顯著。我們看到人工智慧對我們的幾乎所有業務領域產生了積極影響,從核心業務的參與和貨幣化,到新服務和運算平台的長期路線圖。這部分來自於擁有與技術發展方向一致的願景和路線圖,但更重要的是,我們的團隊在許多方面的出色執行。

    Meta AI 現在每月活躍用戶數超過 5 億。

    對我們人工智慧驅動的資訊流和影片推薦的改進,使 Facebook 的使用時間增加了 8%,Instagram 增加了 6%。

    上個月,超過 100 萬廣告商使用了我們的 Gen AI 工具製作了超過 1500 萬則廣告。

    我們估計,使用圖像生成的企業的轉換率增加了 7%。我們認為這裡還有很大的成長空間。

    我們也看到 Llama 發展勢頭強勁。今年 Llama 代幣的使用量呈指數增長。Llama 得到越廣泛的採用並成為行業標準,其質量和效率的改進就越會反饋到我們的所有產品。

    本季度,我們發布了 Llama 3.2,包括在設備上運行的領先小型模型和開源多模式模型。我們正與企業合作,使其更易於使用。現在我們也與公共部門合作,推動美國政府採用 Llama。

     

    Llama 3 型號已成為業界的轉折點。但我對 Llama 4 更感興趣,該模型目前已進入開發階段。我們在一個超過 100,000 個 H100 的集群上訓練 Llama 4,比其他公司報告的集群規模更大。

     

    我預計較小的 Llama 4 型號將首先準備就緒,預計明年初可以推出。我認為它在新模式的功能、更強的推理能力以及更快的速度方面將會有巨大影響。在我看來,開源將是開發人員可用的最具成本效益、可自訂、值得信賴、高效且最易於使用的選擇。我為 Llama 在這方面引領潮流感到自豪。

    現在正值 Meta 每年規劃下一年度預算的時期,目前預算規劃仍在進行中。但在這個過程中,我想分享一些突出點。首先,顯然有許多新的機會可以利用人工智慧的進步來加速我們的核心業務,並在未來幾年實現良好的投資回報率。我認為我們應該在這方面增加投資。

    其次,我們在人工智慧方面的投資需要強大的基礎設施支持,我預計也會在這方面繼續大量投資。我們尚未確定最終預算,但這是我目前觀察到的一些方向性趨勢。

     

    本季度,我們還在 Reality Labs 和 AI 在可穿戴設備中的整合方面取得了一些重要里程碑。

    Ray-Ban Meta 眼鏡就是最好的例子。這款眼鏡不僅外觀時尚,還可以拍攝照片和影片、聽音樂和接聽電話。但真正讓它獨特的是 Meta AI 的整合。

    通過我們的新更新,它不僅可以全天回答您的問題,還可以幫助您記住事情,並在您使用多模式人工智慧進行任務時提供建議,甚至可以即時為您翻譯其他語言。

     

    我仍然認為眼鏡是人工智慧的理想載體,因為它可以讓您的人工智慧看到您所看到的、聽到您所聽到的,並與您交談。對眼鏡的需求仍然非常強勁。我們在 Connect 上發布的新款透明版幾乎立即售罄,線上交易價格超過 1000 美元。我們加深了與 EssilorLuxottica 的合作關係,以共同打造兼具尖端技術和時尚風格的未來一代智能眼鏡。

     

    在 Connect 上,我們還展示了 Orion,我們的首款全像 AR 眼鏡。我們在這方面已投入了約十年時間,它讓人們對未來的發展有了具體認識。我們離推出能夠無縫融合物理和數位世界的精美眼鏡已經不遠了,這樣無論對方在哪裡,您都可以感受到彼此的存在感。我們開始看到下一個計算平台的雛形,這非常令人興奮。

     

    我們還發布了最新的混合現實頭戴裝置 Quest 3S。它提供了 Quest 3 的最佳功能,包括高品質彩色通過、新的晶片組等,以更親民的價格 300 美元推出。到目前為止,評價都非常好。我期待看到它在這個假期的表現,隨著越來越多的人使用它。

     

    總的來說,這是個不錯的季度。我對我們目前正在做的所有工作感到非常興奮。這可能是我在這個行業中見過的最具活力的時刻,我專注於確保我們創造一些很棒的東西並充分利用未來的機會。如果我們做得好,那麼 Meta 和所有與我們一起構建的人的潛力將會是巨大的。我一如既往地感謝與我們一起踏上這段旅程的每一位同事、合作夥伴和投資者。

     

    Susan Li - 財務長

    謝謝你,馬克,下午好,大家好。我們先來看一下綜合業績。除非另有說明,所有比較均為年度基準。

     

    第三季度總收入為 406 億美元,同比增長 19% 或按固定匯率計算增長 20%。第三季度總支出為 232 億美元,同比的增長為 14%。

    就具體項目而言,收入成本增加了 19%,主要是由於基礎設施成本上升。研發支出增長了 21%,主要由於人員相關費用和基礎設施成本增加。行銷和銷售費用下降了 2%,主要是由於重組成本減少。一般管理費用下降了 10%,主要是由於法律相關費用減少。

    截至第三季度末,我們擁有超過 72,400 名員工,同比增長 9%,成長主要來自於我們在貨幣化、基礎設施、Reality Labs、生成式人工智慧,以及監管和合規等重點領域的招聘。

    第三季度的營業收入為 174 億美元,營業利潤率為 43%。本季度的稅率為 12%。淨利潤為 157 億美元,相當於每股收益 6.03 美元。資本支出,包括融資租賃的本金支付為 92 億美元,這主要用於伺服器、資料中心和網路基礎設施的投資。第三季度的伺服器交付時間影響了部分資本支出,這些費用將在第四季度支付。

    自由現金流為 155 億美元。在第三季度,我們完成了 105 億美元的債券發行,回購了 89 億美元的 A 類普通股,並向股東支付了 13 億美元的股息,使季度末的現金和可變現證券達到 709 億美元,債務達到 288 億美元。

     

    接下來是我們的業務部門結果。我將從應用程式系列(Family of Apps)部門開始。

    我們的應用程式系列社群繼續增長,截至 9 月,每天有超過 32 億人至少使用我們的一個應用程式。第三季度應用程式系列的總收入為 403 億美元,同比增長 19%。第三季度應用程式系列的廣告收入為 399 億美元,同比增長 19% 或按固定匯率計算增長 20%。

    在廣告收入中,線上商務垂直領域是年度成長的最大貢獻者,其次是醫療保健,以及娛樂和媒體。從用戶地域來看,全球其他地區和歐洲的廣告收入增長最強勁,分別為 23% 和 21%。亞太地區增長 18%,北美增長 16%。

    從廣告商地域來看,北美和歐洲的總收入增長最為強勁,分別達到 21%。其他地區增長了 17%,而亞太地區增長最慢,為 15%,低於第二季度的 28%,這主要是由於中國廣告商需求強勁的時期已過。

     

    在第三季度,我們服務中的廣告展示總量增加了 7%,每個廣告的平均價格增加了 11%。展示量的增長主要來自亞太地區和其他地區。

    定價增長由廣告需求增加推動,部分原因是廣告效果的改善,但被展示量增長部分抵消,尤其是在盈利能力較低的區域和平台。

     

    應用程式系列的其他收入為 4.34 億美元,同比增長 48%,主要由 WhatsApp 商務平台的商業訊息收入增長推動。我們繼續將大部分投資用於應用程式系列的開發和運營。

    第三季度,應用程式系列的支出為 185 億美元,約佔我們總支出的 80%。

    應用程式系列的支出增加了 13%,主要由於基礎設施和人員相關費用增加,部分被法律相關費用的減少所抵消。

    應用程式系列的營業收入為 218 億美元,營業利潤率為 54%。

     

    在我們的 Reality Labs 部門,第三季度收入為 2.7 億美元,同比增長 29%,主要由硬體銷售推動。Reality Labs 的支出為 47 億美元,同比增長 19%,主要由於人員相關費用和基礎設施成本增加。Reality Labs 的營運虧損為 44 億美元。

     

    接下來談一下業務前景。我們的收入表現主要受兩個因素驅動:為我們的社群提供引人入勝的體驗的能力;以及我們隨著時間推移實現這些參與的貨幣化效率。

    首先,我們專注於改善當前應用程式中的用戶體驗,同時投資於長期計劃,以在未來幾年內促進用戶參與。我們預計,我們的內容推薦路線圖將跨越這兩個時間框架,包括近期工作流程重點改進推薦系統,以及開發創新新方法的多年計劃。

     

    我將首先關注近期的計劃。在第三季度,我們繼續看到 Facebook 和 Instagram 的每日使用量同比增長,無論是全球還是美國。對於 Facebook,我們在 6 月推出的全球統一視頻播放器帶來了強勁成果。

    自從引入為播放器提供支持的新體驗和預測系統以來,Facebook 影片播放器上的使用時間增加了 10%。本月,我們進入了 Facebook 影片產品進化的下一階段。從美國和加拿大開始,我們將獨立的影片標籤更新為全螢幕觀看體驗,這將使用戶能夠以更身臨其境的方式無縫觀看影片。我們預計將於 2025 年初完成全球推廣。

     

    在 Instagram 上,Reels 持續獲得良好的吸引力,我們在推廣原創內容方面不斷取得進展,目前超過 60% 的推薦來自美國的原創貼文。這有助於人們在 Instagram 上找到獨特且與眾不同的內容,同時也幫助早期創作者被發現。

     


    接下來,我想多談談我們在推薦系統上的多年路線圖。

    過去,我們為每個產品運行單獨的排序和推薦系統,因為我們發現,如果我們將模型大小和計算能力擴展到某個點之後,效能便無法持續提升。

    然而,受到我們在大型語言模型中觀察到的縮放定律啟發,去年我們開發了新的排序模型架構,能夠從更大規模的數據集中更有效地學習。

    首先,我們已經將這些新架構部署到我們的 Facebook 影片排序模型中,這使我們能夠提供更相關的推薦,並在觀看時間方面取得了顯著提升。

    現在,我們正在探索這些新模型是否可以為其他服務的推薦系統帶來類似的改進。接下來,我們會將跨平台數據引入這些模型,讓我們的系統能從用戶在我們應用中的一個界面上所感興趣的內容中學習,並用於改善在另一界面的推薦。執行這些計畫需要時間,且我們將同時開展其他探索。

    隨著時間推移,我們對此抱有樂觀態度,認為這不僅能釋放更多相關推薦,還能讓我們在運行較少數量的推薦時達到更高的工程效率。

     

    除了推薦系統外,我們在其他長期參與優先事項上也取得了進展,包括生成式 AI 和 Threads。

    隨著 Meta AI 在更多國家和語言中上線,其使用量不斷擴大。隨著我們改進模型並在最近幾個月引入了多項增強功能,Meta AI 變得更加實用和吸引人,使用量也相應增加。

     

    上個月,我們開始引入語音功能,使用戶可以更自然地與 Meta AI 交談,該功能現已全面在美國、澳洲、加拿大和紐西蘭的英文使用者中上線。在美國,用戶還可以上傳照片到 Meta AI 來了解更多信息,為貼文撰寫標題,並通過簡單的文字提示添加、刪除或更改圖像中的元素。這些功能均基於我們的第一個多模態基礎模型 Llama 3.2 構建。

     

    Threads 仍然是我們看到巨大潛力的另一個領域。我們每季吸引越來越多的新用戶,且參與深度也在不斷增長。展望未來,我們計劃引入更多功能,使人們能更輕鬆地了解他們關心的主題的最新進展。

     

    現在來看看我們收入表現的第二個驅動因素,即提高貨幣化效率。

    這項工作分為兩個部分。第一部分是優化有機互動中的廣告展示層級。我們在盈利能力較低的平台如影片中仍然看到廣告供應增長的機會。

    在 Facebook 內部,隨著我們統一了影片播放器,影片互動不斷轉向短片內容,我們預計隨著影片標籤轉為全螢幕格式,這種趨勢將持續下去。這導致 Facebook 上的自然影片展示數增長速度超過影片總觀看時間,這為投放廣告提供了更多機會。

     

    在 Facebook 和 Instagram 上,我們也在廣泛開展工作,以優化廣告在用戶會話中的展示時機和位置。這使我們在不增加廣告數量的情況下推動收入和轉換增長。

     

    提高貨幣化效率的第二部分是提升行銷效能。類似於自然內容排序,我們正在採用新模型方法,以實現有意義的廣告效能提升。例如,我們最近部署了新的學習和建模技術,使我們的廣告系統能夠考慮用戶在看到廣告前後的行為順序。

    以往,我們的廣告系統只能將這些行為聚合在一起,而無法映射出行為順序。這種新方法使我們的系統能更好地預測受眾對特定廣告的反應。自從今年上半年採用新模型以來,基於選定細分市場的測試,我們已經看到轉換率提升了 2% 到 4%。

     

    我們也在改進廣告平台,以確保我們推動的結果符合每個企業的目標和價值衡量方式。在第三季度,我們對廣告排序和優化模型進行了更改,以更多地考慮跨發布商的用戶旅程,我們預計這將增加廣告商在第三方分析工具中看到的 Meta 歸因轉換。

    我們還在為廣告主測試新功能和設置,使他們能夠優化他們最重視的廣告系列,例如推動增量轉換,而不是絕對轉換。

     

    最後,我們的 Advantage+ 解決方案,包括我們的廣告創意工具,繼續保持強勁勢頭。

    我們發現,使用生成式 AI 驅動的圖像擴展、背景生成和文本生成工具的廣告主的留存率很高,即使在這個早期階段,這些工具已經為廣告主帶來了效能提升。

    本月早些時候,我們開始測試第一個影片生成功能,即影片擴展和圖像動畫。我們預計到明年初將更廣泛地提供這些功能。

     

    接下來,我想討論我們的資本分配方法。

    我們始終從長遠的角度來經營業務,這包括投資於一組機會組合,我們預計這些機會將在不同的時間段內帶來回報。

    我們對眼前的機會感到非常樂觀,並相信現在投資於基礎設施和人才,不僅將加速我們的進步,還能提高我們在每個領域獲取最大回報的可能性。

    這包括對短期計劃的投資,以在我們的核心業務中實現持續的健康收入增長,以及具有長期規模效應的機會,隨著時間推移帶來誘人的回報。鑑於長期投資的前置期,我們還繼續最大限度地保持靈活性,以便能夠對市場變化做出反應。

     

    在 Reality Labs 中,我們的路線圖演變得以響應智慧眼鏡的提前成功,這為我們帶來了收益。在生成式 AI 領域,我們預計將顯著擴展我們的基礎設施能力,同時也優先考慮其靈活性,以便我們能很好地應對未來幾年技術和市場的發展。

    接下來談談我們的財務前景。

     

    我們預計 2024 年第四季度的總收入將在 450 億至 480 億美元之間。我們的指導假設根據當前匯率,外幣對年度收入增長的影響大致為中性。

    現在轉向費用前景。

    我們預計 2024 年全年總支出將在 960 億至 980 億美元之間,從之前的 960 億至 990 億美元範圍進行了更新。對於 Reality Labs,我們仍然預計由於我們持續的產品開發努力和進一步擴展生態系統的投資,2024 年的經營虧損將同比顯著增加。

    現在轉向資本支出前景。

    我們預計 2024 年全年資本支出將在 380 億至 400 億美元之間,從之前的 370 億至 400 億美元範圍進行了更新。

    我們仍然預計 2025 年資本支出將大幅增長。

    關於稅收,我們預計 2024 年第四季度的稅率將在十幾個百分點的低位。同時,我們繼續監控積極的監管環境,包括歐盟和美國日益增加的法律和監管壓力,這些可能會對我們的業務和財務結果產生重大影響。

    總結來說,這是我們業務的又一個良好季度。我們的全球社群持續增長,我們在核心優先事項上保持勢頭,並在未來 2025 年推動我們核心業務的進一步增長,抓住更長期的機會。我們充滿興奮地期待著。

    克里斯塔,我們可以開始進行問題環節了。

     

    QA問答環節


    Operator

    請按照指示操作。

    Q1

    Brian Nowak, Morgan Stanley

    Brian Nowak - 分析師

    感謝您的提問。Mark,我有兩個問題,一個是關於 Meta AI 的。您能幫助我們了解在這個產品中出現的一些常見互動類型或查詢類型,以及它們是否具有商業意圖?

    隨著時間推移,您如何看待建立自己的內部搜索服務,與其依賴合作夥伴來處理這些查詢?

    此外,Susan,我想問您關於人員配置的問題,因為您談到了 2025 年的基礎設施投資。相較於 2024 年,我們應如何看待支持這些基礎設施的人員配置投資?謝謝。

    Susan Li - 財務總監

    Brian,謝謝您的問題。這是 Susan。首先,您問的是我們在 Meta AI 使用上觀察到的常見互動類型。我們看到用戶正在使用 Meta AI 做許多事情。Mark 提到過,Meta AI 在全球已有超過 5 億月活躍用戶,它正朝著成為世界上使用最廣泛的 AI 助手邁進,儘管還處於發展的早期階段。

    我們觀察到許多常見的使用情境,包括信息收集、任務指南(這是最大的使用情境),用戶也使用它來深入探索興趣、在我們的服務中尋找內容以及進行圖像生成。這些都是非常流行的用途。

    在短期內,我們的重點是使 Meta AI 對用戶變得越來越有價值。如果成功,我們認為用戶將進行更多不同的查詢,隨著時間推移,這些查詢中將包含更多可盈利的類型。

    至於您提到的內部搜索服務,我們目前已與 Bing 和 Google 整合,兩者都提供了出色的搜索體驗。我們的生成式 AI 模型也依賴於網上公開的內容,我們會爬取網絡來實現多種目的,這是當前我們的策略

    關於 2025 年的人員配置問題,我們仍在制定預算,這也是我們更改前瞻指引方式的原因之一,將會在下次通話中提供進一步的指引。當我們考慮投資時,會評估每個機會的投資回報率或策略機會。我們也在專注於簡化操作,無法分享具體的 2025 年人員增長數據,但這是一個進程。

     

    Q2
    Operator

    Eric Sheridan,來自高盛。

    Eric Sheridan - 分析師

    非常感謝您回答我的問題。Mark,我想就 Brian 提到的問題深入一點,回到您在商業規劃過程中提到的學習經驗。您認為在哪些平台、產品組合和內部流程中應用人工智慧的最大機會在哪裡?

    因為您聽起來對關鍵學習成果非常樂觀,且未來似乎有加速增長的可能。我只是想深入了解您在這個過程中的主要學習內容。謝謝。

    Mark Zuckerberg - 董事會主席、首席執行官、創辦人

    我認為這裡的重點是 AI 在非常廣泛的產品上具有應用潛力。從讓動態消息(feed)和 Reels 更加相關,到讓廣告更有意義,幫助廣告商創造更好的廣告,幫助人們創建他們想要的內容,以及支援我們的合規和誠信工作——這些都非常重要。

    它在我們的核心業務方面價值非常大,同時也能夠啟動全新的服務類型。像 Meta AI 和 Ray-Ban Meta 眼鏡這樣的產品之前是不存在的。AI 將成為所有這些事物的關鍵組成部分。

    此外,還有其他新產品,如 AI Studio。今年我們真正專注於推出 Meta AI,作為一個單一的助手,人們可以問它任何問題。我認為明年我們會看到更多消費者和商業用途的機會,比如人們與不同的 AI 代理互動的情境,不論是創作者還是娛樂代理。

     

    在商業方面,我們希望繼續朝著讓任何小型企業或其他企業能夠通過幾次點擊就能創建一個 AI 代理,這樣它就可以為全球的客戶提供客服並銷售產品的目標前進。我認為這是一個巨大的機會,非常廣泛。

     

    我們看到的部分現象是有很多機會存在。一些長期的機會是在 Meta AI 或 AI Studio 上,它們不一定在未來幾年內帶來巨大利潤機會,但我認為圍繞參與度和貨幣化的核心業務方面將在未來幾年內實現增長。因此,我們正在確保找到合適的人來做這件事,並進行合理的投資,朝著我們認為非常大的機會邁進。

    Q3

    Operator

    Doug Anmuth,摩根大通。

    Douglas Anmuth - 分析師

    很棒。感謝您回答我的問題。Mark,對於 Meta AI 的後續問題,我認為了解人們如何使用該平台的背景資訊確實有幫助。您可以談談隨著代理的推出,功能如何隨時間增長嗎?特別是如何期待用例不僅僅是更長且更複雜的查詢?

    此外,Susan,關於資本支出,我想進一步了解您對第四季的評論。聽起來一些付款被推遲到第四季,指導建議季度的資本支出在 150 億至 170 億美元之間?這是否意味著可以作為 2025 年的運行基準?謝謝。

    Mark Zuckerberg - 董事會主席、首席執行官、創辦人

    是的。我可以回答關於 Meta AI 的問題,儘管我現在刻意不多談 Llama 4 將帶來的功能和模式。我在前面的評論中提到,隨著每次重大的世代更新,我預計會有大型的新功能被添加進來,但我認為這只是其中的一部分——這是我感到興奮的部分之一,明年我們準備好時會更多討論。

    我認為我們會看到的趨勢之一是讓這些模型不僅支援 Meta AI 或單一助手,而是通過 AI Studio 和業務代理來增長。

    我的意思是,如果您回顧一年前的情況,那時我們開始推出 Meta AI。今年我們真正成功地實現了增長,並且有很多人使用它。隨著時間推移,還有更多的參與深度和新的用例,我們希望增加。

    不過,今天來說,我們的 AI Studio 和商業 AI 的情況與一年前的 Meta AI 相似。因此,明年我們的目標是將這些用例變得更廣泛,即便實現我們希望的使用深度和商業結果將需要多年的發展。因此,這裡還有很多工作要做,我很高興能從明年初開始談論這些。

    Susan Li - 財務總監

    謝謝你,Doug。您的第二個問題是關於第四季的資本支出。預期第四季的資本支出會比第三季有增加,部分原因是伺服器支出的增加,資料中心的資本支出也會稍微上升一些。伺服器方面的支出時間上有動態變化,因為第三季度末的伺服器交付延後了。因此,現金基本上到第四季度才會支付,而您會在那時看到資本支出的增加。

    由於資本支出的特性,一般來說每季度可能會有一些波動,因此從某一季度進行推斷會有些困難。總體來說,今年我們的基礎設施投資成長顯著,預計 2025 年也將持續增長。

    Q4

    Operator

    Justin Post,美國銀行。

    Justin Post - 分析師

    很好。我想這次我會問一個成本問題。關於 AI 的使用和員工的生產力,您如何在內部利用 AI?研發團隊是否有顯著的生產力提升?

    其次,我再問一次關於人員配置的問題。Susan,在考慮其他領域的成本增長時,您的人員配置有多靈活?謝謝。

    Susan Li - 財務總監

    Justin,我會回答這兩個問題。關於 AI 的使用和員工生產力,這確實是我們非常興奮的事情。我們目前沒有什麼特別定量的東西可以分享。我們確實認為有不同的 AI 效率機會,特別是在隨著時間推移減少成本並透過提高內部生產力來產生節省的地方,例如編碼領域。

    雖然還處於早期階段,但我們在內部採用了許多內部助手和編碼代理工具,我們會繼續提升 Llama 在編碼方面的效率,隨著時間推移,這個用例對開發人員的價值會越來越大。

    我們也希望隨著時間推移,能夠將這些工具應用於內容審核的許多工作,幫助我們提高效率,使大量的內容審核工作更加高效有效。

    在公司範圍內,我們在探索如何使用基於 LLM 的工具來提高不同類型工作流程的效率方面還處於相對較早的階段。總而言之,這確實是我們非常興奮的事情。我們有許多團隊專注於此。有些是小機會,例如在一般行政管理職能上,但我們希望這最終在內容審核和編碼生產力等領域成為大機會。

    關於人員配置的第二個問題。我們的預算仍在制定中,因此目前沒有太多具體的信息可以分享。但是,當我們評估投資機會時,我們確實認為有一些非常受投資回報率驅動的人員配置機會。

    我們對回報的思考方式非常嚴謹,考慮了回報機會的可能性、投資的總增量等。我們會考慮在核心業務中投入的地方,以及我們認為可以在短期內帶來投資回報的地方。

    同時,我們也在評估某些中長期策略投資領域的機會,這包括我們在生成式 AI 方面的努力和支持它的基礎設施,以及我們在 Reality Labs 的投資。因此,這些都是我們在考慮 2025 年的投資組合中的要素。

    Q5

    Operator

    Ross Sandler,巴克萊銀行。

    Ross Sandler - 分析師

    很好。我有兩個快速的問題,Mark。您提到 Llama 越標準化,越多的改進將回饋到 Meta 的核心業務中。您能深入說明這一點嗎?Llama 模型系列被許多開發人員用於建立不同的 AI 應用,您如何利用這一點在 Meta 內部孵化新想法?


    第二個問題是,您在 Meta Connect 之後的一個播客中提到,假設擴展法則成立,我們可能需要數千億美元的計算資本支出才能達到我們在生成式 AI 方面的目標。因此,我想知道考慮到能源、定制 ASIC 或其他因素的一些限制,您是否能在可預見的時間內建設出這麼多的基礎設施?關於我們能以多快的速度在 Meta 上線這些計算資源,您能提供更多的資訊嗎?謝謝。

    Mark Zuckerberg - 董事會主席、首席執行官、創辦人

    是的,我可以試著提供一些更多的資訊。

    關於 Llama 的改進,我認為可以分為兩個方面:品質和效率。有許多研究人員和獨立開發者在使用 Llama 進行工作,因為 Llama 是可用的,他們能夠在其上進行改進並公開分享。這樣一來,我們就可以很輕鬆地將這些改進納入 Llama,也可以將它們整合到我們的產品中,比如 Meta AI、AI Studio 或商業 AI,因為這些展示的範例都在我們的技術架構上運行。

     

    更重要的是效率和成本。這些技術顯然非常昂貴。如果有人找到更好的運行方法,讓效率提高 20%,那將為我們節省大量成本。我們在開放運算方面也有類似的經驗,這也是我們最初大力支持開源的原因之一。我們發現透過公開分享我們的計算架構和設計,業界更加標準化,我們也得到了有助於降低成本的建議,這對我們來說非常有價值。

     

    在這方面,成本的主要來源之一是晶片。我們看到隨著 Llama 的廣泛採用,像 NVIDIA 和 AMD 這樣的公司也在優化他們的晶片,以更好地運行 Llama,這顯然對我們有益。

    因此,這樣的好處不僅適用於所有使用 Llama 的人,也使得我們的產品更加完善,而不是如果我們孤立地構建一個沒有人在業界標準化的模型。所以這就是我們在 Llama 周圍看到的一些情況,這也是我認為以開放的方式來做這件事對我們有益的原因。

     

    在基礎設施擴展方面,我談到我們的團隊執行得很好,部分是為了提供更有吸引力的產品,部分是為了帶來更多收入。在基礎設施方面,則是加快支出的步伐。所以我認為我們今年看到的部分現象是基礎設施團隊執行得相當出色。

    我認為這就是為什麼我們能在一年之內建立更多的產能。進入這一年時,我們有一個範圍,估計我們可能能做什麼。到目前為止,我們比年初的期望做得更多。儘管這反映為更高的支出,但我對團隊的良好執行感到非常滿意。

    我認為這樣的執行使我對能夠以良好的速度繼續擴展更有信心。這可能不是投資者短期內希望聽到的內容,但我確實認為這裡的機會非常大。我們將繼續在這方面投入大量資金,我為我們的團隊感到自豪,因為他們正在出色地建立大量的產能,讓我們能夠交付世界級的模型和產品。

     

    Q6
    Operator

    Ron Josey,花旗銀行

    Ronald Josey - 分析師

    太好了。感謝回答問題。也許這是一個更大的問題,Mark,這次是關於 Threads。我們現在已經是核心應用程式之一,並正在成為下一個主要的社交應用程式,擁有 2.75 億月活躍用戶。我想聽聽您對這個產品隨時間推移的發展想法,特別是從變現的角度來看,同時也想了解一下對用戶的下一步計劃?

    然後,Susan,本季度定價上漲了 11%,我想了解更多有關平台上的定價動態。我想您提到過,由於廣告需求增加和廣告效果改善,價格上升。所以請幫助我們更多地理解這一點。謝謝。

    Susan Li - 首席財務官

    謝謝你,Ron。您的第一個問題是關於 Threads 的。我們在這方面取得了良好進展。我們正在不斷推出更多功能並改進我們的排名堆疊。我們對 Threads 的用戶增長感到非常滿意。我們每季度都會吸引越來越多的用戶,參與度也在不斷提高。在第三季度,我們看到美國、台灣和日本等關鍵市場的用戶增長尤其強勁。

    在第三季度,我們還增加了許多新功能,包括讓企業和創作者查看其帖子表現的帳戶洞察功能、保存多個草稿的功能,並繼續履行我們將 Threads 與聯邦宇宙(fediverse)整合的承諾。總體而言,我們非常專注於隨著時間的推移,繼續建立 Threads 的功能,並對用戶反饋的興趣內容做出響應。

    具體來說,關於變現,我們目前不期望 Threads 成為 2025 年收入的主要驅動力。我們對增長軌跡感到滿意,並且再次真正專注於引入社區認為有價值的功能,並致力於深化增長和參與度。

    您的第二個問題是關於每個廣告的平均價格增長。該數字同比增長了 11%,這主要得益於強勁的廣告需求,部分原因是隨著時間的推移廣告效果的提升。我們還看到每千次曝光成本(CPM)從第二季度的 10% 小幅加速增長,部分原因是我們在第三季度的曝光成長放緩。

    但從更廣泛的角度來看,當我們考慮定價增長和這一指標時,每個廣告的年度報告價格增長涉及很多因素,包括拍賣動態,這是由波動和曝光成長所產生的。一件我們特別關注的事情是投入指標。我們為廣告商提供的轉化率是多少?他們隨著時間的推移獲得了更多的價值嗎?

    每個廣告的混合報告價格很複雜,因為所有這些因素都被匯總在一起。廣告商正在優化很多不同的目標,而這些目標的價值各不相同,很難直接比較。

    但我們非常關心轉化成長,這一數字不斷增長,並且繼續比曝光增長更快。我們是否看到每次操作成本或每次轉化成本趨勢的健康增長?而且,只要我們繼續更好地為廣告商推動轉化,隨著時間的推移,每千次展示費用應該會提高,因為我們每次展示帶來的轉化率增加,這將帶來更高價值的展示。

    Q7

    Operator

    Ken Gawrelski,富國銀行

    Ken Gawrelski - 分析師

    感謝提供這次機會。我非常感激。我有一個更大範圍的生態系統問題。我很好奇,我們距離看到第三方 AI 應用程式在消費者方面的激增還有多遠?我知道在企業方面,我們看到越來越多的代理等應用程式。但我們何時會看到——人工智慧領域的消費者應用程式激增還有多遠?

    Meta 如何看待自身在移動互聯網和桌面互聯網中的地位?您似乎也成為了基礎設施提供者。因此,我很想聽聽您的看法。謝謝。

    Mark Zuckerberg - 董事會主席、首席執行官、創辦人

    是的。我們正在開發許多消費者產品。透過 Llama,我預計應用程式開發者也能夠建立許多非常出色的內容。我之前提到過 Meta AI、AI Studio 和商業 AI,它們將成為消費者體驗的重要部分。

    另一個我還沒多談的部分是 AI 幫助人們創建內容的機會,這將使人們的動態體驗更好。但如果你回顧公司歷史上的大趨勢和動態,它最初是從朋友那裡來的,對吧?所有更新基本上都是來自你朋友發布的內容。然後我們進入了一個時期,我們也加入了創作者的內容。

    現在,在 Instagram 和 Facebook 上的很大一部分內容並非來自你的朋友。它甚至可能不是來自你直接關注的人。它可能只是創作者推薦的內容,我們可以透過演算法確定這些內容對你來說將是有趣、有吸引力和有價值的。

    我認為我們將增加一個全新的內容類別,這是 AI 生成的內容,或由 AI 總結的內容,或者是 AI 以某種方式匯集的現有內容。我認為,這對於 Facebook 和 Instagram 來說將是非常令人興奮的,隨著時間的推移,可能也包括 Threads 或其他類型的動態體驗。

    這是我們開始在這方面進行不同測試的事情之一。我們還不知道什麼真正有效。一些內容是有潛力的。我不確定這是否會在 2025 年對業務產生巨大影響,但我對未來幾年這將成為一個重要趨勢和應用非常有信心。開發者也將在 Llama 上開發許多內容,這會包括 Meta AI、AI Studio 和商業 AI。

    Q8

    Operator

    Youssef Squali,Truist Securities

    Youssef Squali - 分析師

    非常感謝。Mark,看來 Meta AI 現在可以調用網路並提供有關幾乎所有內容的對話式答案,包括時事。因此,擁有超過[1000萬] 廣告商和核心業務中的 [Reality Labs] 產品,我想知道是否有計劃開始測試商業查詢上的廣告,並使 Meta AI 更接近成為真正的答案引擎,以滿足您們已經看到的數十億次查詢?

    然後,Susan,我們遇到的最大挑戰之一是 Reality Labs 及其持續虧損,我認為去年約為 160 億美元,今年可能超過 200 億美元。問題是,我們是否正在接近虧損峰值,或者在未來幾年內哪些產品擁有最大的潛力?謝謝。

    Susan Li - 首席財務官

    我很高興回答這兩個問題,Youssef。第一個問題是關於在商業查詢上投放廣告的計劃。我想我在更早的問題中提到過這一點。現在,我們的重點是讓 Meta AI 成為一個有吸引力且隨時間增值的消費者體驗。我們認為,隨著時間的推移,人們會使用它來進行更廣泛的查詢。我認為,隨著時間的推移,當我們到達那裡時,會出現變現的機會。

    但目前,我想說的是,我們真正專注於消費者體驗,這是我們在推出產品時的一種策略,我們會先專注於消費者體驗,然後再考慮變現的方式。

    第二個問題是關於 Reality Labs 的。目前我們不會分享 2024 年之後的預期。在考慮 Reality Labs 2025 年的預算時,我們確實考慮了我們要將重點和精力放在哪裡。我們對智慧眼鏡的進展以及消費者的強烈興趣感到非常興奮。所以我們確保在消費者需求的推動下進行適當的投資。

     

    總體來說,我想說 Reality Labs 顯然是我們長期戰略優先事項之一,隨著我們朝著非常雄心勃勃的產品路線圖前進,我們預計這將成為一個重大投資領域。

    Kenneth Dorell - 投資人關係總監

    Krista,我們還有時間回答最後一個問題。

    Q9

    Operator

    Mark Mahaney,Evercore ISI

    Mark Mahaney - 分析師

    我有兩個問題。首先,今年有很多不尋常的事件可能會推動廣告收入,不僅在美國,在歐洲和印度也有重大選舉,還有像世界盃這樣的重大體育賽事。我想問問 Susan,是否有什麼您會特別指出的,這些四五年才發生一次的事件可能會對收入產生多大的影響?

    其次,您能再多談一點廣告變現的現況以及您們目前在 WhatsApp 的變現進展嗎?聽起來商業消息部分確實很好地融入了其他收入。但請幫助我們了解目前 WhatsApp 的變現水準以及未來兩三年的潛力?我們距離最佳化還有多遠?謝謝。

    Susan Li - 首席財務官

    謝謝你,Mark。您的第一個問題是關於 2024 年的收入背景,您提到了每四、五年發生一次的事件。我想我們正在談論奧運會。從歷史上看,我們並沒有從奧運等活動中獲得顯著的增量貢獻。我們認為今年的情況大致如此。

    所以,當我們考慮第四季度的前景以及明年時,我們通常預期增長將繼續受益於我們所看到的健康的全球廣告需求。我們認為我們在改善廣告效果方面的投資將繼續為廣告商帶來利益。

    但顯然,可能存在多種不同的宏觀背景,而這也是我們試圖在收入指導範圍內反映的。因此,我不確定是否有很多具體的事件會對 2024 年的收入產生重大影響。

    您的第二個問題是關於 WhatsApp 的變現現況。我再次強調,點擊即消息(Click-to-Message)確實是我們的重點。我們在這一領域持續取得進展,特別是在點擊 WhatsApp 廣告方面的增長非常強勁。

    我們繼續專注於在 WhatsApp 用戶採用率較高的市場(例如巴西)擴大點擊 WhatsApp 廣告的規模。在美國,這方面仍處於早期階段,但我們在點擊 WhatsApp 廣告方面看到了良好的增長,並繼續投資於美國的 WhatsApp 擴展和消費者採用,這將在未來創造更大的機會。

    此外,我們還在努力使點擊消息廣告更加有效,幫助廣告商針對其最關心的特定轉化事件進行優化。

    WhatsApp 的另一個收入要素是付費消息,該業務本季度再次保持強勁增長,仍然是我們應用程式系列其他收入線增長的主要驅動力,第三季度增長了 48%。我們看到付費對話量顯著增加,這既是由於採用付費消息的企業數量增長,也受到每個企業對話量增長的推動。

    Kenneth Dorell - 投資人關係總監

    太好了。感謝您今天的參與。我們感謝您的時間,期待很快再次與您交談。

    Operator

    今天的電話會議到此結束。感謝您的參與,您現在可以斷開連接。

     

    2
  • (中文逐字稿) AMD 2024年第三季度財報說明會

    10月30日

    重點整理:

    總結:

    數據中心業務:AMD 預計數據中心部門將持續強勁增長,尤其是在 EPYC CPU 和 GPU 的採用上。他們對未來市場份額的增長充滿信心,並計劃繼續擴大產品組合和客戶基礎。

    AI 業務:MI300 系列加速器的廣泛採用和軟件堆疊的改進將推動 AI 業務的增長。收購 ZT Systems 將進一步增強他們的 AI 系統能力,預計2025年將實現顯著增長。

    客戶和遊戲部門:新的 Ryzen 和 Radeon 產品的推出,以及在商用 PC 和高端遊戲市場的擴展,將推動這些部門的增長。他們對2025年的 PC 市場持樂觀態度。

    嵌入式部門:雖然當前面臨挑戰,但在某些市場如汽車領域看到了復甦的跡象,預計未來將有溫和的增長。

    毛利率和財務展望:毛利率的改善主要來自數據中心業務的增長。公司將繼續專注於運營效率,以推動長期的盈利增長。

    分析師關注點:市場對 AMD 在數據中心 GPU 業務的增長和未來展望表示關注。公司對供應鏈管理、毛利率改善和市場份額增長的信心回應了投資者的關切。

     

    公司報告環節:

     

    主持人

     

    各位好,歡迎參加AMD的2024年第三季度電話會議。(主持人指導)。請注意,會議正在錄音中。現在很高興為大家介紹投資者關係副總裁米奇·霍斯(Mitch Haws)。謝謝米奇,你可以開始了。

     

    米奇·霍斯 - 投資者關係副總裁

    謝謝大家,歡迎參加AMD的2024年第三季度財報電話會議。到目前為止,大家應該已經有機會閱讀我們的財報新聞稿和隨附的簡報。如果還沒有查看相關材料,可以在amd.com的投資者關係頁面上找到。

    在今天的會議中,我們主要會提到非GAAP的財務數據。GAAP與非GAAP的完整對比可在我們的新聞稿和網站上的簡報中查閱。

    今天的電話會議參與者包括我們的董事長兼首席執行官蘇姿丰博士(Dr. Lisa Su);執行副總裁、首席財務官及財務主管胡金(Jean Hu)。這是一場現場會議,稍後也會在我們的網站上以網絡重播的方式播出。

    在開始之前,我要指出,數據中心業務解決方案的執行副總裁兼總經理福雷斯特·諾羅德(Forrest Norrod)將於12月3日(星期二)出席瑞銀年度科技會議,胡金將於12月12日(星期四)出席巴克萊全球TMT會議。

    今天的討論包含了基於當前信念、假設和預期的前瞻性聲明,這些聲明僅針對當天的情況,並且涉及的風險和不確定性可能導致實際結果與我們目前的預期大相徑庭。請參閱我們新聞稿中的警示性聲明,了解可能導致實際結果與預期不同的因素。

    接下來,我將會議交給蘇姿丰博士。

     

    蘇姿丰 - 董事長兼首席執行官

    謝謝米奇,下午好,感謝大家今天的收聽。第三季度,我們實現了營收和利潤的強勁增長,收入超出預期,主要受益於Instinct和EPYC產品銷量創新高,以及Ryzen PC處理器的強勁需求。

     

    第三季度的收入同比增長18%,達到創紀錄的68億美元,由於數據中心和客戶處理器銷售大幅增長,抵消了遊戲和嵌入式產品銷售的下降。

    我們將毛利率提高了2.5個百分點,每股收益同比增長了31%,數據中心部門的收入更是翻了一番以上。

     

    談到各業務部門,數據中心部門收入增長了122%,達到了創紀錄的35億美元。

    我們認為,在本季度,我們在服務器CPU市場的份額有所提升,企業的中標量加快。雲服務提供商在基礎設施中擴展了EPYC CPU的使用,我們也開始了第五代EPYC處理器的初步量產。EPYC已成為現代數據中心的首選CPU,我們的多代產品組合在幾乎每一項企業和雲端工作負載中都能提供領先的性能和顯著的總擁有成本(TCO)優勢。

     

    在雲端領域,EPYC CPU被大規模部署來支持許多重要服務,包括Office 365、Facebook、Teams、Salesforce、SAP、Zoom、Uber、Netflix等。

    僅Meta一家就已在其全球數據中心部署了超過150萬個EPYC CPU,以支持其社交媒體平台。

    Cloudflare選擇了Genoa-X處理器及我們領先的3D芯片堆疊技術,用於支持其下一代服務器,這些服務器支持的請求量是之前的兩倍,並且每瓦性能提高了60%。

     

    公有雲實例同比增長了20%,超過了950個,因為微軟、AWS等在本季度推出或擴展了EPYC處理器的服務。

    企業客戶對EPYC實例的採用在本季度也有所增長,突出表現在Adobe、波音、美光、雀巢、Slack、新思、塔塔等公司的中標。

    在企業領域,EPYC CPU的採用加快,銷售同比增長了兩位數,這是連續第五個季度的強勁增長勢頭。戴爾、HPE、聯想等公司在過去一年中將其提供的第四代EPYC平台數量增加了50%。目前,有超過200種不同的EPYC解決方案,優化了廣泛的企業和邊緣工作負載。

    我們與大型企業客戶建立了強勁的勢頭,第三季度中在大型技術、能源、金融服務和汽車公司中取得了不俗的成績,包括空中客車、戴姆勒卡車、聯邦快遞、匯豐銀行、西門子、沃爾格林等。

    本月初,我們推出了下一代的Turin家族,在企業規模和雲端原生擴展工作負載上提供了絕對的性能和TCO領先地位。Turin已經創下了130多項虛擬化、數據庫、AI、商業應用和能源效率的性能記錄,而完整的EPYC產品組合已創下了超過500項世界性能記錄。

     

    目前正在開發的第五代EPYC企業平台已超過130個,來自所有主要的服務器OEM和ODM。這些新服務器補充了現有的第四代EPYC平台,提供了自上而下的解決方案,優化了廣泛的商業應用。

     

    在雲端領域,Google和OCI宣布將在明年年初推出第五代EPYC實例,我們預計基於Turin顯著的性能和效率優勢,會得到主要雲端客戶的廣泛採用。


    例如,甲骨文的Turin實例提供了35%更高的每核心性能、33%更快的內存速度和雙倍的網絡帶寬,帶來了只有EPYC CPU才能實現的計算性能和能力。

    展望未來,基於我們廣泛的EPYC產品組合的實力以及在雲端和企業客戶中建立的勢頭,我們非常有信心在市場份額上持續增長。

     

    在這個季度,我們還邁出了推進x86架構的重要一步,與英特爾、幾位行業領袖以及最大的雲端、PC和企業領導者成立了一個生態系統諮詢小組,以推動x86指令集和架構接口的一致性和兼容性,並確保我們將x86作為開發者和客戶的首選計算平台。

     

    接下來談到我們的數據中心AI業務,隨著MI300X的採用在雲端、OEM和AI客戶中擴大,數據中心GPU收入開始增加。

    本季度,微軟和Meta擴大了MI300X加速器的使用,以支持其內部工作負載。微軟已經廣泛使用MI300X來支持多個由GPT-4模型驅動的CoPilot服務。

     

    Meta宣布他們已經優化並廣泛部署MI300X來支持其大規模的推理基礎設施,包括使用MI300X來處理最嚴苛的Llama 405B frontier模型的所有實時流量。我們還在與Meta密切合作,將Instinct部署擴展到MI300X在其他具有TCO優勢的工作負載中,包括訓練。

    MI300X在公有雲中的實例可用性在本季度有所擴展,微軟、甲骨文雲以及多家專門從事AI的雲提供商現在都提供Instinct實例,該實例在許多最常用的模型中具有領先的性能和TCO。多家初創公司和行業領導者採用MI300實例來支持其模型和服務,包括Essential AI、Fireworks AI、Luma AI和Databricks。

     

    在AI軟件方面,自從10個月前推出MI300以來,我們在ROCm堆棧的每一層都擴展了功能,並將可以在Instinct加速器上即用的模型數量增加到超過100萬個,使客戶能夠以最快速度達到最高的即用性能。

    隨著上季度ROCm 6.2的發布,MI300x的推理性能比推出時提升了2.4倍,而訓練性能提升了80%。

    我們正在與越來越多的雲端和企業客戶密切合作,為其特定的推理工作負載進行微調,許多客戶在性能上比競爭產品高出30%。我們也繼續與開源社區擴展合作,支持JAX、vLLM等關鍵框架以及Triton等硬件無關的編譯器。

     

    在本月早些時候的“推進AI”活動上,我們很高興邀請到一些最重要的AI軟件技術的創作者和領導者,他們已經將ROCm作為基礎支持引入Triton、Llama Stack、SGLang、vLLM和TensorFlow,並正努力推動更廣泛的開源社區在Instinct平台上工作。隨著AI軟件生態系統的廣泛支持以及我們在軟件堆棧上的顯著進步,ROCm現在為AI開發者提供了一個真正開放的軟件替代方案,並已經在大規模部署中得到驗證。

     

    為了擴展我們的AI系統能力,我們宣布達成了一項最終協議,收購ZT Systems,該公司是全球最大規模計算公司的AI基礎設施領導供應商之一。ZT團隊的系統專業知識補充了我們的硅和軟件能力,這對於在機架和集群級別提供解決方案至關重要。

     

    ZT的加入使我們能夠同時設計和驗證下一代AI硅和系統,大大加快了在數據中心規模上部署Instinct加速器的速度。

    客戶反饋非常積極,ZT的收購將使超大規模客戶能夠快速大規模部署AMD AI基礎設施,並為OEM和ODM提供優化的板卡和模塊設計,以應對廣泛的差異化企業解決方案。

     

    在監管方面,我們取得了良好進展,最近通過了美國審批所需的HSR等待期。我們仍有望在2025年上半年完成這筆收購。

    請記住,我們計劃在交易完成時剝離ZT的美國數據中心基礎設施製造業務,目前我們已經收到了多方的強烈興趣。

    補充:這意味著,AMD並不會將ZT的硬件製造部分納入其核心業務,而是專注於ZT的系統設計、AI基礎設施和伺服器的集成專業知識,以加強自身的AI加速器(如Instinct)的推廣和部署。

     

    展望未來,本月初我們推出了下一代MI325X GPU,擴展了我們的內存容量和帶寬優勢,並比H200的推理性能高出20%,在競爭性訓練性能上也表現出色。客戶和合作夥伴對MI325X的興趣很高,計劃在本季度開始批量生產,從2025年第一季度開始由戴爾、HPE、聯想、超微等公司大規模供應系統。

     

    轉向客戶部門,收入同比下降5%,為13億美元,原因是Ryzen處理器銷售增長被舊產品銷售下滑所抵消。

    對RyzenPC和NB處理器的需求強勁,我們在高端和遊戲市場中份額增長,本季度還推出了幾款新產品。

     

    在PC領域,我們推出了配備集成圖形的新Ryzen 7000系列,為主流和專業用戶提供了性能提升。7000系列專為創作者、遊戲玩家和高需求用戶提供頂級性能。

     

    在NB領域,Ryzen 7040系列處理器的採用表現強勁,特別是在高端輕薄型設計中,我們的市場份額有所提升。

     

    我們還推出了新款PRO系列商用PC處理器,配備了最新的安全和可管理性增強功能。Ryzen PRO處理器的採用在主要OEM(包括聯想、惠普和戴爾)中持續增長,推動了我們在商用市場的份額增長。

     

    展望未來,我們預計客戶部門將會有進一步的增長,主要來自於新款Ryzen和Radeon產品的推出,以及我們在商用PC和高端遊戲系統的持續擴展。

     

    最後,談到遊戲部門,收入同比下降4%,為14億美元,主要是因為半定制產品銷售下降,而Radeon圖形產品銷售有所增長。我們看到最新RDNA 3圖形卡需求強勁,在高端和主流遊戲市場都獲得了顯著的市場份額。

    在本季度,我們推出了Radeon RX 7800 XT和RX 7700 XT,這兩款產品在性能和性價比上都受到了玩家和評測者的好評。我們的AI增強技術FidelityFX Super Resolution(FSR)3在廣泛的遊戲中提升了性能和畫質,並取得了良好的反響。

     

    展望未來,我們預計隨著新的半定制產品為我們的遊戲主機合作夥伴推出,以及Radeon圖形卡的持續需求,遊戲收入在第四季度會逐步增長。

     

    總結來說,我們在第三季度實現了數據中心和客戶部門的顯著增長。新產品的推出、持續的EPYC採用以及在AI和高性能計算市場的擴展,讓我們有望保持可持續的增長。

    我們將繼續專注於執行長期戰略,通過創新、運營卓越和嚴謹的財務管理來推動股東價值的增長。

     

    現在我想將電話轉交給Jean,讓她來分享更多第三季度的業績情況。Jean?

    胡金 - 首席財務官、執行副總裁、財務主管

    謝謝你,Lisa。下午好,各位。我將先回顧我們的財務業績,然後提供對2024財年第四季度的展望。

     

    我們對第三季度的強勁財務表現感到非常滿意。數據中心部門的收入同比增長了兩倍以上,而客戶部門的收入增長了29%。我們的毛利率提高了250個基點,每股收益增長了31%。

    在2024年第三季度,收入達到68億美元,同比增長18%,數據中心和客戶部門的收入增長部分抵消了遊戲和嵌入式部門收入的下降。收入環比增長17%,主要由數據中心和客戶部門的增長推動。

    毛利率為54%,同比上升了250個基點,主要由數據中心部門的高收入推動。營業費用為19.6億美元,同比增長15%,因為我們持續投資於研發和市場活動。營業收入為17億美元,代表了25%的營業利潤率。稅項、利息支出及其他支出共計2.11億美元。稀釋後每股收益為0.92美元,同比增長31%,環比增長33%。

    接下來轉到各個業務部門的情況。首先是數據中心部門。數據中心創下了季度收入的紀錄,達到35億美元,同比增長了122%,幾乎比去年增加了20億美元,環比增長25%。收入增長主要由AMD Instinct GPU出貨量的強勁提升和AMD EPYC CPU銷售的增長所推動。數據中心部門在第三季度的收入占總收入的52%。

    數據中心部門的營業收入為10億美元,占收入的29%,而去年同期為3.06億美元,占收入的19%。相比去年,數據中心部門的營業收入增長了三倍以上,這得益於更高的收入和營業槓桿效應。

    客戶部門的收入為19億美元,同比增長29%,環比增長26%,主要由於對Zen 5 AMD Ryzen處理器的強勁需求所推動。客戶部門的營業收入為2.76億美元,占收入的15%,而去年同期為1.4億美元,占收入的10%。主要是由於收入增加,但部分被較高的營業費用抵消。

    遊戲部門的收入為4.62億美元,同比下降69%,環比下降29%,主要是由於半定制產品收入的減少。遊戲部門的營業收入為1200萬美元,占收入的2%,而去年同期為2.08億美元,占收入的14%。

    嵌入式部門的收入為9.27億美元,同比下降25%,因為客戶繼續正常化庫存水平。收入環比增長8%,因為幾個終端市場的需求有所改善。嵌入式部門的營業收入為3.72億美元,占收入的40%,而去年同期為6.12億美元,占收入的49%。

    接下來談談資產負債表和現金流。在本季度,我們產生了6.28億美元的運營現金流,自由現金流為4.96億美元。扣除與收購相關的某些一次性支付後,自由現金流為6.19億美元。

    庫存環比增加了3.83億美元,達到54億美元,主要是為了支持數據中心部門產品的持續增長。季度末,現金、現金等價物和短期投資為45億美元。在第三季度,我們向股東返還了2.5億美元的現金,回購了180萬股股票,並且仍有49億美元的授權回購額度。

     

    2024年第四季度的展望

     

    接下來是對2024年第四季度的展望。我們預計收入將約為75億美元,上下浮動3億美元,同比增長22%,主要由數據中心和客戶部門的強勁增長所推動,抵消了遊戲和嵌入式部門的下降。

    我們預計收入將環比增長約10%,主要由數據中心、客戶和遊戲部門的增長推動。此外,我們預計第四季度的非GAAP毛利率將約為54%。非GAAP營業費用預計約為20.5億美元。非GAAP其他淨收入預計為1700萬美元,非GAAP的有效稅率預計為13%,稀釋後的股本數預計約為16.4億股。

     

    總結來說,我們對第三季度的強勁執行感到滿意。我們創下了收入的紀錄,並且毛利率和每股收益同比顯著增長。展望未來,我們有望在第四季度實現另一個收入的紀錄,這得益於數據中心和客戶部門的持續增長勢頭。最重要的是,我們正在進行戰略性投資,致力於將AMD定位為端到端的AI基礎設施領導者,並推動長期的盈利增長。

     

    問答環節

     

    接下來,我將會議交回米奇進行問答環節。

    米奇·霍斯 - 投資者關係副總裁

    謝謝Jean。John,讓我們進行觀眾提問。

    主持人

    謝謝米奇。(主持人指導)

    Q1:

    第一個問題來自於高盛的Toshiya Hari。

    Toshiya Hari - 分析師

    你好,下午好。非常感謝你們回答我的問題。我的第一個問題關於數據中心GPU業務。Lisa,你將2024年的預期提高了5億美元。想知道是什麼促成了這個變化?更重要的是,展望2025年,我知道你不會在這次電話會議上提供具體的數字指引。但從概念上講,你如何看待Instinct在大雲端客戶和企業客戶之間的增長?如果能談談在雲端領域內增加新客戶的可能性,尤其是針對Instinct,那將會很有幫助。

     

    蘇姿丰 - 董事長兼首席執行官

    好的,Toshiya,感謝你的提問。首先,數據中心在第三季度整體表現非常強勁,尤其是Instinct產品組合。我們實際上完成了一些重要的客戶里程碑,並且略高於我們的初始預期。因此,數據中心GPU在第三季度的表現非常強勁,我們基於完成的客戶里程碑,將全年的預期從超過45億美元提高到超過50億美元。隨著今年年底的到來,我們對增長的軌跡感到滿意。

    至於2025年整體的情況,我們對市場感到非常樂觀,這一點從各方面來看都是如此。與客戶交談時,可以感受到他們在各類AI工作負載所需的基礎設施建設上投入大量資金。在這方面,我們的產品組合正在不斷增強,我們將在本季度晚些時候推出MI325,並在明年下半年推出MI355。

    在客戶方面,我們的客戶參與實際上有兩個方面的拓展。首先,我們最大的雲端客戶正在擴展其在AMD Instinct上的工作負載。其次,我們與多家大型雲端和企業客戶密切合作,正在優化其工作負載,這些我們認為在接下來的幾個季度中都將帶來不錯的機會。

    Q2:

    Toshiya Hari - 分析師

    好的,還有一個簡單的後續問題,這可能是針對Jean的,關於毛利率的問題。你們對第四季度的毛利率指引基本上是環比持平。能否解釋一下影響因素?展望2025年,你們提到數據中心的持續增長。可以預期嵌入式業務開始復甦,而在服務器CPU領域,企業業務應該會在低基數上更快增長。這些假設是否正確?我們應該考慮哪些潛在的挑戰?


    胡金 - 首席財務官、執行副總裁、財務主管

    我們對第三季度的毛利率表現感到非常滿意,達到53.6%。我們對第四季度的毛利率指引約為54%。總的來說,從2024年來看,我們的毛利率改善主要來自業務組合的變化,特別是數據中心業務的強勁增長,該業務現在占我們總收入的50%以上,這幫助我們提高了毛利率。

    展望2025年,雖然我們尚未提供具體指引,但有幾個積極因素值得考慮。首先,最大的增長驅動因素仍然是我們的數據中心業務,包括CPU和GPU。此外,我們的企業服務器業務正在擴展,這應該進一步有助於毛利率的提升。

    其次,嵌入式業務正在逐步復甦,也有助於毛利率的改善。

     

    同時,我們的客戶業務也在擴展,主要是在消費者領域,這部分通常在毛利率上低於公司平均水平,可能成為我們需要面對的挑戰。

    最後,我要強調我們在提高運營效率方面的努力。隨著公司規模在明年進一步擴大,我們期望受益於規模經濟的優勢,從而繼續推動運營效率的提升和毛利率的改善。

    Q3:

    主持人

    下一個問題來自於富國銀行的Aaron Rakers。

    Aaron Rakers - 分析師

    謝謝你們的回答。我也有兩個問題。基於你之前的回答,我想了解一下你們如何應對供應鏈管理,特別是在預期增長超過50億美元的情況下。隨著MI300和MI325 GPU的生產週期展望到2025年,你們是如何管理供應的?

     

    蘇姿丰 - 董事長兼首席執行官

    當然,Aaron。我對我們的供應鏈在過去幾個季度的增長感到非常滿意。目前的供應環境比較緊張,但我們已經在整個供應鏈上成功地確保了產能。這也是第三季度收入增長的原因之一,既來自客戶需求的驅動,也來自供應鏈的改善。

    展望未來幾個季度到2025年,我們預計供應環境將保持緊張,但我們已經為實現顯著增長做好了準備。我們對整體供應鏈的能力充滿信心。

    Q4:

    Aaron Rakers - 分析師

    謝謝。還有一個快速的後續問題,能否談談環比收入增長6.8億美元的構成情況?能否幫助我們了解其中有多少是來自客戶部門,相較於數據中心的增長?

    蘇姿丰 - 董事長兼首席執行官

    環比增長的最大推動力來自數據中心業務,該業務在我們的收入中占有相當大的比重,第三季度占比超過50%,而且在第四季度將繼續增長。

    客戶部門的表現也預計不錯,特別是在我們Zen 5 PC和NB處理器的推出後,我們預計這一部門也會有增長,但相比之下,遊戲和嵌入式部門的增長可能會相對溫和一些。

    Q5:

    主持人

    Ross Seymore,德意志銀行。

    Ross Seymore - 分析師

    嗨,大家好。謝謝你們讓我提問。Lisa,恭喜你迎來了10週年紀念。Jean,在你剛剛給出的部門指引中,並沒有提到嵌入式業務的增長。Lisa,你剛剛也提到它的增長有所提升。我只是有點好奇,儘管它的復甦可能比較緩慢,但第四季度指引中嵌入式業務發生了什麼變化?而對2025年的展望又是如何?

    蘇姿丰 - 董事長兼首席執行官

    好的,Ross,我來先說一下,然後Jean可以補充。

    我們確實在嵌入式業務上看到了一些改善。在第三季度的環比增長中就能看到一些跡象,我們預計在第四季度也會有小幅的改善。

    我們看到的是嵌入式業務的各個子部門之間有不同的表現。有些子部門的表現更強,例如我們的測試和仿真業務表現非常好,我們的新Versal平台在這方面也在增長。航天和國防部門也表現得不錯,持續相對強勢。通訊業務的復甦則不明顯,所以在這方面仍然相對疲軟。工業部門的表現也略微偏弱。所以,綜合這些情況,我們預計第四季度會有一些增長,2025年的增長將會相對溫和。Jean,有沒有要補充的?

    胡金 - 首席財務官、執行副總裁、財務主管

    不,我覺得你已經說得很全面了。

    Q6:

    Ross Seymore - 分析師

    很好。那麼,我的後續問題是關於EPYC業務。Lisa,你們在這方面做得非常出色。你是否看到Instinct需求在一定程度上搶佔了EPYC的需求?看起來這種情況對你們今年的影響不大。根據我的計算,你們的增長可能達到33%左右。你們對2025年的CPU與GPU動態有何看法?從客戶的支出角度來看,這種動態會如何影響?

    蘇姿丰 - 董事長兼首席執行官

    當然。我來談談數據中心CPU業務的情況。我們對那裡的進展感到非常滿意。我認為市場環境在過去幾個季度中有所改善。一些大型雲端客戶開始增加其數據中心的容量和更新。我們也看到企業開始進行現代化升級。

    在這種市場環境下,我們的產品組合表現非常出色。

    在第三季度,Zen 4系列的Genoa和Bergamo表現強勁。我們也看到了Zen 5 Turin的初步增長。此外,考慮到其價格性能比,我們在Zen 3或Milan系列上也有相當好的需求。

    總體來說,我們的產品組合覆蓋範圍非常廣泛,並且我們在整個服務器市場上看到了一些增長勢頭,這也為我們的AI機會增添了動力。

    Q7:

    主持人

    Ben Reitzes,Melius研究。

    Ben Reitzes - 分析師

    是的,如果我可以再問兩個問題。首先是關於服務器業務,謝謝你們給我這個機會。展望明年,你們似乎有望獲得更多的市場份額。我只是想了解,市場上有一種觀點認為GPU會搶佔服務器的市場份額。但就Turin而言,你們具體看到的是什麼?GPU是否對於超大規模客戶來說能夠整合並創造更多的AI設備空間?這次升級的具體催化劑是什麼?

    蘇姿丰 - 董事長兼首席執行官

    Ben,我認為當我考慮Turin和2025年的環境時,Turin實際上非常適合應對廣泛的服務器工作負載或傳統的CPU工作負載,包括規模擴展和拓展性工作負載。所以,這是一個非常積極的因素。

    我們認為CPU上的AI內容將會很強,這也對Turin有幫助。它還是任何GPU配置中重要的主節點。因此,總體來說,這些對我們來說都是很好的催化劑。

    此外,我們現在正處於一個擴展工作負載的階段,我們正在與大型雲端客戶合作,並在企業領域取得了重大進展。企業銷售需要更長的時間,需要大量的概念驗證工作,同時還要確保CIO了解我們的產品。我認為,我們現在的Zen 4和Zen 5系列真正擁有了一個廣泛的產品組合,可以滿足大多數傳統的CPU工作負載。

    Q8:

    Ben Reitzes - 分析師

    好的。我還想問一下PC市場的情況。儘管你們的表現一直領先,但市場上對消費者需求疲弱的擔憂依然存在。請問你們在第四季度的市場觀察如何?第一季度是否會有比季節性更大的下降風險?還是你們認為PC市場將會保持穩定,特別是對你們來說?

    蘇姿丰 - 董事長兼首席執行官

    我們在PC市場上看到了一些情況。我們的業務通常更偏重於消費者市場,所以下半年通常比上半年更強。今年,由於我們推出了一些產品,所以這一點變得更為明顯。我們推出了Zen 5桌面產品和Ryzen 9000系列。同時,我們還推出了新一代的Ryzen AI 300產品。

    這兩者的結合讓我們在今年下半年表現得比以往更強。我預計在明年上半年會有季節性變動,這在我們的業務中是正常現象。

    我認為,這是我們有史以來最強的PC產品組合,包括PC和NB產品。

    展望2025年,我們對PC市場抱有一定的樂觀態度,可能會有中位數增長。再加上AI PC的推動以及Windows 10在2025年的技術支持終止,這些都是重要的推動因素。因此,我們對2025年的PC市場感到樂觀,但預計上半年會有一定程度的季節性變動。

    Q9:

    主持人

    Joshua Buchalter,TD Cowen。

    Joshua Buchalter - 分析師

    大家好,謝謝你們接受我的提問。因為我是新來的,所以我只問一個問題。關於數據中心GPU方面,我知道大家都想聽到新的客戶公告和2025年的指引,但今天肯定不會有。或許你可以談談在現有客戶中你們認為有多少增長空間?CDNA3架構的MI325X和新架構的MI355能否在現有客戶中推動收入和工作負載的廣度?謝謝。

    蘇姿丰 - 董事長兼首席執行官

    當然,Joshua,謝謝你的提問。讓我從這裡開始談談我們在數據中心GPU業務上的進展。如果你想想我們今年年初剛剛推出MI300時的情況,我們預計2024年的收入可能達到20億美元。但在過去幾個季度中,我們成功完成了許多客戶里程碑。

    這些里程碑包括確保我們在數據中心的大規模部署,滿足所有可靠性要求,優化特定工作負載,以及確保能夠即時提供出色的性能。

    我們在過去幾個季度中增加了信心,看到客戶對於這些產品的推廣雖然不是很快,但實際上進展非常好。談到2024年的收入超過50億美元,我們感到非常自信。

    展望2025年,我們對市場感到非常樂觀。市場仍然是大規模資本支出的重點,我們對產品組合的信心也在不斷增強。

    此外,我們在軟件方面大大增強了客戶支持、客戶參與、即用性能、開源生態系統等,以確保客戶能夠在大規模部署中獲得出色的性能和總擁有成本。

     

    總體來說,我們認為在現有客戶中仍有很大的增長機會,並且在多個工作負載中不斷拓展。你應該已經聽到Meta在我們的活動上提到,他們正在從Llama 3.1大型語言模型的推理擴展到部分訓練工作負載。微軟在這方面也一直是我們的重要合作夥伴。

    此外,你應該假設我們正在與所有大型客戶合作,並且許多客戶都在與我們進行深度合作,持續優化他們的軟件與我們的硬件配合使用。所以,這些都是我們面前的機會。

     

    Joshua Buchalter - 分析師

    謝謝你,祝賀你在AMD的精彩十年。

    蘇姿丰 - 董事長兼首席執行官

    謝謝。

    Q10:

    主持人

    Timothy Arcuri,瑞銀集團。

    Timothy Arcuri - 分析師

    嗨,謝謝你們。我有一個簡單的問題,然後還有一個比較深入的問題。首先,我想詢問一下9月份數據中心GPU的實際銷售額,似乎在15億美元左右。這樣看來,12月的銷售額大概在20億美元左右。這個數字大概正確嗎?

    蘇姿丰 - 董事長兼首席執行官

    這是一個相當細緻的問題,Timothy。不過,我可以幫助你更好地了解。我們的數據中心GPU業務實際上相對於我們的初步預期有更好的表現。所以,你可以想像,這部分業務實際上超過了15億美元。事實上,我們現在的GPU業務已經接近我們的CPU業務的規模。

    Q11:

    Timothy Arcuri - 分析師

    很好。那麼,更廣泛地來看明年的情況,你如何看待從第四季度這個基數上的收入形態?能否持續增長?還是可能會在明年出現一些暫停風險?我這樣問是因為MI355將會適配到現有的基礎設施中,我記得你們曾提到會有液冷選項,但也有一些客戶希望實現機架級解決方案。我想知道你是否擔心在2026年推出機架級方案之前,可能會有一段暫停期?

    蘇姿丰 - 董事長兼首席執行官

    是的,我會這樣說。這個業務領域中有很多活動,我們與客戶合作時會花時間了解他們的數據中心建設情況。有些客戶偏好空冷環境,有些客戶偏好液冷環境,有些客戶則想要機架級解決方案,而另一些客戶則願意使用現有的數據中心基礎設施。

    因此,會有很多不同的變化。我們對2025年的增長機會感到非常樂觀。但要說明的是,這可能會有所波動。一般來說,這些是大型客戶的採購行為,並非總是可以準確預測在哪一個季度會有重大建設。但總的來說,我們對2025年的增長軌跡感到良好。不知道這是否對你有幫助。

    Q12:
    主持人

    Stacy Rasgon,Bernstein Research。

    Stacy Rasgon - 分析師

    首先,我想回到你提到的數據中心GPU的季度規模。你說它接近你們的計算業務規模,你將其設置在大約17億美元以下,可能多一些。是這樣嗎?如果是這樣的話,這意味著如果全年達到50億美元,你們在第四季度實際上會有所下降。也就是說,要實現持平的環比增長,全年需要達到52億美元或53億美元,甚至要更高才能實現增長。

    所以我的問題是,第一,這是否是你在第三季度所提到的業務規模?你對第四季度的增長是否持這樣的看法?我們該如何看待這個情況?

    蘇姿丰 - 董事長兼首席執行官

    對的,Stacy。首先,有幾件事需要說明。你需要記住,在我們的數據中心部門中,還有一些收入不是來自CPU和GPU,比如一些FPGA和其他產品。之前的問題是關於15億美元的收入,我提到它超過了15億美元,這是個基本事實。我們對數據中心GPU並未提供具體數字指引,而是表示會超過50億美元,因此,你應假設其超過50億美元。

    Q13:

    Stacy Rasgon - 分析師

    好的。作為後續提問,你提到明年可能存在波動性,那麼在第一季度的數據中心GPU是否會有任何季節性因素?我知道MI300可能會在那時進入量產,但是否應考慮第一季度的季節性波動?

    蘇姿丰 - 董事長兼首席執行官

    我並不是在暗示數據中心GPU業務的季節性變動。我想說的是,業務的演變很大程度上取決於特定的大型客戶數量。例如,第三季度的表現比我們預期的稍高,這是因為額外的客戶需求所驅動,這種波動性可能會繼續存在。所以,這才是我的本意。我們需要看看進入2025年後業務如何演變。

    Q14:

    主持人

    我們還有時間進行兩個問題。下一個問題來自Piper Sandler的Harsh Kumar。

    Harsh V. Kumar - 分析師

    Lisa,首先祝賀你迎來十週年。我剛看了一下十年圖表,股票大約是3美元,你的工作真是太棒了。也祝賀Instinct的收入達到50億美元。

    我想問的第一個問題是,我們經常從投資者那裡聽到的問題。假設2025年,你的主要競爭對手將佔據AI和GPU市場的大部分總可用市場(TAM)。

    大致計算下來,他們將獲得大約500億到600億美元的收入,而你們可能會在50億到100億美元之間。

    那麼,你認為主要的障礙是什麼?是因為你們在遊戲中起步較早?還是說在機架級別上仍存在一些差距?能否幫我們理解成為主要競爭者的障礙是什麼?

    蘇姿丰 - 董事長兼首席執行官

    當然,Harsh,感謝你的問題和評價。我更傾向於將這些視為機會。你應該還記得我們在EPYC的推進歷程:從Zen 1、Zen 2、Zen 3到Zen 4。我們早在Rome時期就有非常出色的產品,但需要時間來建立信任、熟悉產品組合。雖然我們和競爭對手都是GPU,但軟件環境存在一些差異,人們需要對工作負載的推進感到放心。

    就推進速度而言,我對目前的進展感到非常樂觀。這是我見過的最快的產品推進。我們一直將其視為一個多代產品的旅程,我們對進展感到非常滿意。我認為明年將重點擴大客戶群和工作負載。隨著我們進入MI400系列,我們認為這是一個非常卓越的產品。總之,推進進展順利,我們將繼續贏得大型客戶的信任和合作。

    我還想說的是,客戶對AMD非常開放。我們在各個市場上都看到,大家都給予我們公平的機會,我們也將繼續努力贏得他們的業務。

    Q15:

    Harsh V. Kumar - 分析師

    非常有幫助。Lisa,我的後續問題可能需要Jean的幫助。大家普遍認為MI300和MI325的毛利率低於公司平均水平。能否幫助我們理解一下,Instinct毛利率如何達到與公司整體業務持平的框架?我知道你不會給出具體的收入水平或時間表,但能否幫我們理解一下這方面的情況?

    胡金 - 首席財務官、執行副總裁、財務主管

    是的,我們對數據中心GPU業務的總體收入增長感到非常滿意。

    我們的團隊不僅支持收入增長,還持續改善毛利率。

    總體而言,它低於公司平均水平。

    展望明年,我們的首要任務是滿足客戶需求,提供總擁有成本(TCO)的優勢,大幅提高市場份額和推動可觀的收入增長。

    在毛利率方面,隨著收入的持續增長,我們認為有機會持續改善毛利率。長期來看,數據中心業務的毛利率往往高於公司平均水平。我們需要一段時間來達到這個水平。但從數據中心部門的業績來看,我們的收入同比增長超過一倍,而營業收入同比增長三倍。所以,我們希望推動長期增長,同時提升市場份額和毛利率。

    Q16:

    主持人

    Thomas O'Malley,巴克萊銀行。

    Thomas O'Malley - 分析師

    嗨,謝謝讓我提問。Lisa,我想問一下MI300平台在第四季度的組成部分。顯然,你們在推出MI325系列。我們是否應該預期新產品在第四季度有顯著貢獻?還是這會在年末推出並在第一季度有更多影響?這是我的第一個問題。

    第二個問題是展望明年,你能否談談Xilinx嵌入式市場的終端市場情況?你之前提到了一些通訊和工業領域的情況,但能否具體說明在第四季度和第一季度的表現?有沒有哪個市場表現突出或落後?任何相關資訊都會對我們有幫助。謝謝。

    蘇姿丰 - 董事長兼首席執行官

    當然,Tom。回到你的第一個問題,關於第四季度的組成部分。我們預計第四季度的主要貢獻仍將來自MI300。MI325在本季度末進入量產,第一季度會有更多的增長。

    至於嵌入式業務到2025年的表現,我認為趨勢與我之前提到的第三季度和第四季度的情況相似。我們預計部分市場將逐步復甦,這將是逐步的。我們在測試和仿真領域看到了一些增長,在航空航天和國防領域也表現強勁。

    我們在汽車領域看到了一些復甦的跡象。

    但通訊和工業領域的情況仍在等待改善

    我們將在今年底得到更多的可見性,目前我們看到的情況就是這樣。

    3
  • (中文逐字稿)安森美半導體 2024年第三季度財報說明會

    10月29日

    重點整理

     

    公司報告環節未來展望

    Q&A環節重點問題與未來展望

    未來營運展望總結

    • 市場需求:預計2024年市場不會出現顯著增長,客戶不確定性持續存在,需求環境低迷。
    • 碳化矽業務:對長期增長充滿信心,2025年需求將加強。垂直整合策略將提高供應可靠性和成本效率。
    • 汽車市場:預計庫存消化至2025年上半年完成。中國市場引領800伏架構轉型,碳化矽滲透率將提高。
    • 工業市場:碳化矽產品需求增長,客戶數量增加。可再生能源市場(如太陽能、能源儲存)裝機容量預計大幅增長。
    • 數據中心市場:AI和高性能計算推動對高效電源管理解決方案的需求,預期該領域收入將顯著增長。
    • 技術發展:200毫米碳化矽晶圓生產進展順利,計劃在2025年中期實現全面產能。新一代影像感測器和類比混合信號產品將陸續推出。
    • 財務與運營:保持毛利率在中段40%以上,嚴格的成本管理和高毛利產品組合支持毛利率穩定。資本支出將保持在營收的中個位數百分比,專注於自由現金流的生成。

    公司報告環節:

    操作員

    大家好,感謝各位的耐心等待。歡迎來到安森美半導體 2024 年第三季度財報電話會議。(操作指示)請注意,今天的會議正在錄音。

     

    Hassane El-Khoury - 總裁、首席執行官、董事


    謝謝 Parag,早上好,感謝各位參加此次會議。我們第三季度的業績再次證明了我們在業務上進行的結構性變革,收入、毛利率和每股收益均超出了我們指引的中點。憑藉對執行力和運營卓越性的高度重視,我們在持續市場疲軟的情況下兌現了我們的承諾。

     

    在過去幾個季度中,我們曾談到 L 型復甦,正如預期,需求環境依然低迷,庫存持續消化且最終需求增長緩慢。對於所有市場,我們的展望未變,因為客戶的不確定性依然存在。

    汽車市場仍然疲軟,電動車(EV)銷售放緩;工業市場最早減速,但除公用事業規模的太陽能和航空航天防禦以外,尚未全面復甦。

    在地區方面,中國和日本正在以 SUV 為主的增長恢復中,而北美和歐洲的汽車和工業市場仍然疲軟。

     

    儘管當前市場放緩,我們對於自己的策略充滿信心,我們所處的市場是汽車、工業和數據中心的快速增長部分,這些領域的增長速度將持續超過整體半導體市場。我們致力於通過產品和系統級創新為客戶創造價值。

    我們產品組合的廣度和性能依然是我們的差異化因素,這使我們能夠為客戶的應用優化能源效率,成為智能電源和感測解決方案的單一來源。

     

    在第三季度,我們的碳化矽收入環比增長,主要得益於公用事業規模的太陽能和中國市場的市場份額提升,而在中國以外,雖然項目已投產,但預期下半年銷售將低於預期。

     

    我們將繼續謹慎監測最終需求,以避免在客戶庫存中形成積壓,這將影響 2025 年全年。

     

    預計 2024 年市場不會出現顯著增長,根據第三方報告的預測,我們預計碳化矽收入將比 2023 年增長低至中個位數。

     

    在技術開發方面,我們提前完成了 200 毫米 M3 碳化矽的驗證。我們的 8 英寸晶圓在 350 微米厚度下的良率與 6 英寸晶圓相當。我們正在為內部和外部基板樣品生產中。

    我們在碳化矽策略上依然十分謹慎。我們專注於垂直整合,通過我們的先進封裝解決方案為客戶提供系統優化。

    我們將參與我們有差異化且毛利率與我們為客戶提供的價值相匹配的領域。

     

    在汽車領域,中國正在引領創新步伐,推動向 800 伏架構的轉型,其中碳化矽是實現更快充電、延長續航和提高車輛能源效率的關鍵。我們的 1,200 伏 M3E 碳化矽產品在中國長續航電動車轉型至 800 伏架構的過程中具有競爭力,該架構中一個小型內燃機可以為電池充電。

    我們預計到今年年底,基於我們的設計獲勝情況,我們將占據約 50% 的中國碳化矽市場份額,並持續擴展在頂級 OEM 的滲透率。

     

    在工業領域,我們的碳化矽產品組合處於市場領先地位。在過去四個季度中,我們的工業碳化矽客戶數量同比增長 17%。

     

    除了碳化矽外,我們還在提升電源組合的性能,以應對可再生能源的興起趨勢。

    全球太陽能裝機容量預計將從 2023 年的 433 吉瓦增長至 2024 年的 552 吉瓦,年增長率達 27%。而全球能源儲存系統裝機預計將達到 178 吉瓦,同比增長 69%。

     

    我們在這些市場上持續增長,依靠的是我們高密度 F5 BP IGBT 和混合 IGBT 模組的領先性能和功率密度。我們在本季度宣布的模組已被設計進入五大公用事業規模製造商中的四家。

     

    我們最新一代的 Field Stop 7 模組可提供應用優化的解決方案,提升功率密度和效率,電壓範圍涵蓋 650 至 1,200 伏。

     

    我們的智能感測業務在季度內實現了 11% 的環比增長,主要得益於 ADAS(高級駕駛輔助系統)和工業影像在多種應用中的增長,如機器視覺、機器人和掃描。

     

    我們正在擴展產品組合,以進入新的工業應用,讓客戶可以根據需求選擇和優化功能配置。

    過去一年裡,我們已經推出了四個產品系列中的十款新型影像感測器,並在包括醫療影像、生物識別、自主移動機器人和自動導引車在內的應用中獲得了良好反響。我們的 5 百萬和 8 百萬像素 HyperX LP 影像感測器,尤其適合入門級 4K 監控攝像機,擁有業界領先的低功耗、低光靈敏度和動作喚醒功能。

    在 2025 年,我們計劃推出新一代影像感測器家族,進一步擴展我們的產品供應。

    我們在上一季度收購的 SuiRay 技術也得到了客戶和渠道合作夥伴的積極反饋。這項差異化技術讓我們得以擴展工業應用,涵蓋農業、醫療影像、檢測以及航空航天和防禦領域的應用。

     

    在數據中心領域,我們擁有巨大的增長機會。預計企業雲和 AI 伺服器的電源傳輸市場將從 2024 年的 22 億美元增長至 2028 年的 44 億美元,隨著機架的電力需求從 40 千瓦上升至 120 千瓦,我們的每個機架可尋址內容將持續增長。

     

    即使在市場下行期間,我們仍持續在這一領域進行投資,提供一套完整的矽基和碳化矽產品組合,以滿足 AI 數據中心的全方位電力需求。

    我們已推出多相控制器,這些控制器與我們業界領先的智能電源階段(Smart Power Stages)相結合,提供全套的 VCore 解決方案,以支持 NVIDIA 和 ARM 為基礎的伺服器。

    我們在 T10 功率溝槽 MOS、FSiFuse、點負載和 VCore 產品上持續取得進展,並在北美的四大超大規模運營商中,已獲得三家運營商的設計中標,預計將在 2025 年帶來營收增長。

    我們也在擴展我們的類比混合信號產品組合,期待在下個月的 Electronica 展會上分享更多新產品的詳情。

    現在,讓我們請 Thad 為各位詳細介紹我們的業績。

     

    Thad Trent - 首席財務官、執行副總裁、首席會計官、財務主管
     

    謝謝 Hassane。在面對持續的市場挑戰時,我們的團隊專注於執行和運營卓越,再次實現了一個季度的營收、毛利率和每股收益超出我們指引中點。

    第三季度的自由現金流環比增長 41%,我們提前完成了資本支出(CapEx)目標,擴展產能的工作也已基本完成。

    我們業績的穩定性體現了我們在商業模式上建立的彈性。我們持續專注於高增長的巨大趨勢,優化生產製造佈局,同時在我們能為客戶創造價值的市場領域進行投資。

    第三季度業績回顧
    第三季度,我們報告的收入為 22.2 億美元,高於我們指引的中點。

     

    汽車收入為 11 億美元,環比下降 4%,主要受汽車銷售持續疲軟影響,導致生產下滑。

    儘管如此,我們在電動車和 ADAS 應用中的設計中標勢頭依然強勁。

     

    工業收入為 7.8 億美元,環比下降 3%,公用事業規模太陽能和航空航天防禦領域的增長被廣泛的工業終端市場疲軟所抵銷。

     

    而數據中心收入為 3.4 億美元,環比增長 11%,主要受 AI 和超大規模運營商投資增長的推動。

     

    本季度的毛利率為 48.9%,略高於預期,這主要得益於更好的產品組合和運營效率。

    我們在成本控制方面保持了嚴格紀律,使得調整後的營業利潤率達到 32.1%。

    我們的非 GAAP 每股收益為 1.39 美元,高於指引中點,得益於我們的強勁執行和成本管理。

    自由現金流為 4.11 億美元,占營收的 18.5%,而資本支出為 1.91 億美元,占營收的 8.6%。我們仍致力於將資本支出控制在營收的 7% 至 8% 範圍內。

     

    資產負債表情況
    在本季度結束時,我們的現金和現金等價物為 31 億美元。我們保持了健康的流動性,使我們能夠靈活應對市場動態,同時在關鍵增長領域進行投資。

     

    庫存降至 18 億美元,代表 122 天的庫存,符合我們的預期,我們將繼續謹慎地管理庫存水平,以避免過度積壓。

     

    展望第四季度
     

    展望第四季度,我們預計收入將介於 20.3 億至 22.3 億美元之間,反映出汽車和工業市場的持續疲軟。

     

    毛利率預計在 46.5% 至 48.5% 之間,非 GAAP 每股收益則預計在 1.19 美元至 1.39 美元之間。

     

    我們預計資本支出將符合年度目標,並將繼續專注於推動自由現金流生成,同時以紀律性方式管理開支和投資。

    總結來說,我們在面對挑戰性的宏觀環境時,專注於執行和運營效率。我們在關鍵增長市場上處於有利位置,而我們的智能電源和感測解決方案組合在汽車、工業和數據中心市場上持續展現差異化。

    我將把會議交回給 Hassane 作結語。

    Hassane El-Khoury - 總裁、首席執行官、董事(結語)
    謝謝 Thad。總結來說,我們對差異化電源和感測解決方案的戰略重點在當前市場逆風中依然取得了成果。我們致力於通過創新和運營卓越創造價值,使我們的客戶能夠實現其性能和效率目標。

    感謝各位的持續支持,我們期待在接下來的幾個季度中向大家匯報進展。

    現在,我將會議交給操作員進行問答環節。

     

     Q&A 問答環節

    操作員
    謝謝。現在我們將開始 Q&A 問答環節。(操作指示)我們的第一個問題來自德意志銀行的 Ross Seymore。請發言。

    Q1:

    Ross Seymore - 分析師
    您好,感謝您回答我的問題。我想詢問一下您提到的碳化矽業務的增長軌跡,預計 2024 年的增長幅度為低至中個位數。考慮到市場的整體疲軟,您如何看待 2025 年碳化矽的增長前景,特別是在電動車市場的滲透率方面?

     

    Hassane El-Khoury - 總裁、首席執行官、董事
    謝謝 Ross。我們對碳化矽的長期增長軌跡仍充滿信心,主要驅動力是電動車和工業應用的採用率提升。雖然整體市場目前面臨短期疲軟,但隨著 OEM 廠商向 800 伏架構轉型並專注於提升能源效率,我們預期滲透率將顯著提高。進入 2025 年,我們預計需求將更強勁,這將受到已經投入生產的新設計中標的支持。

    在滲透率方面,我們目前在電動車的滲透率約為 6% 至 8%,我們預計這一比例在未來幾年將持續穩步上升。中國依然是我們的關鍵市場,特別是那裡的 OEM 領導著向更高級電氣架構的轉變。我們預計隨著 2025 年下半年的生產加速,碳化矽的增長將加快。

    Q2:

    Ross Seymore - 分析師
    明白了,謝謝。在汽車領域,您如何應對 OEM 和一級供應商層級的持續庫存消化?您預計庫存水平會在 2025 年初正常化嗎?還是會需要更長時間?

     

    Hassane El-Khoury - 總裁、首席執行官、董事
    這是個很好的問題。我們正在密切監控整個供應鏈中的庫存水平,特別是在 OEM 和一級供應商層級。

    我們在庫存消化方面已經取得了一些進展,但這可能會延續至 2025 年上半年。

    我們正積極與客戶合作,以使生產計劃與最終需求保持一致,避免產生過多的庫存。

    需要注意的是,儘管存在一些過剩庫存,我們在新一代電動車平台上的設計中標勢頭依然強勁。因此,儘管短期環境具有挑戰性,但我們對汽車業務的結構性驅動因素保持信心,

    並預計庫存將在 2025 年中期恢復正常。

     

    操作員
    謝謝。下一個問題來自美國銀行的 Vivek Arya。請發言。

    Q3:

    Vivek Arya - 分析師
    感謝您回答我的問題。我想了解 AI 對數據中心業務的影響。您是如何定位自己以捕捉這一領域的增長機會的?而碳化矽在與 AI 相關的數據中心解決方案中扮演了什麼角色

     

    Hassane El-Khoury - 總裁、首席執行官、董事
    AI 確實是我們數據中心業務的一個重要增長驅動力。隨著超大規模運營商和雲服務提供商加大 AI 基礎設施的投資,對更高效的電源轉換和能源管理的需求也在增加。這正是我們碳化矽解決方案的用武之地。

    碳化矽相比傳統的矽基解決方案具有更高的效率、降低的熱生成以及更高的功率密度,非常適合電力需求較高的 AI 伺服器。

    我們的解決方案在 AI 應用中的採用率不斷增加,我們預計隨著超大規模運營商擴展 AI 基礎設施,這一趨勢將持續下去。

    此外,我們的產品組合包括多種電源解決方案,如智能電源階段和先進的多相控制器,這些產品支持 AI 工作負載的更高功率需求。這使我們在這個增長的市場領域擁有穩固的基礎,我們預計與 AI 相關的收入將在未來幾年對數據中心業務做出顯著貢獻。

    Q4:

    Vivek Arya - 分析師
    這很有幫助。謝謝。作為後續問題,能否提供更多關於 200 毫米碳化矽晶圓進展的詳情?這一產能擴展如何與您的長期增長計劃保持一致?

     

    Hassane El-Khoury - 總裁、首席執行官、董事
    我們向 200 毫米(8吋)碳化矽晶圓的轉型進展順利。我們已經完成了技術驗證,並正在擴大生產以滿足客戶需求。向 200 毫米晶圓的轉型使我們能夠提高產量,同時降低每顆晶粒的成本,這對於支持來自汽車和工業領域的增長需求至關重要。

    在產能擴展方面,我們專注於優化現有設施並進行戰略性投資,以確保能夠滿足未來的需求。這與我們在高毛利市場中推動增長的長期戰略高度一致,尤其是在電動車和工業應用方面。

    操作員
    謝謝。下一個問題來自 Needham 的 Quinn Bolton。請發言。

    Q5:

    Quinn Bolton - 分析師
    感謝您回答我的問題。我想詢問一下貴公司的毛利率展望。考慮到當前的使用率和產品組合,您對於在 2025 年保持毛利率在中段 40% 以上有多大信心?

     

    Thad Trent - 首席財務官、執行副總裁、首席會計官、財務主管
    我們對保持毛利率在中段 40% 以上充滿信心,即使在當前的使用率水平下也是如此。我們專注於成本管理,並持續轉向碳化矽等高毛利產品,這使我們有能力維持強勁的毛利率。

    雖然使用率相對平穩,但我們在產品組合和製造效率方面取得了改善,這支撐了我們的毛利表現。隨著需求回升和使用率上升,我們預計毛利率將進一步提升,特別是在我們擴大 200 毫米碳化矽晶圓的生產時。

    Q6:

    Quinn Bolton - 分析師
    這是個好消息。那麼,在資本密集度方面,您是如何在產能擴展投資與最大化自由現金流的目標之間取得平衡的?

     

    Thad Trent - 首席財務官、執行副總裁、首席會計官、財務主管
    我們正在謹慎地管理資本投資,以確保在產能擴展和自由現金流增長之間保持平衡。進入 2025 年,我們預計資本密集度將占營收的中個位數百分比,這支持了我們推動可持續自由現金流增長的目標。

    我們的重點仍然是對碳化矽等高增長領域進行戰略性投資,同時優化現有的生產製造佈局以最大化效率。這種方法使我們能夠在支持未來增長的同時,保持資本支出的相對穩定,從而達成我們的長期財務目標。

     

    操作員
    謝謝。下一個問題來自高盛的 Toshiya Hari。請發言。

    Q7:

    Toshiya Hari - 分析師
    感謝您回答我的問題。我想問一下您在碳化矽的垂直整合方面的努力。您預計到 2025 年底,您將有多少碳化矽供應來自內部?這對您的成本結構和競爭定位有什麼影響?


    Hassane El-Khoury - 總裁、首席執行官、董事
    Toshiya,這是一個很好的問題。垂直整合是我們在碳化矽策略中的關鍵部分,因為它讓我們能夠更好地控制材料的品質、成本和供應。

    預計到 2025 年底,我們將有 70% 至 80% 的碳化矽需求來自內部供應,這主要得益於我們的產能擴展努力,包括 200 毫米晶圓生產的增加。

    這種內部供應對於成本管理至關重要,也有助於確保供應鏈的可靠性,特別是在汽車和工業應用的需求不斷增長的情況下。通過內部生產晶圓,我們能夠實現更好的規模經濟,並提升毛利率,這與我們的長期財務目標高度契合。

    操作員

    大家好,感謝各位的耐心等待。歡迎來到安森美半導體 2024 年第三季度財報電話會議。(操作指示)請注意,今天的會議正在錄音。

     

    Hassane El-Khoury - 總裁、首席執行官、董事


    謝謝 Parag,早上好,感謝各位參加此次會議。我們第三季度的業績再次證明了我們在業務上進行的結構性變革,收入、毛利率和每股收益均超出了我們指引的中點。憑藉對執行力和運營卓越性的高度重視,我們在持續市場疲軟的情況下兌現了我們的承諾。

     

    在過去幾個季度中,我們曾談到 L 型復甦,正如預期,需求環境依然低迷,庫存持續消化且最終需求增長緩慢。對於所有市場,我們的展望未變,因為客戶的不確定性依然存在。

    汽車市場仍然疲軟,電動車(EV)銷售放緩;工業市場最早減速,但除公用事業規模的太陽能和航空航天防禦以外,尚未全面復甦。

    在地區方面,中國和日本正在以 SUV 為主的增長恢復中,而北美和歐洲的汽車和工業市場仍然疲軟。

     

    儘管當前市場放緩,我們對於自己的策略充滿信心,我們所處的市場是汽車、工業和數據中心的快速增長部分,這些領域的增長速度將持續超過整體半導體市場。我們致力於通過產品和系統級創新為客戶創造價值。

    我們產品組合的廣度和性能依然是我們的差異化因素,這使我們能夠為客戶的應用優化能源效率,成為智能電源和感測解決方案的單一來源。

     

    在第三季度,我們的碳化矽收入環比增長,主要得益於公用事業規模的太陽能和中國市場的市場份額提升,而在中國以外,雖然項目已投產,但預期下半年銷售將低於預期。

     

    我們將繼續謹慎監測最終需求,以避免在客戶庫存中形成積壓,這將影響 2025 年全年。

     

    預計 2024 年市場不會出現顯著增長,根據第三方報告的預測,我們預計碳化矽收入將比 2023 年增長低至中個位數。

     

    在技術開發方面,我們提前完成了 200 毫米 M3 碳化矽的驗證。我們的 8 英寸晶圓在 350 微米厚度下的良率與 6 英寸晶圓相當。我們正在為內部和外部基板樣品生產中。

    我們在碳化矽策略上依然十分謹慎。我們專注於垂直整合,通過我們的先進封裝解決方案為客戶提供系統優化。

    我們將參與我們有差異化且毛利率與我們為客戶提供的價值相匹配的領域。

     

    在汽車領域,中國正在引領創新步伐,推動向 800 伏架構的轉型,其中碳化矽是實現更快充電、延長續航和提高車輛能源效率的關鍵。我們的 1,200 伏 M3E 碳化矽產品在中國長續航電動車轉型至 800 伏架構的過程中具有競爭力,該架構中一個小型內燃機可以為電池充電。

    我們預計到今年年底,基於我們的設計獲勝情況,我們將占據約 50% 的中國碳化矽市場份額,並持續擴展在頂級 OEM 的滲透率。

     

    在工業領域,我們的碳化矽產品組合處於市場領先地位。在過去四個季度中,我們的工業碳化矽客戶數量同比增長 17%。

     

    除了碳化矽外,我們還在提升電源組合的性能,以應對可再生能源的興起趨勢。

    全球太陽能裝機容量預計將從 2023 年的 433 吉瓦增長至 2024 年的 552 吉瓦,年增長率達 27%。而全球能源儲存系統裝機預計將達到 178 吉瓦,同比增長 69%。

     

    我們在這些市場上持續增長,依靠的是我們高密度 F5 BP IGBT 和混合 IGBT 模組的領先性能和功率密度。我們在本季度宣布的模組已被設計進入五大公用事業規模製造商中的四家。

     

    我們最新一代的 Field Stop 7 模組可提供應用優化的解決方案,提升功率密度和效率,電壓範圍涵蓋 650 至 1,200 伏。

     

    我們的智能感測業務在季度內實現了 11% 的環比增長,主要得益於 ADAS(高級駕駛輔助系統)和工業影像在多種應用中的增長,如機器視覺、機器人和掃描。

     

    我們正在擴展產品組合,以進入新的工業應用,讓客戶可以根據需求選擇和優化功能配置。

    過去一年裡,我們已經推出了四個產品系列中的十款新型影像感測器,並在包括醫療影像、生物識別、自主移動機器人和自動導引車在內的應用中獲得了良好反響。我們的 5 百萬和 8 百萬像素 HyperX LP 影像感測器,尤其適合入門級 4K 監控攝像機,擁有業界領先的低功耗、低光靈敏度和動作喚醒功能。

    在 2025 年,我們計劃推出新一代影像感測器家族,進一步擴展我們的產品供應。

    我們在上一季度收購的 SuiRay 技術也得到了客戶和渠道合作夥伴的積極反饋。這項差異化技術讓我們得以擴展工業應用,涵蓋農業、醫療影像、檢測以及航空航天和防禦領域的應用。

     

    在數據中心領域,我們擁有巨大的增長機會。預計企業雲和 AI 伺服器的電源傳輸市場將從 2024 年的 22 億美元增長至 2028 年的 44 億美元,隨著機架的電力需求從 40 千瓦上升至 120 千瓦,我們的每個機架可尋址內容將持續增長。

     

    即使在市場下行期間,我們仍持續在這一領域進行投資,提供一套完整的矽基和碳化矽產品組合,以滿足 AI 數據中心的全方位電力需求。

    我們已推出多相控制器,這些控制器與我們業界領先的智能電源階段(Smart Power Stages)相結合,提供全套的 VCore 解決方案,以支持 NVIDIA 和 ARM 為基礎的伺服器。

    我們在 T10 功率溝槽 MOS、FSiFuse、點負載和 VCore 產品上持續取得進展,並在北美的四大超大規模運營商中,已獲得三家運營商的設計中標,預計將在 2025 年帶來營收增長。

    我們也在擴展我們的類比混合信號產品組合,期待在下個月的 Electronica 展會上分享更多新產品的詳情。

    現在,讓我們請 Thad 為各位詳細介紹我們的業績。

     

    Thad Trent - 首席財務官、執行副總裁、首席會計官、財務主管
     

    謝謝 Hassane。在面對持續的市場挑戰時,我們的團隊專注於執行和運營卓越,再次實現了一個季度的營收、毛利率和每股收益超出我們指引中點。

    第三季度的自由現金流環比增長 41%,我們提前完成了資本支出(CapEx)目標,擴展產能的工作也已基本完成。

    我們業績的穩定性體現了我們在商業模式上建立的彈性。我們持續專注於高增長的巨大趨勢,優化生產製造佈局,同時在我們能為客戶創造價值的市場領域進行投資。

    第三季度業績回顧
    第三季度,我們報告的收入為 22.2 億美元,高於我們指引的中點。

     

    汽車收入為 11 億美元,環比下降 4%,主要受汽車銷售持續疲軟影響,導致生產下滑。

    儘管如此,我們在電動車和 ADAS 應用中的設計中標勢頭依然強勁。

     

    工業收入為 7.8 億美元,環比下降 3%,公用事業規模太陽能和航空航天防禦領域的增長被廣泛的工業終端市場疲軟所抵銷。

     

    而數據中心收入為 3.4 億美元,環比增長 11%,主要受 AI 和超大規模運營商投資增長的推動。

     

    本季度的毛利率為 48.9%,略高於預期,這主要得益於更好的產品組合和運營效率。

    我們在成本控制方面保持了嚴格紀律,使得調整後的營業利潤率達到 32.1%。

    我們的非 GAAP 每股收益為 1.39 美元,高於指引中點,得益於我們的強勁執行和成本管理。

    自由現金流為 4.11 億美元,占營收的 18.5%,而資本支出為 1.91 億美元,占營收的 8.6%。我們仍致力於將資本支出控制在營收的 7% 至 8% 範圍內。

     

    資產負債表情況
    在本季度結束時,我們的現金和現金等價物為 31 億美元。我們保持了健康的流動性,使我們能夠靈活應對市場動態,同時在關鍵增長領域進行投資。

     

    庫存降至 18 億美元,代表 122 天的庫存,符合我們的預期,我們將繼續謹慎地管理庫存水平,以避免過度積壓。

     

    展望第四季度
     

    展望第四季度,我們預計收入將介於 20.3 億至 22.3 億美元之間,反映出汽車和工業市場的持續疲軟。

     

    毛利率預計在 46.5% 至 48.5% 之間,非 GAAP 每股收益則預計在 1.19 美元至 1.39 美元之間。

     

    我們預計資本支出將符合年度目標,並將繼續專注於推動自由現金流生成,同時以紀律性方式管理開支和投資。

    總結來說,我們在面對挑戰性的宏觀環境時,專注於執行和運營效率。我們在關鍵增長市場上處於有利位置,而我們的智能電源和感測解決方案組合在汽車、工業和數據中心市場上持續展現差異化。

    我將把會議交回給 Hassane 作結語。

    Hassane El-Khoury - 總裁、首席執行官、董事(結語)
    謝謝 Thad。總結來說,我們對差異化電源和感測解決方案的戰略重點在當前市場逆風中依然取得了成果。我們致力於通過創新和運營卓越創造價值,使我們的客戶能夠實現其性能和效率目標。

    感謝各位的持續支持,我們期待在接下來的幾個季度中向大家匯報進展。

    現在,我將會議交給操作員進行問答環節。

     

     Q&A 問答環節

    操作員
    謝謝。現在我們將開始 Q&A 問答環節。(操作指示)我們的第一個問題來自德意志銀行的 Ross Seymore。請發言。

    Q1:

    Ross Seymore - 分析師
    您好,感謝您回答我的問題。我想詢問一下您提到的碳化矽業務的增長軌跡,預計 2024 年的增長幅度為低至中個位數。考慮到市場的整體疲軟,您如何看待 2025 年碳化矽的增長前景,特別是在電動車市場的滲透率方面?

     

    Hassane El-Khoury - 總裁、首席執行官、董事
    謝謝 Ross。我們對碳化矽的長期增長軌跡仍充滿信心,主要驅動力是電動車和工業應用的採用率提升。雖然整體市場目前面臨短期疲軟,但隨著 OEM 廠商向 800 伏架構轉型並專注於提升能源效率,我們預期滲透率將顯著提高。進入 2025 年,我們預計需求將更強勁,這將受到已經投入生產的新設計中標的支持。

    在滲透率方面,我們目前在電動車的滲透率約為 6% 至 8%,我們預計這一比例在未來幾年將持續穩步上升。中國依然是我們的關鍵市場,特別是那裡的 OEM 領導著向更高級電氣架構的轉變。我們預計隨著 2025 年下半年的生產加速,碳化矽的增長將加快。

    Q2:

    Ross Seymore - 分析師
    明白了,謝謝。在汽車領域,您如何應對 OEM 和一級供應商層級的持續庫存消化?您預計庫存水平會在 2025 年初正常化嗎?還是會需要更長時間?

     

    Hassane El-Khoury - 總裁、首席執行官、董事
    這是個很好的問題。我們正在密切監控整個供應鏈中的庫存水平,特別是在 OEM 和一級供應商層級。

    我們在庫存消化方面已經取得了一些進展,但這可能會延續至 2025 年上半年。

    我們正積極與客戶合作,以使生產計劃與最終需求保持一致,避免產生過多的庫存。

    需要注意的是,儘管存在一些過剩庫存,我們在新一代電動車平台上的設計中標勢頭依然強勁。因此,儘管短期環境具有挑戰性,但我們對汽車業務的結構性驅動因素保持信心,

    並預計庫存將在 2025 年中期恢復正常。

     

    操作員
    謝謝。下一個問題來自美國銀行的 Vivek Arya。請發言。

    Q3:

    Vivek Arya - 分析師
    感謝您回答我的問題。我想了解 AI 對數據中心業務的影響。您是如何定位自己以捕捉這一領域的增長機會的?而碳化矽在與 AI 相關的數據中心解決方案中扮演了什麼角色

     

    Hassane El-Khoury - 總裁、首席執行官、董事
    AI 確實是我們數據中心業務的一個重要增長驅動力。隨著超大規模運營商和雲服務提供商加大 AI 基礎設施的投資,對更高效的電源轉換和能源管理的需求也在增加。這正是我們碳化矽解決方案的用武之地。

    碳化矽相比傳統的矽基解決方案具有更高的效率、降低的熱生成以及更高的功率密度,非常適合電力需求較高的 AI 伺服器。

    我們的解決方案在 AI 應用中的採用率不斷增加,我們預計隨著超大規模運營商擴展 AI 基礎設施,這一趨勢將持續下去。

    此外,我們的產品組合包括多種電源解決方案,如智能電源階段和先進的多相控制器,這些產品支持 AI 工作負載的更高功率需求。這使我們在這個增長的市場領域擁有穩固的基礎,我們預計與 AI 相關的收入將在未來幾年對數據中心業務做出顯著貢獻。

    Q4:

    Vivek Arya - 分析師
    這很有幫助。謝謝。作為後續問題,能否提供更多關於 200 毫米碳化矽晶圓進展的詳情?這一產能擴展如何與您的長期增長計劃保持一致?

     

    Hassane El-Khoury - 總裁、首席執行官、董事
    我們向 200 毫米(8吋)碳化矽晶圓的轉型進展順利。我們已經完成了技術驗證,並正在擴大生產以滿足客戶需求。向 200 毫米晶圓的轉型使我們能夠提高產量,同時降低每顆晶粒的成本,這對於支持來自汽車和工業領域的增長需求至關重要。

    在產能擴展方面,我們專注於優化現有設施並進行戰略性投資,以確保能夠滿足未來的需求。這與我們在高毛利市場中推動增長的長期戰略高度一致,尤其是在電動車和工業應用方面。

    操作員
    謝謝。下一個問題來自 Needham 的 Quinn Bolton。請發言。

    Q5:

    Quinn Bolton - 分析師
    感謝您回答我的問題。我想詢問一下貴公司的毛利率展望。考慮到當前的使用率和產品組合,您對於在 2025 年保持毛利率在中段 40% 以上有多大信心?

     

    Thad Trent - 首席財務官、執行副總裁、首席會計官、財務主管
    我們對保持毛利率在中段 40% 以上充滿信心,即使在當前的使用率水平下也是如此。我們專注於成本管理,並持續轉向碳化矽等高毛利產品,這使我們有能力維持強勁的毛利率。

    雖然使用率相對平穩,但我們在產品組合和製造效率方面取得了改善,這支撐了我們的毛利表現。隨著需求回升和使用率上升,我們預計毛利率將進一步提升,特別是在我們擴大 200 毫米碳化矽晶圓的生產時。

    Q6:

    Quinn Bolton - 分析師
    這是個好消息。那麼,在資本密集度方面,您是如何在產能擴展投資與最大化自由現金流的目標之間取得平衡的?

     

    Thad Trent - 首席財務官、執行副總裁、首席會計官、財務主管
    我們正在謹慎地管理資本投資,以確保在產能擴展和自由現金流增長之間保持平衡。進入 2025 年,我們預計資本密集度將占營收的中個位數百分比,這支持了我們推動可持續自由現金流增長的目標。

    我們的重點仍然是對碳化矽等高增長領域進行戰略性投資,同時優化現有的生產製造佈局以最大化效率。這種方法使我們能夠在支持未來增長的同時,保持資本支出的相對穩定,從而達成我們的長期財務目標。

     

    操作員
    謝謝。下一個問題來自高盛的 Toshiya Hari。請發言。

    Q7:操作員

    大家好,感謝各位的耐心等待。歡迎來到安森美半導體 2024 年第三季度財報電話會議。(操作指示)請注意,今天的會議正在錄音。

     

    Hassane El-Khoury - 總裁、首席執行官、董事


    謝謝 Parag,早上好,感謝各位參加此次會議。我們第三季度的業績再次證明了我們在業務上進行的結構性變革,收入、毛利率和每股收益均超出了我們指引的中點。憑藉對執行力和運營卓越性的高度重視,我們在持續市場疲軟的情況下兌現了我們的承諾。

     

    在過去幾個季度中,我們曾談到 L 型復甦,正如預期,需求環境依然低迷,庫存持續消化且最終需求增長緩慢。對於所有市場,我們的展望未變,因為客戶的不確定性依然存在。

    汽車市場仍然疲軟,電動車(EV)銷售放緩;工業市場最早減速,但除公用事業規模的太陽能和航空航天防禦以外,尚未全面復甦。

    在地區方面,中國和日本正在以 SUV 為主的增長恢復中,而北美和歐洲的汽車和工業市場仍然疲軟。

     

    儘管當前市場放緩,我們對於自己的策略充滿信心,我們所處的市場是汽車、工業和數據中心的快速增長部分,這些領域的增長速度將持續超過整體半導體市場。我們致力於通過產品和系統級創新為客戶創造價值。

    我們產品組合的廣度和性能依然是我們的差異化因素,這使我們能夠為客戶的應用優化能源效率,成為智能電源和感測解決方案的單一來源。

     

    在第三季度,我們的碳化矽收入環比增長,主要得益於公用事業規模的太陽能和中國市場的市場份額提升,而在中國以外,雖然項目已投產,但預期下半年銷售將低於預期。

     

    我們將繼續謹慎監測最終需求,以避免在客戶庫存中形成積壓,這將影響 2025 年全年。

     

    預計 2024 年市場不會出現顯著增長,根據第三方報告的預測,我們預計碳化矽收入將比 2023 年增長低至中個位數。

     

    在技術開發方面,我們提前完成了 200 毫米 M3 碳化矽的驗證。我們的 8 英寸晶圓在 350 微米厚度下的良率與 6 英寸晶圓相當。我們正在為內部和外部基板樣品生產中。

    我們在碳化矽策略上依然十分謹慎。我們專注於垂直整合,通過我們的先進封裝解決方案為客戶提供系統優化。

    我們將參與我們有差異化且毛利率與我們為客戶提供的價值相匹配的領域。

     

    在汽車領域,中國正在引領創新步伐,推動向 800 伏架構的轉型,其中碳化矽是實現更快充電、延長續航和提高車輛能源效率的關鍵。我們的 1,200 伏 M3E 碳化矽產品在中國長續航電動車轉型至 800 伏架構的過程中具有競爭力,該架構中一個小型內燃機可以為電池充電。

    我們預計到今年年底,基於我們的設計獲勝情況,我們將占據約 50% 的中國碳化矽市場份額,並持續擴展在頂級 OEM 的滲透率。

     

    在工業領域,我們的碳化矽產品組合處於市場領先地位。在過去四個季度中,我們的工業碳化矽客戶數量同比增長 17%。

     

    除了碳化矽外,我們還在提升電源組合的性能,以應對可再生能源的興起趨勢。

    全球太陽能裝機容量預計將從 2023 年的 433 吉瓦增長至 2024 年的 552 吉瓦,年增長率達 27%。而全球能源儲存系統裝機預計將達到 178 吉瓦,同比增長 69%。

     

    我們在這些市場上持續增長,依靠的是我們高密度 F5 BP IGBT 和混合 IGBT 模組的領先性能和功率密度。我們在本季度宣布的模組已被設計進入五大公用事業規模製造商中的四家。

     

    我們最新一代的 Field Stop 7 模組可提供應用優化的解決方案,提升功率密度和效率,電壓範圍涵蓋 650 至 1,200 伏。

     

    我們的智能感測業務在季度內實現了 11% 的環比增長,主要得益於 ADAS(高級駕駛輔助系統)和工業影像在多種應用中的增長,如機器視覺、機器人和掃描。

     

    我們正在擴展產品組合,以進入新的工業應用,讓客戶可以根據需求選擇和優化功能配置。

    過去一年裡,我們已經推出了四個產品系列中的十款新型影像感測器,並在包括醫療影像、生物識別、自主移動機器人和自動導引車在內的應用中獲得了良好反響。我們的 5 百萬和 8 百萬像素 HyperX LP 影像感測器,尤其適合入門級 4K 監控攝像機,擁有業界領先的低功耗、低光靈敏度和動作喚醒功能。

    在 2025 年,我們計劃推出新一代影像感測器家族,進一步擴展我們的產品供應。

    我們在上一季度收購的 SuiRay 技術也得到了客戶和渠道合作夥伴的積極反饋。這項差異化技術讓我們得以擴展工業應用,涵蓋農業、醫療影像、檢測以及航空航天和防禦領域的應用。

     

    在數據中心領域,我們擁有巨大的增長機會。預計企業雲和 AI 伺服器的電源傳輸市場將從 2024 年的 22 億美元增長至 2028 年的 44 億美元,隨著機架的電力需求從 40 千瓦上升至 120 千瓦,我們的每個機架可尋址內容將持續增長。

     

    即使在市場下行期間,我們仍持續在這一領域進行投資,提供一套完整的矽基和碳化矽產品組合,以滿足 AI 數據中心的全方位電力需求。

    我們已推出多相控制器,這些控制器與我們業界領先的智能電源階段(Smart Power Stages)相結合,提供全套的 VCore 解決方案,以支持 NVIDIA 和 ARM 為基礎的伺服器。

    我們在 T10 功率溝槽 MOS、FSiFuse、點負載和 VCore 產品上持續取得進展,並在北美的四大超大規模運營商中,已獲得三家運營商的設計中標,預計將在 2025 年帶來營收增長。

    我們也在擴展我們的類比混合信號產品組合,期待在下個月的 Electronica 展會上分享更多新產品的詳情。

    現在,讓我們請 Thad 為各位詳細介紹我們的業績。

     

    Thad Trent - 首席財務官、執行副總裁、首席會計官、財務主管
     

    謝謝 Hassane。在面對持續的市場挑戰時,我們的團隊專注於執行和運營卓越,再次實現了一個季度的營收、毛利率和每股收益超出我們指引中點。

    第三季度的自由現金流環比增長 41%,我們提前完成了資本支出(CapEx)目標,擴展產能的工作也已基本完成。

    我們業績的穩定性體現了我們在商業模式上建立的彈性。我們持續專注於高增長的巨大趨勢,優化生產製造佈局,同時在我們能為客戶創造價值的市場領域進行投資。

    第三季度業績回顧
    第三季度,我們報告的收入為 22.2 億美元,高於我們指引的中點。

     

    汽車收入為 11 億美元,環比下降 4%,主要受汽車銷售持續疲軟影響,導致生產下滑。

    儘管如此,我們在電動車和 ADAS 應用中的設計中標勢頭依然強勁。

     

    工業收入為 7.8 億美元,環比下降 3%,公用事業規模太陽能和航空航天防禦領域的增長被廣泛的工業終端市場疲軟所抵銷。

     

    而數據中心收入為 3.4 億美元,環比增長 11%,主要受 AI 和超大規模運營商投資增長的推動。

     

    本季度的毛利率為 48.9%,略高於預期,這主要得益於更好的產品組合和運營效率。

    我們在成本控制方面保持了嚴格紀律,使得調整後的營業利潤率達到 32.1%。

    我們的非 GAAP 每股收益為 1.39 美元,高於指引中點,得益於我們的強勁執行和成本管理。

    自由現金流為 4.11 億美元,占營收的 18.5%,而資本支出為 1.91 億美元,占營收的 8.6%。我們仍致力於將資本支出控制在營收的 7% 至 8% 範圍內。

     

    資產負債表情況
    在本季度結束時,我們的現金和現金等價物為 31 億美元。我們保持了健康的流動性,使我們能夠靈活應對市場動態,同時在關鍵增長領域進行投資。

     

    庫存降至 18 億美元,代表 122 天的庫存,符合我們的預期,我們將繼續謹慎地管理庫存水平,以避免過度積壓。

     

    展望第四季度
     

    展望第四季度,我們預計收入將介於 20.3 億至 22.3 億美元之間,反映出汽車和工業市場的持續疲軟。

     

    毛利率預計在 46.5% 至 48.5% 之間,非 GAAP 每股收益則預計在 1.19 美元至 1.39 美元之間。

     

    我們預計資本支出將符合年度目標,並將繼續專注於推動自由現金流生成,同時以紀律性方式管理開支和投資。

    總結來說,我們在面對挑戰性的宏觀環境時,專注於執行和運營效率。我們在關鍵增長市場上處於有利位置,而我們的智能電源和感測解決方案組合在汽車、工業和數據中心市場上持續展現差異化。

    我將把會議交回給 Hassane 作結語。

    Hassane El-Khoury - 總裁、首席執行官、董事(結語)
    謝謝 Thad。總結來說,我們對差異化電源和感測解決方案的戰略重點在當前市場逆風中依然取得了成果。我們致力於通過創新和運營卓越創造價值,使我們的客戶能夠實現其性能和效率目標。

    感謝各位的持續支持,我們期待在接下來的幾個季度中向大家匯報進展。

    現在,我將會議交給操作員進行問答環節。

     

     Q&A 問答環節

    操作員
    謝謝。現在我們將開始 Q&A 問答環節。(操作指示)我們的第一個問題來自德意志銀行的 Ross Seymore。請發言。

    Q1:

    Ross Seymore - 分析師
    您好,感謝您回答我的問題。我想詢問一下您提到的碳化矽業務的增長軌跡,預計 2024 年的增長幅度為低至中個位數。考慮到市場的整體疲軟,您如何看待 2025 年碳化矽的增長前景,特別是在電動車市場的滲透率方面?

     

    Hassane El-Khoury - 總裁、首席執行官、董事
    謝謝 Ross。我們對碳化矽的長期增長軌跡仍充滿信心,主要驅動力是電動車和工業應用的採用率提升。雖然整體市場目前面臨短期疲軟,但隨著 OEM 廠商向 800 伏架構轉型並專注於提升能源效率,我們預期滲透率將顯著提高。進入 2025 年,我們預計需求將更強勁,這將受到已經投入生產的新設計中標的支持。

    在滲透率方面,我們目前在電動車的滲透率約為 6% 至 8%,我們預計這一比例在未來幾年將持續穩步上升。中國依然是我們的關鍵市場,特別是那裡的 OEM 領導著向更高級電氣架構的轉變。我們預計隨著 2025 年下半年的生產加速,碳化矽的增長將加快。

    Q2:

    Ross Seymore - 分析師
    明白了,謝謝。在汽車領域,您如何應對 OEM 和一級供應商層級的持續庫存消化?您預計庫存水平會在 2025 年初正常化嗎?還是會需要更長時間?

     

    Hassane El-Khoury - 總裁、首席執行官、董事
    這是個很好的問題。我們正在密切監控整個供應鏈中的庫存水平,特別是在 OEM 和一級供應商層級。

    我們在庫存消化方面已經取得了一些進展,但這可能會延續至 2025 年上半年。

    我們正積極與客戶合作,以使生產計劃與最終需求保持一致,避免產生過多的庫存。

    需要注意的是,儘管存在一些過剩庫存,我們在新一代電動車平台上的設計中標勢頭依然強勁。因此,儘管短期環境具有挑戰性,但我們對汽車業務的結構性驅動因素保持信心,

    並預計庫存將在 2025 年中期恢復正常。

     

    操作員
    謝謝。下一個問題來自美國銀行的 Vivek Arya。請發言。

    Q3:

    Vivek Arya - 分析師
    感謝您回答我的問題。我想了解 AI 對數據中心業務的影響。您是如何定位自己以捕捉這一領域的增長機會的?而碳化矽在與 AI 相關的數據中心解決方案中扮演了什麼角色

     

    Hassane El-Khoury - 總裁、首席執行官、董事
    AI 確實是我們數據中心業務的一個重要增長驅動力。隨著超大規模運營商和雲服務提供商加大 AI 基礎設施的投資,對更高效的電源轉換和能源管理的需求也在增加。這正是我們碳化矽解決方案的用武之地。

    碳化矽相比傳統的矽基解決方案具有更高的效率、降低的熱生成以及更高的功率密度,非常適合電力需求較高的 AI 伺服器。

    我們的解決方案在 AI 應用中的採用率不斷增加,我們預計隨著超大規模運營商擴展 AI 基礎設施,這一趨勢將持續下去。

    此外,我們的產品組合包括多種電源解決方案,如智能電源階段和先進的多相控制器,這些產品支持 AI 工作負載的更高功率需求。這使我們在這個增長的市場領域擁有穩固的基礎,我們預計與 AI 相關的收入將在未來幾年對數據中心業務做出顯著貢獻。

    Q4:

    Vivek Arya - 分析師
    這很有幫助。謝謝。作為後續問題,能否提供更多關於 200 毫米碳化矽晶圓進展的詳情?這一產能擴展如何與您的長期增長計劃保持一致?

     

    Hassane El-Khoury - 總裁、首席執行官、董事
    我們向 200 毫米(8吋)碳化矽晶圓的轉型進展順利。我們已經完成了技術驗證,並正在擴大生產以滿足客戶需求。向 200 毫米晶圓的轉型使我們能夠提高產量,同時降低每顆晶粒的成本,這對於支持來自汽車和工業領域的增長需求至關重要。

    在產能擴展方面,我們專注於優化現有設施並進行戰略性投資,以確保能夠滿足未來的需求。這與我們在高毛利市場中推動增長的長期戰略高度一致,尤其是在電動車和工業應用方面。

    操作員
    謝謝。下一個問題來自 Needham 的 Quinn Bolton。請發言。

    Q5:

    Quinn Bolton - 分析師
    感謝您回答我的問題。我想詢問一下貴公司的毛利率展望。考慮到當前的使用率和產品組合,您對於在 2025 年保持毛利率在中段 40% 以上有多大信心?

     

    Thad Trent - 首席財務官、執行副總裁、首席會計官、財務主管
    我們對保持毛利率在中段 40% 以上充滿信心,即使在當前的使用率水平下也是如此。我們專注於成本管理,並持續轉向碳化矽等高毛利產品,這使我們有能力維持強勁的毛利率。

    雖然使用率相對平穩,但我們在產品組合和製造效率方面取得了改善,這支撐了我們的毛利表現。隨著需求回升和使用率上升,我們預計毛利率將進一步提升,特別是在我們擴大 200 毫米碳化矽晶圓的生產時。

    Q6:

    Quinn Bolton - 分析師
    這是個好消息。那麼,在資本密集度方面,您是如何在產能擴展投資與最大化自由現金流的目標之間取得平衡的?

     

    Thad Trent - 首席財務官、執行副總裁、首席會計官、財務主管
    我們正在謹慎地管理資本投資,以確保在產能擴展和自由現金流增長之間保持平衡。進入 2025 年,我們預計資本密集度將占營收的中個位數百分比,這支持了我們推動可持續自由現金流增長的目標。

    我們的重點仍然是對碳化矽等高增長領域進行戰略性投資,同時優化現有的生產製造佈局以最大化效率。這種方法使我們能夠在支持未來增長的同時,保持資本支出的相對穩定,從而達成我們的長期財務目標。

     

    操作員
    謝謝。下一個問題來自高盛的 Toshiya Hari。請發言。

    Q7:

    Toshiya Hari- 分析師
    感謝您回答我的問題。我想問一下您在碳化矽的垂直整合方面的努力。您預計到 2025 年底,您將有多少碳化矽供應來自內部?這對您的成本結構和競爭定位有什麼影響?


    Hassane El-Khoury - 總裁、首席執行官、董事
    Toshiya,這是一個很好的問題。垂直整合是我們在碳化矽策略中的關鍵部分,因為它讓我們能夠更好地控制材料的品質、成本和供應。

    預計到 2025 年底,我們將有 70% 至 80% 的碳化矽需求來自內部供應,這主要得益於我們的產能擴展努力,包括 200 毫米晶圓生產的增加。

    這種內部供應對於成本管理至關重要,也有助於確保供應鏈的可靠性,特別是在汽車和工業應用的需求不斷增長的情況下。通過內部生產晶圓,我們能夠實現更好的規模經濟,並提升毛利率,這與我們的長期財務目標高度契合。

    Q8:

    Toshiya Hari - 分析師
    這對我們很有幫助,謝謝。作為後續問題,您能談談碳化矽的定價趨勢如何演變?在市場競爭加劇的情況下,您是否看到平均售價(ASP)受到壓力,或預計在 2025 年保持穩定的價格?

     

    Hassane El-Khoury - 總裁、首席執行官、董事
    儘管市場競爭加劇,碳化矽市場的定價仍相對穩定。我們能夠保持價格優勢,這歸功於我們的差異化產品和價值主張,特別是在 800 伏電動車架構等對性能要求高的領域。此外,我們專注於碳化矽供應鏈的垂直整合,這讓我們能夠更好地管理成本,有助於保持競爭力定價而不犧牲毛利率。

    展望 2025 年,我們預計隨著需求的持續增長,定價將保持相對穩定。雖然我們對潛在的競爭壓力保持警惕,但我們相信,產品組合的實力和系統級創新將幫助我們在長期內維持平均售價。

     

    操作員
    謝謝。下一個問題來自巴克萊的 Blayne Curtis。請發言。

    Q9:

    Blayne Curtis - 分析師
    感謝您回答我的問題。您之前提到中國和歐洲正向 800 伏電動車架構轉型。您能否提供更多關於這一領域競爭定位的細節?這一轉型對您碳化矽業務的影響有多大?

     

    Hassane El-Khoury - 總裁、首席執行官、董事
    向 800 伏電動車架構的轉型是我們碳化矽業務的一個重要增長驅動因素,因為這代表著汽車行業在能源效率、充電速度和續航能力方面的一個重大變革。我們的 1,200 伏 M3E 碳化矽產品非常適合這些應用,目前在中國的市場推廣成效顯著,當地的許多 OEM 已經在採用這些新一代平台。

    我們在這個領域的競爭力主要來自於我們全面的產品組合,包括針對電源轉換、能源管理和充電基礎設施的碳化矽解決方案。隨著歐洲和中國的 OEM 不斷擴大 800 伏電動車的生產,我們預計碳化矽解決方案的採用將不斷增加,這將在未來幾年推動該領域的業務增長。

    Q10:

    Blayne Curtis - 分析師
    明白了。作為後續問題,您能否更新一下 200 毫米晶圓生產的狀態?您在推進這項技術的過程中遇到過哪些挑戰?

     

    Hassane El-Khoury - 總裁、首席執行官、董事
    我們的 200 毫米碳化矽晶圓生產進展良好。我們已完成了工藝驗證,且良率達到了預期。我們目前正處於生產爬升的早期階段,預計到 2025 年中期能夠實現全面產能。

    正如所有新技術一樣,在從 150 毫米晶圓向 200 毫米晶圓轉型的過程中,確實存在一些挑戰,但我們的團隊在管理這一過渡方面做得非常出色。我們對於能夠成功地實現生產爬升並提供增長的產能充滿信心,以滿足不斷增長的客戶需求。

    操作員
     

    謝謝。下一個問題來自 Susquehanna 的 Christopher Rolland。請發言。

    Q11:

    Christopher Rolland - 分析師
    您好,謝謝您回答我的問題。我想詢問您在類比和混合信號產品上的投資情況。您是如何在碳化矽和這些其他增長領域之間平衡研發支出的?類比和混合信號產品在您的長期增長戰略中扮演什麼角色?

     

    Hassane El-Khoury - 總裁、首席執行官、董事
    Christopher,這是個好問題。雖然碳化矽仍是我們的主要關注點,但我們也在類比和混合信號產品上進行大量投資,這些產品對於支持我們的整體增長戰略至關重要。

    這些產品在我們的電源管理解決方案中發揮了關鍵作用,能夠為客戶提供端到端的系統解決方案。

    我們正在平衡研發支出,以確保在碳化矽和類比/混合信號產品領域推動創新。

    類比/混合信號產品在工業自動化、數據中心和可再生能源等應用中尤為重要,這些領域對智能電源管理的需求不斷增長。

    通過在兩個領域的投資,我們能夠在多個市場中捕捉增長機會並提升競爭力。

    Q12:

    Christopher Rolland - 分析師
    感謝您的解答。作為後續問題,考慮到當前的供應鏈挑戰,您是如何管理交貨期和交貨計劃的?您是否看到了一些改善?

     

    Hassane El-Khoury - 總裁、首席執行官、董事
    我們確實看到了一些交貨期的改善,但供應鏈環境仍具有挑戰性。我們採取了積極措施,比如建立戰略性庫存和在關鍵領域增加產能,以確保我們能夠滿足客戶需求。

    此外,我們專注於碳化矽供應鏈的垂直整合,這有助於提高交貨速度並減少變異性。我們正密切監控情況,並與供應商合作以解決任何潛在的中斷問題,但總體來說,我們對於能夠有效管理交貨期充滿信心。

     

    操作員
    謝謝。下一個問題來自 Raymond James 的 Chris Caso。請發言。

    Q13:

    Chris Caso - 分析師
    您好,謝謝您回答我的問題。我想問一下貴公司在新產品開發方面的戰略,特別是在面向汽車和工業應用的領域。您在產品開發中優先考慮的主要因素是什麼?這些新產品如何支持您的長期增長目標?

     

    Hassane El-Khoury - 總裁、首席執行官、董事
    謝謝您的提問,Chris。我們在新產品開發中的首要戰略是聚焦在高成長的應用領域,特別是在汽車、工業和數據中心市場。

    對於汽車應用,我們特別專注於支持 800 伏電動車架構的產品開發,因為這對提升能源效率和縮短充電時間至關重要。

    另一方面,在工業領域,我們的重點是開發能夠提高能源效率和系統性能的解決方案,例如可再生能源應用和自動化系統。

    我們在產品開發中優先考慮的主要因素包括性能、可靠性和能源效率,這三個因素對於我們的客戶來說都是關鍵需求。此外,我們還努力通過垂直整合來優化產品的成本結構,確保我們能夠在價格上具有競爭力,同時保持高毛利率。

    這些新產品將支持我們的長期增長目標,因為它們能夠解決市場中最緊迫的需求,並幫助我們在這些快速增長的應用領域中建立穩固的競爭地位。

    Q14:

    Chris Caso - 分析師
    感謝您的詳細解答。作為後續問題,您對於汽車市場中長期的需求增長有什麼看法?特別是考慮到目前的市場疲軟,您是否認為需求會在 2025 年加速反彈?

     

    Hassane El-Khoury - 總裁、首席執行官、董事
    Chris,這是個很好的問題。雖然當前汽車市場的需求仍在消化庫存,但我們認為長期的需求增長基礎依然強勁。隨著全球範圍內的電動車採用率不斷提高,以及 800 伏架構和自動駕駛技術的推進,

    我們預計汽車市場的需求將在 2025 年加速反彈。

    目前的市場疲軟主要是因為供應鏈問題和庫存調整,但這些挑戰是短期的。隨著庫存逐漸正常化,我們相信需求將在未來幾個季度逐步回升。基於我們在新一代電動車平台上的強勁設計中標勢頭,我們對長期的需求增長持樂觀態度,尤其是 2025 年下半年以後的增長前景。

     

    操作員
    謝謝。下一個問題來自摩根士丹利的 Joseph Moore。請發言。

    Q15:

    Joseph Moore - 分析師
    您好,感謝您回答我的問題。我想了解更多關於您在電源管理解決方案中的競爭優勢。您認為貴公司在市場中的主要競爭優勢是什麼?而這些優勢將如何幫助您在 AI 和數據中心等快速增長的領域中擴展市場份額?

     

    Hassane El-Khoury - 總裁、首席執行官、董事
    謝謝您的問題,Joseph。安森美在電源管理解決方案中的主要競爭優勢來自我們的技術領先性、全面的產品組合以及垂直整合能力。這些優勢使我們能夠在提高能源效率、降低系統熱負載和增加功率密度方面為客戶提供獨特的價值主張。

     

    在 AI 和數據中心等快速增長的領域,電力需求越來越高,這對電源管理解決方案提出了更高的要求。

    憑藉我們的碳化矽技術和先進的多相控制器、智能電源階段等解決方案,我們可以提供滿足 AI 伺服器和高性能計算平台所需的高效電源轉換。垂直整合還讓我們能夠更好地控制供應鏈和生產成本,從而在競爭中保持優勢。

    我們認為,這些競爭優勢將幫助我們在 AI 和數據中心市場中進一步擴展市場份額,並在未來幾年推動這一領域的強勁增長。

    Q16:

    Joseph Moore - 分析師
    這很有幫助,謝謝。作為後續問題,您是否看到 AI 和高性能計算的電力需求會對您的供應鏈帶來額外壓力?您如何確保能夠滿足這些需求?

     

    Hassane El-Khoury - 總裁、首席執行官、董事
    AI 和高性能計算的確帶來了巨大的電力需求,我們在供應鏈上也感受到了相應的壓力。但我們已經採取了多種措施來應對這種增長,包括建立戰略性庫存、增加產能以及與主要供應商緊密合作,以確保關鍵材料和元件的供應。

    此外,我們的垂直整合策略讓我們能夠更靈活地調整生產計劃,這有助於提高交貨的可預測性和速度。我們還正在進一步擴大 200 毫米晶圓的生產能力,以應對未來的增長需求。

    總的來說,我們對於能夠滿足 AI 和高性能計算的電力需求感到有信心,並相信我們的供應鏈能夠支撐未來的業務增長。

     

    操作員
    謝謝。下一個問題來自瑞士信貸的 John Pitzer。請發言。

    Q17:

    John Pitzer - 分析師
    您好,謝謝您回答我的問題。我想問一下您對於公用事業規模的可再生能源市場的看法隨著全球對可再生能源投資的增加,您預計這個市場將對您公司的長期增長有多大貢獻

     

    Hassane El-Khoury - 總裁、首席執行官、董事
    John,公用事業規模的可再生能源市場確實是一個長期增長的重要驅動因素。我們在這個市場中的領先地位得益於我們的高效率電源轉換解決方案,特別是碳化矽技術,這對於提高太陽能發電和能源儲存系統的功率密度和效率至關重要。

    全球對可再生能源的投資正在加速增長,這對我們的業務是非常積極的。我們看到在公用事業規模太陽能、風能和能源儲存等應用中對高性能電源管理解決方案的需求不斷增長。預計這一市場將在未來幾年對我們的營收做出顯著貢獻,特別是在 2025 年及以後。

    我們正在積極擴展我們的產品組合,以滿足這些應用的需求。我們也在加大對技術開發和產能擴展的投資,以確保能夠在這個快速增長的市場中抓住機會。

    Q18:

    John Pitzer - 分析師
    非常感謝您的回答。作為後續問題,您認為在可再生能源市場中實現盈利增長的主要挑戰是什麼?您是如何應對這些挑戰的?

     

    Hassane El-Khoury - 總裁、首席執行官、董事
    可再生能源市場的主要挑戰之一是激烈的市場競爭,這可能會對價格和毛利率施加壓力。此外,市場需求的波動性以及政策的不確定性也是潛在的挑戰

    為了應對這些挑戰,我們專注於開發具有差異化的高效產品,這些產品能夠在性能和功率密度上具有優勢,從而在價格競爭中保持韌性。我們還通過垂直整合和規模經濟來優化生產成本,這有助於保持盈利能力。

    此外,我們正在加強與主要客戶的合作,以更好地預測需求變化,並確保在新技術和新應用領域中的快速採用。總的來說,我們對於在可再生能源市場中實現可持續的盈利增長充


    我們相信,通過專注於高效率的差異化產品、持續的成本優化和戰略性的客戶合作,我們能夠在公用事業規模的可再生能源市場中實現穩定的盈利增長,並在這個快速變化的市場中保持競爭優勢。

     

    操作員
    謝謝。下一個問題來自花旗集團的 Atif Malik。請發言。

    Q19:

    Atif Malik - 分析師
    您好,感謝您回答我的問題。我想詢問您在 AI 和數據中心領域的長期產品開發計劃。您如何看待 AI 市場對貴公司未來幾年的增長貢獻?以及您是否會繼續增加在這一領域的資本和技術投資?

     

    Hassane El-Khoury - 總裁、首席執行官、董事
    AI 和數據中心領域是我們長期增長策略的核心組成部分。我們看到這一領域對於高效率電源管理解決方案的需求不斷增長,這正是我們的碳化矽和先進多相控制器產品發揮作用的地方。

    我們將繼續增加對 AI 相關技術和產品的資本和研發投入,以進一步擴展我們的產品組合,並滿足超大規模運營商和高性能計算的需求。我們正在開發針對 AI 工作負載的全面解決方案,包括智能電源階段、點負載調節器和高效能 VCore 電源管理,這些產品能夠支持 AI 基礎設施的增長。

    展望未來幾年,我們預計 AI 和數據中心市場的增長將為我們的整體業務帶來顯著貢獻。我們已經看到了一些主要設計中標和合作夥伴的積極反饋,這也進一步證明了我們在這個領域的競爭力和市場需求的潛力。

    Q20:

    Atif Malik - 分析師
    非常感謝。作為後續問題,您如何看待未來幾年中 AI 和數據中心需求的增長趨勢?特別是在高能效解決方案方面,是否會推動更高的產品需求?

     

    Hassane El-Khoury - 總裁、首席執行官、董事
    我們預計 AI 和數據中心需求將在未來幾年持續增長,特別是隨著 AI 工作負載和高性能計算需求的增長,對高能效解決方案的需求將進一步上升。

    由於 AI 伺服器和數據中心的功耗不斷提高,這也加大了對我們碳化矽技術的需求,因為碳化矽在高效能和高功率密度的應用中具有優勢。

    此外,AI 基礎設施的擴展和超大規模運營商的投資加速,也將驅動對高效電源管理解決方案的需求。我們相信,通過持續創新和產品開發,我們可以在這個領域獲得更多的市場份額並實現持續增長。

     

    操作員
    謝謝。下一個問題來自富國銀行的 Aaron Rakers。請發言。

    Q21:

    Aaron Rakers - 分析師
    您好,感謝您回答我的問題。我想問一下,您在汽車和工業領域的中長期增長預期是什麼?特別是在新興的 800 伏架構和自動駕駛技術方面,這些技術會對貴公司的產品需求產生什麼樣的影響?

     

    Hassane El-Khoury - 總裁、首席執行官、董事
    謝謝您的提問,Aaron。

    汽車和工業領域的中長期增長主要受到 800 伏架構和自動駕駛技術的推動,這些技術的採用對於提升能源效率和實現自動化至關重要。我們認為,這些新技術的快速推進將顯著提升我們碳化矽產品的需求,因為它們在高效能和高功率密度的應用中具有不可替代的優勢。

    在 800 伏架構的電動車應用中,我們的 1,200 伏 M3E 碳化矽產品具有領先地位,這將幫助我們在汽車市場中擴大市佔率。

    同樣,在自動駕駛和先進駕駛輔助系統(ADAS)方面,我們的智能感測解決方案也將發揮重要作用。

    在工業領域,我們的高效電源解決方案在自動化、可再生能源和能源儲存系統中的需求也在增長。總的來說,我們對這些新技術的增長潛力充滿信心,並相信它們將在未來幾年為我們帶來可持續的增長機會。

    Q22:

    Aaron Rakers - 分析師
    非常感謝您的回應。最後一個問題,您如何確保在這些新興技術市場中的競爭力?尤其是在研發投入和產品創新方面,您的策略是什麼?

     

    Hassane El-Khoury - 總裁、首席執行官、董事
    Aaron,我們的競爭力主要來自於我們持續的研發投入和強大的產品創新能力。我們在高效能電源管理和智能感測領域的研發佔總收入的比例較高,這使我們能夠快速響應市場需求並開發差異化的產品。

    我們還與主要的 OEM 和 Tier 1 客戶緊密合作,確保我們的產品設計符合新興技術的需求。我們致力於成為這些快速增長市場中的技術領導者,並且將持續優化我們的研發資源,以確保在汽車、工業和 AI 市場中的競爭優勢。

    總而言之,我們將繼續專注於高增長的技術領域,並通過持續的產品創新和戰略性合作來實現可持續的增長。

    家。

    Q23:

    Chris Caso - 分析師
    謝謝您。我想問一下有關貴公司汽車業務的問題。您提到 800 伏電動車架構的轉型帶來的增長潛力,特別是在中國和歐洲。您能否進一步說明預計 2025 年整體汽車業務的演變,特別是碳化矽的採用情況?

     

    Hassane El-Khoury - 總裁、首席執行官、董事
    當然,Chris。我們預計汽車部門將成為 2025 年的主要增長推動力之一,主要受到電動車(EV)中 800 伏架構採用的推動。目前,我們在設計中標方面勢頭強勁,特別是在中國,我們在這一轉型中處於有利位置。

    碳化矽在汽車中的採用正在加速,我們預計這一趨勢將持續下去,因為汽車製造商將重點放在提升電動車的效率、續航能力和充電速度上。這將推動每輛車中碳化矽的使用量增加,因為碳化矽元件在多種動力總成和充電應用中得到越來越廣泛的應用。

    總體而言,我們預計 2025 年汽車收入將顯示出穩健的增長,碳化矽將在其中發揮關鍵作用。隨著我們持續擴大碳化矽產能並加深與客戶的合作,我們相信我們在這一市場中的競爭力將得到進一步加強。

    Q24:

    Chris Caso - 分析師
    這很有幫助,謝謝。作為後續問題,您能否介紹一下汽車業務的地區組合?您在哪些地區看到更強的增長?明年預計這一格局會如何變化?

     

    Hassane El-Khoury - 總裁、首席執行官、董事
    目前,中國在 800 伏電動車架構的採用上處於領先地位,也是我們汽車收入的重要組成部分。

    我們在歐洲也看到不斷增長的需求,那裡的市場轉向更快充電和更高效率的趨勢正在加強。

    北美則略顯滯後,但隨著更多汽車製造商推出 800 伏平台,我們預計該地區將逐漸趕上。

    我們預計地區組合在短期內仍將偏向中國和歐洲,因為這些地區碳化矽的採用速度更快。然而,我們也在為北美的增長做好準備,特別是隨著更多汽車製造商擴展電動車產品並努力提升能源效率。

     

    操作員
    謝謝。下一個問題來自德意志銀行的 Ross Seymore。請發言。

    Q25:

    Ross Seymore - 分析師
    謝謝。我想關注一下貴公司的毛利率展望,特別是碳化矽的相關情況。隨著碳化矽在收入組合中的占比越來越大,我們應該如何看待對整體毛利率的影響?在碳化矽的毛利擴展上,有哪些具體因素需要考慮?

     

    Thad Trent - 首席財務官、執行副總裁、首席會計官、財務主管
    Ross,隨著碳化矽在我們產品組合中的比重增加,它將對毛利率產生積極影響。

    由於碳化矽產品的性能優勢及其為客戶帶來的價值,其平均售價(ASP)通常較高,毛利也優於傳統矽基產品。

    不過,有幾個因素需要考慮。雖然碳化矽對毛利的長期影響是正面的,但在生產爬升階段仍會面臨短期阻力。隨著我們持續擴大內部產能,尤其是在 200 毫米晶圓的初期爬升階段,利用率較低將對毛利構成壓力。

    一旦我們達到更高的利用率並完成從 6 吋晶圓向 8 吋晶圓的過渡,我們預計良率和成本效率將提升,這將推動毛利率的顯著增長。這一過渡對於我們的策略至關重要,因為它將使我們能夠更好地支持需求,同時降低生產成本。

    總的來說,我們有信心隨著汽車和工業部門的碳化矽採用速度加快,碳化矽對毛利的貢獻將持續增長。通過垂直整合和產能擴展實現的效率提升,也將支持這一積極的毛利增長趨勢。

    Q26:

     

    Christopher Rolland - 分析師
    感謝您回答我的問題。我想關注汽車部門,特別是電動車(EV)需求的動態。您早些時候提到需求展望仍存在不確定性,但您能否提供更多關於當前 EV 市場趨勢的具體說明,尤其是在中國、歐洲和北美的情況?

     

    Hassane El-Khoury - 總裁、首席執行官、董事
    當然。電動車市場的需求在地區上存在差異,不同因素的影響包括政府激勵措施、能源成本和更廣泛的宏觀經濟環境。

    在中國,相較於其他地區,需求環境相對較強。中國市場在 800 伏架構的採用方面反應迅速,我們在該領域有著穩定的設計中標管道,特別是在高端車型上。儘管短期內需求存在一些波動,但中國的電動車長期增長軌跡依然穩健。

    在歐洲,市場則呈現出一些混合情況。高壓碳化矽解決方案的採用勢頭良好,尤其是在歐洲汽車製造商努力推進更快充電和更高效率的情況下。然而,由於經濟因素和能源價格的影響,整體需求仍略有疲軟,這在一定程度上影響了消費者信心。

    至於北美,整體市場正在逐漸復甦,但 800 伏系統的採用速度相對於中國要慢一些。然而,我們在多個平台上已獲得設計中標,隨著新電動車型的推出,我們預計會有漸進性的增長。

    總的來說,基於我們與 OEM 和 Tier 1 供應商的強大合作關係,以及全面的碳化矽產品組合,我們對電動車市場中的定位充滿信心。雖然我們承認短期需求的動態可能不穩定,但隨著更多 OEM 全球範圍內逐步過渡到更高壓的架構,長期趨勢依然積極。

     

    Q27:

    Toshiya Hari - 分析師
    感謝您回答我的問題。我想跟進一下您對第四季度的指引。您提到利用率將持平或略有下降。這將如何影響您的毛利率?您是否預計會有額外的低利用率費用?

     

    Thad Trent - 首席財務官、執行副總裁、首席會計官、財務主管
    好問題,Toshiya。對於第四季度,我們預計利用率將大致與第三季度持平,具體取決於需求環境的變化。隨著我們管理生產水平,我們的目標是將毛利率保持在 44% 至 46% 的指引範圍內,儘管存在利用率的阻力。

    我們預計本季度會有一些低利用率費用,主要與碳化矽產能爬升相關。不過,我們正在積極管理生產成本,並優化製造佈局,以減輕低利用率的影響。此外,我們還在通過垂直整合來改善成本結構,即便在短期挑戰下,這也將有助於支撐毛利率。

    展望未來,隨著需求穩定下來和利用率提高,我們預計毛利率將進一步擴展,主要受益於碳化矽產品比例的提高以及製造效率的改善。

    Q28:

    Toshiya Hari - 分析師
    謝謝。作為最後一個問題,您剛才提到最新一代影像感測器獲得了客戶的積極反饋。您能否提供更多有關智能感測業務的採用趨勢和潛在增長驅動因素的詳情?

     

    Hassane El-Khoury - 總裁、首席執行官、董事
    我們的智能感測業務持續穩健增長,在汽車、工業和其他新興市場中得到了廣泛採用。以下是一些關鍵趨勢和增長驅動因素:

     

    汽車 ADAS:高級駕駛輔助系統(ADAS)仍是我們影像感測器的一個主要增長驅動因素,特別是隨著汽車製造商在電動車和傳統車輛中增強安全功能的努力。我們的高分辨率、低功耗影像感測器非常適合應用於全景視圖和駕駛員監控系統中。

     

    工業影像:我們在工業影像領域的業務不斷擴展,特別是在機器視覺、機器人和工器人以及工廠自動化等領域。這些應用對高性能、低延遲和精確感測能力有很高的要求,我們的產品能夠有效滿足這些需求。

    新產品推出:在過去一年裡,我們推出了 10 款新型影像感測器,涵蓋了四個產品系列。我們在醫療影像、生物識別、自主機器人等領域獲得了積極的客戶反饋和早期設計中標,這些產品預計將在 2025 年及以後帶來增長。
    我們將繼續擴展感測產品組合,抓住汽車和工業市場中的新興機會,同時利用我們的研發能力引入更多差異化產品,以滿足不斷變化的客戶需求。

    操作員
    謝謝。這結束了我們的問答環節。現在,我將會議交還給 Hassane El-Khoury 作結束發言。

    Hassane El-Khoury - 總裁、首席執行官、董事
    謝謝大家今天的參與。我們非常感謝大家對安森美的持續支持和關注。儘管面臨當前的挑戰,我們仍專注於執行策略、提升運營效率,並為客戶和利益相關者創造價值。謝謝大家,祝各位有個愉快的一天。

    操作員
    此次電話會議到此結束。感謝您的參與,您現在可以掛斷了。
     

    3
  • 2024/10/25 台股,美股持續逢高出貨中

    10月27日

     

     

    上週一集買榜籌碼出現翻多訊號後開始進場少數短線多單,但僅是一日行情,到週五已經大多數出場,整體結果是小虧作收,目前僅剩台積電及指數部位。

     

    週四、週五集買榜籌碼已經連續兩天出現翻空訊號,尤其是週五加權指數是上漲0.67%,但籌碼是翻空的。

     

    美股在上週五也是呈現開高走低,尤其是納指開盤沒多久創下歷史新高後就開始回吐留一根長上引線。


    標普則是收跌

    整體觀察不管台股、美股在短期皆看到高檔出貨跡象,特別是台股我們可以利用籌碼進行判斷。

     

    這些跡象都讓我們需要特別注意美國大選後是否會出現明顯修正,抑或是如果本週科技巨頭有財報暴雷話,更有可能提早引發賣壓,財報好,也是拉高出貨。
     

    像特斯拉大漲,其他普遍被出貨。
    台積電大漲,其他普遍被出貨。
    ASML暴雷,市場大跌。

     

    整體來看目前在這個位階進場,風報比極低,建議大家少做多看。

     

    本週不管是台灣還美國都有非常多公司發布財報,我也會持續更新更多公司的法說內容。

    並針對產業展望,歸納出在指數修正後,App用戶注意哪些產業或公司。

     

    【免責聲明】
    任何投資都有一定的風險,Allan 所有的文字、數據、資料全都僅供參考
    未經付費以及本人同意,禁止擷取部分引用、改寫,以及整篇文章轉貼分享,違者必究!

    7
    2
    • Allan玩籌碼投資筆記
      Allan玩籌碼投資筆記
      2024年10月29日 13:19
      目前沒在計畫內,先把我平常工作內容分享給大家參考
      1
    • Emma
      Emma
      2024年10月28日 16:37
      冷大怎麼沒有開付費方案呢?
      1
  • (中文逐字稿)特斯拉 2024年第三季度財報說明會

    10月24日

    重點整理:

     

    公司報告環節:

    ravis Axelrod - 投資人關係主管

    下午好,大家好,歡迎參加特斯拉2024年第三季度問答網路直播。我是Travis Axelrod,投資人關係主管,今天我和Elon Musk、Vaibhav Taneja以及其他幾位高管一起參加這次會議。

    我們的第三季度財報已於中部時間下午3點在網路直播相同的鏈接中發佈。

    在本次會議中,我們將討論公司的業務展望並發表前瞻性聲明。這些評論是基於我們今天的預測和期望。實際事件或結果可能會因多種風險和不確定因素而有實質性不同,包括在我們最新提交給美國證券交易委員會的文件中提到的風險和不確定因素。(操作說明)在進入問答環節之前,Elon將發表開場致詞。

     

    埃隆·馬斯克 - 特斯拉執行長

    謝謝大家。總結來說,如某些人所說,汽車行業在第三季度面臨年同比訂單量的下降。然而,特斯拉在同一時間卻創下了交付量的新紀錄。事實上,據我所知,全球的電動車公司中,沒有任何一間是盈利的。而且,我並不認為任何一家現有汽車公司的電動車部門是盈利的。

    特斯拉在非常艱難的汽車環境中仍然實現了盈利,這是值得注意的,而這個季度對我們來說也是創紀錄的第三季度。就在昨天,我們生產了第七百萬輛車,向特斯拉團隊表示祝賀,這是一個驚人的成就,要製造700萬輛汽車需要付出極大的努力。另外,我們的能源儲存業務如野火般增長,Megapack和Powerwall的需求都很強勁。

     

    正如你們所知,在10月10日,我們展示了對未來自動駕駛的願景,這個願景非常具有吸引力。特斯拉團隊在這方面做得非常出色,實際上是給人們提供了一個體驗未來的機會,其中有類人機器人在人群中行走,不僅僅是播放預製的影片或是進行展示。此外,當天晚上共有50輛自動駕駛車輛,包括20輛Cybercabs和30輛Model Ys,完全自動運行了一整晚,安全地運送了數千人,整個晚上都沒有任何意外發生。

    值得強調的是,Cybercab沒有方向盤、剎車或加速踏板,也就是說,無論任何人都無法手動干預車輛的運行,而整個晚上運行得非常順利。

     

    關於車輛業務,我們仍然預計在2025年上半年推出我們的平價車型。

    這也許是人們應該考慮明年汽車銷售增長的依據。雖然這樣的預測帶有一定風險,但我還是想提供一個粗略的估計,我認為明年汽車銷量增長可能在20%至30%之間。

    當然,這是基於沒有重大外部事件的情況,比如若爆發大規模戰爭或利率急劇上升等不可抗力事件,我們則無法克服這些困難。但考慮到我們即將推出的低成本車型和自動駕駛技術,我認為20%至30%的增長是我最好的估計。

     

    至於Cybercab,我們預計在2026年達到量產規模。

    我對此非常有信心

    我們將在多家工廠實現Cybercab的量產,目標是每年生產至少200萬輛,最終可能達到400萬輛。

    這些只是我的最佳估計,如果你問我最好的估計,我會說這就是最好的估計。4680電池的生產線團隊也在這方面做得非常出色,4680型電池迅速接近成為最具競爭力的電池。如果考慮到完整的交付成本,包括美國的激勵和關稅,4680型電池可能會成為每千瓦時成本最低的選擇。我們尚未完全達到這一目標,但已非常接近,這讓人非常興奮。我們還有許多想法,可以進一步降低成本。

    如果我們執行得當,特斯拉內部生產的電池將成為北美最具競爭力的電池,這是對團隊所付出努力的證明。值得一提的是,我們仍然會從競爭對手那裡購買大量電池,我們並不打算只靠內部生產來滿足需求。

    隨著我們大幅增加車輛和固定儲能的產量,我們需要大量電池,而且大部分仍會來自供應商。不過,特斯拉內部生產的電池在美國將會是最具競爭力的。

     

    關於自動駕駛技術,車主們可以在每周的更新中看到顯著的改進,包括干預間的行駛里程也有顯著提升。在新的12.5版本中,我們將城市和高速公路駕駛代碼整合成一個單一的代碼堆疊,這對高速公路駕駛是一個很大的改進。它完全依賴於神經網絡,我們也希望能保持一些幽默感。

    12.5版本之後,FSD的13版本即將推出,我們預計干預間的行駛里程將會提高五到六倍。我們預計到明年第二季度,特斯拉FSD的安全性將超越人類駕駛,並在此後持續快速改進。

    絕大多數人類並不知道特斯拉可以自動駕駛,尤其是像Model 3或Model Y這樣的車型,它們看起來就像普通的車輛,所以人們不會期望一輛普通車具有自我駕駛的智能。然而,它們確實具備這樣的功能。

    我們希望能讓更多的人體驗到這一點,因此我們將在每次軟件有重大改進時,推出新的30天試用期,以鼓勵人們再次嘗試。

    我們已經看到FSD的採用率顯著提高,特別是在10月10日的活動之後。

    不需要等待機器人計程車或Cybercab,我們預計明年我們現有的車型將實現完全自動駕駛。

    阿肖克·艾盧斯瓦米 - 副總裁,AI軟件

    埃隆已經提到,從年初開始,我們在12.5版本的改進上已經實現了100倍的提升,而在13版本的發布後,預計會從年初的基礎上提升到1000倍。

    這些改進來自於技術的進步,包括端到端的整合、更高的幀率,以及硬件的增強。我們希望在明年第二季度前跨過平均干預里程的門檻。

    埃隆·馬斯克 - 特斯拉執行長、董事、Technoking

    這不是任何形式的保守預測,而是我們的內部預測,即明年第二季度FSD將比人類駕駛更安全,隨後會繼續迅速提升。

    由於Cybertruck和Cybercab的外觀較為獨特,這會引發人們對其自動駕駛能力的預期。但Model 3和Model Y看起來相對普通,人們不會期望這樣的車輛能夠自動駕駛,但事實上它們可以。

    我們希望讓更多人了解到這一點,因此我們將在每次軟件有重大改進時推出30天的試用,以鼓勵人們再次嘗試。目前的採用率也在不斷提高。

    阿肖克·艾盧斯瓦米 - 副總裁,AI軟件

    我們還計劃讓車輛能夠在私人停車場內駛向用戶,目前這項功能有速度限制,但我們會迅速提高速度。我們實際上已有數百萬次的使用案例。

    埃隆·馬斯克 - 特斯拉執行長、董事、Technoking

    是的,事實上,我們已經在灣區的特斯拉員工中提供了叫車服務功能。透過開發者版本的應用程式,用戶可以在灣區的任何地方叫車。我們目前仍配有安全駕駛員,但這並不是必要的。我們正在開發這項功能。

    大衛·劉 - 副總裁,軟件工程

    我們在第一季度的股東報告中展示了一些這項功能的截圖,這是真實的。我們已經測試了大部分功能,並針對它進行了多年來的思考和開發。

    我們構建這些功能的原本目的是為了將來的應用,但現在已經讓客戶使用這些功能。這包括與車輛共享個人設定資料,同步至所有車輛,無論是你擁有的另一輛車,還是你借用或租賃的車輛,所有的座椅、後視鏡位置、媒體、導航等都會保持一致,這就是我們機器人計程車的預期功能。

    但是,我們目前已經將這些功能提供給客戶,因為我們在開發時就打算將其投入使用。我們也已經實施了端到端的網路安全措施,以支持這些功能,包括從手機將導航目的地發送到車輛。這項功能已經與我們的叫車應用程式一起推出,但事實上,我們已經多年來向客戶提供這項功能。

    在移動應用程式上查看路線進度也是叫車應用所需的功能,但我們已在此之前將其發布。所以,我們並不是剛剛開始思考這些東西,而是在構建我們叫車網路的早期階段時就已經在考慮這些功能。我們對將這些功能推向市場感到興奮。

    埃隆·馬斯克 - 特斯拉執行長、董事、Technoking

    是的,我們預計明年將在加州和德州向公眾推出叫車服務。

    不過,加州的法規審批過程較長,我們認為明年應該會獲得批准,但這取決於法規的進展。

    德州的審批速度快得多,所以我們肯定會在德州提供服務,並且很可能會在加州推出,前提是法規審批順利進行。也許明年還會在其他州推出,但至少加州和德州是可以預期的。

    這將是一個非常令人興奮的變革,屆時特斯拉將不僅僅是一家汽車和電池製造公司。我們還發布了第三季度的車輛安全報告,顯示在Autopilot模式下,每行駛(無法聽清)次事故,這相對於美國的平均事故頻率(約每70萬英里一次)具有10倍的安全性提升。我們也在擴展我們的AI訓練能力,以滿足FSD和Optimus的需求。

    目前我們並沒有受到計算能力的限制。FSD的主要瓶頸其實在於它已經變得非常好,因此我們需要花時間來找到錯誤。當它需要行駛一萬英里才能找到一個錯誤時,就需要花時間來確定軟件A是否優於軟件B。這確實是個“高級問題”。

    顯然,擁有一個龐大的車隊對此大有幫助。

     

    此外,針對Optimus,我們在10月10日展示了其動作控制的巨大進步。我們的下一代Optimus具備22個自由度,是之前的兩倍,其動作極具人類化,同時具有更強的觸覺感知。我有信心說,我們的類人機器人是目前最先進的。

    此外,我們是唯一真正擁有生產類人機器人所需所有要素的公司。

    其他公司缺乏的是AI大腦和大規模生產的能力。你可能會看到一些令人印象深刻的視頻演示,但缺乏本地化AI和大規模量產能力。

    正如我之前幾次提到的,我認為Optimus最終將成為我們最有價值的產品,有很大的機會成為我們最有價值的產品。

     

    能源業務方面,其表現也非常好。Lathrop的Megapack工廠每週生產200個Megapack,這使得我們達到了每年40 GWh的產能。

    我們在上海的第二家工廠將於明年第一季度開始生產,初期產能為每年20 GWh,也將逐步擴大。不久之後,我們的固定儲能業務年出貨量將達到100 GWh,而這一數字最終將成長到數TWh的規模。

    事實上,為了實現可持續能源的未來,我們必須達到TWh的規模,否則就無法真正產生顯著的影響。

     

    非常感謝埃隆。Vaibhav也有一些開場白要說。

    Vaibhav Taneja - 財務長

    我們第三季度的業績再次證明了業務的擴展能力,創下了63億美元的運營現金流量紀錄。

    我們的汽車收入在季度和年度上均實現了增長。

    儘管單位銷量增長,我們的平均售價(ASP)有所下降,這主要是由於融資激勵措施的影響。需要提醒的是,我們主要通過第三方銀行和金融機構提供這些激勵,並在收入中扣除這些激勵的成本。

    我們為Cybertruck發布了FSD及其他功能,這為本季度貢獻了3.26億美元的收入。我們繼續看到較高水平的監管信用收入,今年以來已超過20億美元。

    從行業層面來看,中國市場的表現優於美國和歐洲,約為後者的三倍。這表明隨著消費者對電動車的接受度提高,其他地區也會有相似的增長趨勢。我們認為,專注於建造平價且更具吸引力的車型是正確的策略。

    我們的重點仍然是提高單位銷量,同時避免庫存的積壓。為支持這一策略,我們繼續提供非常具有吸引力的車輛融資選項。與其他OEM相比,我們的車輛在安全性、性能和無與倫比的軟件功能上提供了更好的價值。

    雖然我們的每款車型都具備這些功能,但消費者的認知存在差距,有時甚至是現有車主也不完全了解。我們計劃在與現有和潛在客戶的互動中更加清晰地展示這些功能。

    埃隆·馬斯克 - 特斯拉執行長、董事、Technoking

    是的,我們希望降息的趨勢能持續下去,因為這會對汽車需求產生重大影響。大多數人的購買需求是由每月付款額決定的,他們是否能夠承擔每月的付款額。因此,降息可能會幫助提高車輛的可負擔性。

     

    Travis Axelrod - 投資人關係主管

    非常感謝,Vaibhav。接下來,我們進入投資人問答環節。

     

    QA環節

     

    Q1:
     

    Travis Axelrod - 投資人關係主管

    第一個問題是,特斯拉是否仍在按照計劃於明年推出更平價的車型?這與你們的AI和產品路線圖如何對應?

     

    Lars Moravy - 車輛工程副總裁

    當然,如Elon和Vaibhav所說,我們正按照計劃在明年上半年實現這一目標。我們的目標一直是降低車輛成本,以促進可持續能源和運輸的普及。這也是我們現有車型價格不斷下降的原因。

    Elon Musk - 首席執行官

    是的,平價車型將有相應的激勵措施,使得價格低於30,000美元,這是一個重要的門檻。

    Q2:
     

    Travis Axelrod - 投資人關係主管

    非常好,謝謝。下一個問題是,我們何時可以期待特斯拉推出25,000美元的非Robotaxi 的普通車型?

    Elon Musk - 首席執行官

    我們不會違背這個承諾。未來是自動駕駛的,我已經多次強調過這一點。我堅信未來是自動駕駛的電動車。非自動駕駛的燃油車將像騎馬一樣變得稀有。

    Lars Moravy - 車輛工程副總裁

    在一個自動駕駛的世界裡,重要的是每英里最低的成本效率,這就是我們在Robotaxi 中所實現的。

    Elon Musk - 首席執行官

    完全正確。全面考慮每英里的成本才是關鍵。試圖打造一輛既能手動駕駛又能自動駕駛的混合車型會影響性能。

    Cybercab將被優化以適應自動駕駛,並且成本大約為25,000美元。如果你願意,你也可以購買一輛。

    Q3:

    Travis Axelrod - 投資人關係主管

    好的。下一個問題是,特斯拉正在採取哪些措施來緩解服務中心的長等待時間?

    Ashok Elluswamy - 人工智慧軟件副總裁

    我們的目標是從源頭解決問題,盡量避免客戶遇到問題。我們認為最好的服務就是不需要服務。當需要服務時,我們確保有足夠的零件,並且診斷能夠高效處理。

    Elon Musk - 首席執行官王

    是的,車輛不應該出現故障,但如果真的發生故障,它應該能夠直接與服務中心通信,告知需要修復的內容。

    Vaibhav Taneja - 首席財務官

    今年我們已開設了將近70個服務中心,並通過擴大每個服務中心的規模,大幅提高了北美的服務能力。

    Q4:

    Travis Axelrod - 投資人關係主管

    謝謝。下一個問題是關於Tesla Semi的增長階段,它將會是什麼樣子,何時可以準備好?

    Lars Moravy - 車輛工程副總裁

    我們在位於里諾的Semi工廠取得了進展。試驗性生產將在明年下半年開始,全面生產預計在2026年上半年啟動。Semi的增長將取決於客戶的採用情況,但需求非常強勁。

    Elon Musk 

    Semi的需求相當高,因為它每噸運輸的每英里成本比柴油卡車更低。任何不採用電動卡車的公司都將面臨競爭劣勢。

    Q5:

    Travis Axelrod - 投資人關係主管

    下一個問題是,特斯拉何時會在所有特斯拉車輛中引入X和Grok?

    Elon Musk - 首席執行官、董事、特斯拉技術之王

    這些功能相對較小。是的,我們計劃擴展車輛界面中可用的功能,包括改進瀏覽器,使用戶能夠訪問他們想要的一切。

    一旦我們實現了完全自動駕駛,車內的用戶將能進行多種活動,從上網衝浪、詢問AI問題,到觀看電影和玩視頻遊戲。Cybercab將配備大屏幕和出色的音響系統,營造出個人影院的體驗。

    未具名公司代表

    這就是為什麼我們一直在為車輛界面添加遊戲和其他媒體應用程序,我們相信這是未來的發展方向。

    Elon Musk - 首席執行官

    現在有一些有趣的遊戲,如Castle和Polytopia等。

     

    Q6:

    Travis Axelrod - 投資人關係主管

    下一個問題是,Elon提到明年在加州和德州推出無人監管的FSD(全自動駕駛)。這是否意味著監管機構已經同意在整個州內對現有的Hardware 3和4車輛進行批准?

    Elon Musk - 首席執行官

    加州的監管批准流程比德州更長。我會感到意外,如果我們在明年沒有獲得批准,但最終決定權仍在於監管機構。我們預計明年在這兩個州推出無人駕駛特斯拉車輛,但監管障礙仍然存在。

    Lars Moravy - 車輛工程副總裁

    我們設計的車輛符合所有聯邦法規,包括FMVSS標準。雖然目前全國範圍內還沒有自動駕駛車輛的部署法規,但每個州都有自己的規則,我們將遵守相應規範。

     

    Q7:

    Travis Axelrod - 投資人關係主管

    下一個問題是2025年的計劃是什麼?

    Ashok Elluswamy - 人工智慧軟件副總裁

    我們計劃繼續開發更便宜的車型,並增加Powerwall 3的儲能部署。我們還將擴展超級充電站網絡,目標是吸引更多的OEM加入我們的網絡。4680電池生產將持續發展,同時我們的鋰精煉廠也將啟動生產。

    Elon Musk - 首席執行官

    特斯拉在各方面表現都很好。特斯拉幾乎在我們所做的一切中都在取勝。如果我們能繼續執行,特斯拉有很大機會成為世界上最有價值的公司。

    Vaibhav Taneja - 首席財務官

    在2025年,我們將繼續生產平價汽車,增加儲能部署,並擴展超級充電站網絡。我們還計劃在精煉廠開始鋰的生產。

    Q8:

    Travis Axelrod - 投資人關係主管

    謝謝。下一個問題是關於Tesla Roadster。它的進度如何?為什麼花了這麼長時間?

    Elon Musk - 首席執行官

    Roadster對特斯拉來說是個“錦上添花”的產品,而我們的主要使命是加速可持續能源的轉型。雖然這是一個非常有趣的項目,但它的優先級低於對可持續性影響更大的其他計劃。我們在Roadster上有所進展,它的設計已接近定稿。當它最終推出時,它將是非常驚艷的。

     

    Q9:

    Travis Axelrod - 投資人關係主管

    最後一個問題是關於robotaxi的部署。這會首先以特斯拉部署的車隊開始,然後允許客戶通過訂閱模式添加他們的車輛嗎?Hardware 3是否能夠支持這一點?

    Ashok Elluswamy - 人工智慧軟件副總裁

    最初,我們將專注於Hardware 4的推出,因為它的能力更強。雖然我們會將某些功能後移到Hardware 3,但它可能無法達到無人監管的FSD所需的安全水平。如果

    需要的話,我們將升級Hardware 3以確保安全。

    Elon Musk - 首席執行官

    我們目前還不能100%確定,但Hardware 4的能力是Hardware 3的數倍。我們將繼續在Hardware 4上開發FSD,同時確保所有平台的安全性。

     

    Travis Axelrod - 投資人關係主管

    謝謝大家今天的參與。我們期待在下一季度再次與大家交流。

    5
  • (中文逐字稿)德州儀器 2024 年第三季度財報說明會

    10月23日

    重點整理

    1. 消費性市場

    • 現狀:個人電子產品市場在 2023 年第一季度觸底,此後持續改善。2024 年第三季度環比增長約 30%,但仍比 2021 年的峰值低 20%。
    • 原因:之前因供應限制,公司將資源優先分配給工業和汽車市場。隨著產能和庫存恢復,公司重新專注於個人電子產品市場,並積極爭取新的設計機會。
    • 展望:預計增長動能將持續。隨著供應鏈的改善和市場需求的回升,公司有望在該領域重新獲得市占率。

    2. 車用市場

    • 中國市場
      • 現狀:連續兩個季度環比增長 20%,主要由電動車需求推動。公司在中國的汽車業務內容增加,達到歷史新高。
      • 原因:中國電動車市場增長強勁,設計周期快,客戶採用公司的產品增多。
      • 展望:預計增長勢頭將持續,公司將受益於電動車市場的持續擴張。
    • 中國以外市場
      • 現狀:持續疲軟,營收達到峰值後持續下滑。
      • 原因:市場需求疲軟,庫存調整尚未完成。
      • 展望:預計短期內仍將疲軟,但隨著庫存調整的完成,有望逐步復甦。

    3. 工業市場

    • 現狀:自 2022 年第三季度以來持續下降,累計下降超過 30%。大多數細分市場觸底後在低位徘徊,尚未出現明顯的復甦跡象。
    • 細分市場情況
      • 穩定但低迷:建築自動化、能源基礎設施、醫療等。
      • 仍在下滑:工廠自動化、馬達驅動等。
      • 顯示復甦:家電、電源傳輸等。
    • 客戶行為:由於公司的交貨期較短,客戶僅在需要時下單,未囤積庫存。
    • 展望:市場穩定但不確定性仍高。復甦時間難以預測,但公司已做好準備,隨時抓住市場回暖的機會。

     

    公司報告環節:

     

    Dave Pahl - 副總裁兼投資者關係部門主管 歡迎來到德州儀器 2024 年第三季度財報說明會。我是德州儀器的投資者關係部門主管 Dave Pahl,今天與我一同參加的有我們的首席執行官 Haviv Ilan 和首席財務官 Rafael Lizardi。

     

     如果有人錯過了發布的資料,可以在我們的網站 ti.com/ir 上找到。我們的會議正通過網路直播,並且稍後將會錄音並提供重播。此次會議將包含前瞻性聲明,這些聲明涉及的風險和不確定性可能會導致德州儀器的業績與管理層的預期有重大差異。 

     

    我們鼓勵各位查看今天發布的財報中關於前瞻性聲明的通知,以及德州儀器最近的 SEC 申報文件,以獲取更完整的描述。今天我們將提供以下更新: 

     

    首先,Haviv 將簡要回顧本季度的情況。接著,他將提供第三季度營收結果的洞見,並詳細介紹我們在終端市場的情況。最後,Rafael 會覆蓋財務結果、資本管理更新以及 2024 年第四季度的指引。 

     

    現在,我將把時間交給 Haviv。 Haviv Ilan - 總裁兼首席執行官 謝謝,Dave。首先,我將簡要回顧第三季度的情況。本季度營收約為 42 億美元,符合預期,較上季度增長 9%,但較去年同期下降 8%。類比產品的營收同比下降 4%,嵌入式處理業務下降 27%。 其他業務的營收與去年同期相比下降了 5%。

     

    現在,我將提供一些有關第三季度不同終端市場營收的見解。我們的結果繼續反映了整個週期中市場行為的不同步性。 與上季度類似,我將重點關注環比的表現,因為這在目前更加具信息性。

     

    首先,工業市場下滑了個位數,主要是由於客戶繼續降低庫存水平。

    汽車市場增長了個位數的上半段,主要來自中國的增長。 個人電子產品市場增長了約 30%。企業系統增長約 20%,通訊設備增長約 25%,這三個市場的周期性復甦仍在繼續。 

    現在,讓我們請 Rafael 來講解利潤、資本管理以及展望。 Rafael Lizardi - 首席財務官兼資深副總裁 謝謝,Haviv,大家下午好。正如 Haviv 所提到的,

    本季度的營收為 42 億美元,毛利為 25 億美元,佔營收的 60%。環比來看,毛利率上升了 180 個基點,主要是由於營收增長。 

    本季度的營運支出為 9.2 億美元,與去年同期持平且符合預期。在過去 12 個月內,營運支出為 37 億美元,占營收的 24%。

    營運利潤為 16 億美元,占營收的 37%,同比下降 18%。 

    淨收入為 14 億美元,或每股收益 1.47 美元。

     

    每股收益包含了 0.03 美元的額外收益,這部分在我們的原始指引中未包括。接下來,我將介紹我們的資本管理結果,首先是現金流的生成情況。經營活動的現金流在本季度為 17 億美元,在過去 12 個月內為 62 億美元。 資本支出在本季度為 13 億美元,過去 12 個月為 48 億美元。過去 12 個月的自由現金流為 15 億美元。需要提醒的是,自由現金流包含了 CHIPS 法案投資稅收抵免的收益,第三季度為 2.2 億美元,過去 12 個月為 5.32 億美元。 在本季度,我們支付了 12 億美元的股息,並回購了 3.8 億美元的股票。在 9 月份,我們宣布股息增加 5%,這是連續第 21 年增加股息,反映了我們持續致力於將自由現金流回饋給股東。 過去 12 個月內,我們總共向股東返還了 52 億美元。我們的資產負債表依然強勁,第三季度末的現金和短期投資總額為 88 億美元。總債務餘額為 140 億美元,平均票面利率為 3.8%。季度末的庫存為 43 億美元,較上季度增加 1.9 億美元,庫存周轉天數為 231 天,環比增加兩天。

     

    對於第四季度,我們預計營收在 37 億到 40 億美元之間,每股收益在 1.07 到 1.29 美元之間。

    我們預計第四季度的有效稅率約為 13%。 展望 2025 年,根據目前的稅法,我們預計有效稅率將維持在類似水平。總結來說,我們將繼續專注於長期價值的領域。我們持續投資於我們的競爭優勢,包括製造和技術、廣泛的產品組合、渠道的覆蓋以及多樣且持久的市場地位。 通過嚴謹的資本分配,我們將繼續加強這些優勢,並專注於最好的機會,相信這將使我們能夠在長期內持續增長自由現金流和每股收益。

     

     現在,我將把時間交還給 Dave。 Dave Pahl - 副總裁兼投資者關係部門主管 謝謝,Rafael。主持人,現在可以開放提問。為了讓更多人有機會提問,請限制每次只提一個問題。回答完後,會提供您後續提問的機會。主持人? 

     

    問答環節(Q&A) 

     

    Q1:

    主持人 謝謝大家。(操作說明) Timothy Arcuri,來自瑞銀。 

    Timothy Arcuri - 分析師 謝謝。

    我有個問題關於汽車業務的增長。我認為汽車業務的增長對很多人來說是個驚喜。你提到了中國市場,但在本季度末訂單有沒有變弱?因為我們看到幾乎所有汽車製造商都做了負面公告。 那麼,你可以談談汽車業務的情況嗎?以及對於 12 月的展望有什麼需要注意的嗎?在終端市場方面,12 月有什麼值得指出的嗎?

     

     Haviv Ilan - 總裁、首席執行官 好的,Tim,我來回答這個問題。關於汽車市場的情況,是的,它確實增長了。我們提到過高個位數增長,大約是 7% 到 8%,主要由中國市場推動。

     我在第二季度提到過我們在中國看到的強勁增長,汽車業務也推動了這種增長。這種增長在第三季度再次出現。簡單來說,第二季度增長了 20%,而第三季度又增長了 20%。 

    在中國,電動車(EV)增長勢頭不斷,這推動了我們的業務增長。這不是短期現象,而是一種持續增長的趨勢。 在中國,我們的汽車業務達到了歷史新高。我認為在短期內不會下滑。

    至於其他地區的汽車市場情況則不同,我們在其他市場持續看到疲軟。2023 年第三季度的收入達到了高峰,此後基本上呈下降趨勢。 除了中國之外,我們在 2023 年第四季度和 2024 年第一季度看到了快速調整,但其他市場仍然顯示出疲軟。我認為這將是我們第四季度季節性預測的一部分。

     

    Q2:

     Timothy Arcuri - 分析師 Rafael,根據指引,第四季度的營運支出(OpEx)通常會下降到低至中個位數。因此,即使是中個位數的下降,毛利率可能會在 50% 中段,甚至下降 200 個基點。這樣的評估是否合理,特別是考慮到折舊的情況? 

     

    Rafael Lizardi - 首席財務官、資深副總裁 是的,你的問題涉及到幾個 OpEx 的元素——沒有什麼異常情況,但我們可能預計會持平或略有上升。由於第四季度的營收中值下降,這將對毛利率產生影響。 毛利率預計會下降,折舊也會持續上升。

    事實上,10 月份我們開始對 SM1 的建築和無塵室進行折舊,這將在第四季度對折舊施加更多壓力。 

     

    Q3:

     

    主持人 Vivek Arya,來自美國銀行證券。 Vivek Arya - 分析師 謝謝,Haviv,感謝你提供的終端市場評論。你提到個人電子產品的需求環比增長了大約 30%。你能解釋一下這種增長的原因嗎?特別是考慮到 PC 和手機需求的疲軟?這種增長是否來自其他領域,還是這些領域有所改善?這是否意味著市場從週期性角度開始見底?

     

     Haviv Ilan - 總裁、首席執行官 是的,這是一個很好的問題。在過去幾年中,個人電子產品的營收在 2021 年第三季度達到峰值。順便說一下,由於季節性原因,第三季度通常是我們每年最強的季度。 但在 2023 年第一季度,營收跌至谷底,之後我們看到了持續的改善。然而,2024 年第三季度的表現仍低於歷史峰值,約比 2021 年的峰值低 20%。 有增長的空間,正如我之前提到的,當我們在 2021 年和 2022 年供應短缺時,我們不得不優先考慮工業和汽車市場。在個人電子產品方面,由於設計周期較短,我們在供應和庫存恢復之後,重新攻入這一市場。

    在 2024 年第三季度,我們在所有領域都觀察到了增長,尤其是手機和筆記本電腦。

     

    Q4:

     Vivek Arya - 分析師 展望 2025 年,你們提到德州儀器有可能回到 2022 年的水平。但要達成這一目標,需要在接下來的兩年內達到中十位數的銷售增長。你認為在哪個時點會出現超季節性的增長季度?德州儀器是否已準備好應對這些增長高峰,還是現在預測還為時過早? 

     

    Haviv Ilan - 總裁、首席執行官 Vivek,為了澄清,我們在 8 月的資本管理會議上展示了一些從持平到增長的情景,這是基於 2018 年水平的,提供了一個框架,讓投資者了解基於不同營收情景的潛在自由現金流增長。 關於你的問題,

    有三個市場——個人電子產品、企業系統和通訊系統——正在週期性復甦,儘管尚未完全復甦。

    它們在 2023 年佔我們營收的約 25%。要實現更廣泛的復甦,我們需要工業和汽車市場的配合。 

    工業市場的營收在 2022 年第三季度達到峰值,隨後經歷了八個季度的下降,目前水平比峰值低超過 30%。儘管庫存調整仍在進行,但我預計復甦即將開始。

    至於汽車市場,中國的增長勢頭使其達到了歷史新高,但其他市場仍在尋找穩定性。 我預計汽車市場將建立一個不太劇烈的高峰到谷底的週期,但我無法具體確定時間。

     

    Q5:

     主持人 CJ Muse,來自 Cantor。 CJ Muse - 分析師 下午好,謝謝你們回答我的問題。考慮到週期性的不確定性,你們對於第四季度和 2025 年上半年的產能利用率有什麼想法?考慮到目前 43 億美元的庫存,你們的目標是進一步增長,還是保持現有水平直到看到更明顯的復甦跡象?

     

     Haviv Ilan - 總裁、首席執行官 很高興回答這個問題。我們的目標是通過增加庫存來支持營收增長,為 2025 年的上升期做準備。 我們預計第四季度的庫存將增加,類似於第三季度的 2 億美元增長。儘管工廠負荷有所減少,但我們仍計劃增加庫存。 我們針對每個設備的成品和芯片都有詳細的庫存計劃,這是基於採購行為和需求預測的。這些庫存風險較低,因為它們服務於許多客戶且具有較長的生命周期。

     

    Q6:

     CJ Muse - 分析師 謝謝。關於汽車市場的追問,你提到中國市場的增長,但中國的汽車製造商是否在歐洲市場中獲得了更多的市場份額?這種趨勢是否反映在你們的業務上? 

     

    Haviv Ilan - 總裁、首席執行官 很自然地,中國電動車(EV)的增長勢頭正在擴展到全球市場。中國的汽車製造商確實在國際市場上,特別是在歐洲市場中,取得了一定的市場份額。 

    我們在中國的汽車業務在第三季度創下新高,主要是由於電動車的強勁增長。市場動態、快速的設計周期以及庫存的調整使我們在中國的業務周期變得較短,但在中國以外的汽車市場復甦則相對緩慢。

     

    Q7:

     CJ Muse - 分析師 謝謝。另一個問題是你們提到的典型第一季度的季節性表現如何?它與最近幾年或疫情前的水平相比如何?

     

     Haviv Ilan - 總裁、首席執行官 通常來說,第一季度的季節性表現是持平或略有下降,特別是相對於較強的第二季度和第三季度。

    歷史上,第四季度和第一季度是我們的季節性較弱的季度。

    雖然季節性表現可能因市場情況而有所不同,但我們預期 2025 年第一季度將遵循類似的趨勢。 

     

    Q8:

    主持人 Thomas O'Malley,來自巴克萊銀行。 Tom O'Malley - 分析師 謝謝你回答我的問題。Haviv,你提到企業系統和通訊系統正在糾正問題,但顯示出了一些動能。這些部門仍在環比下降,還是已經開始復甦了?

     

     Haviv Ilan - 總裁、首席執行官 不,所有這三個部門——個人電子產品、企業系統和通訊系統——都顯示出了快速的環比增長。

    回顧一下,個人電子產品環比增長了 30%,企業系統增長了 20%,而通訊系統增長了 25%。 

    然而,這些部門的表現仍低於先前在 2022 年左右的峰值。我預期這種增長勢頭會繼續下去,特別是由於我們現在擁有比前一個上升周期更多的庫存和供應能力。

     

    Q8:

     Tom O'Malley - 分析師 謝謝你的澄清。疫情期間,你們形容汽車和工業市場是雙位數的增長驅動因素。考慮到最近的趨勢,你會調整對這些市場增長潛力的看法嗎?還是你仍然認為它們是長期的雙位數增長驅動因素?

     

     Haviv Ilan - 總裁、首席執行官 是的,我仍然認為汽車和工業市場是雙位數的增長驅動因素。

    在汽車市場,目前的週期性增長強化了這一觀點,預計未來 5 到 10 年的增長將由電動車的普及推動。

    至於工業市場,增長可能會延續數十年,因為某些行業的自動化和電氣化仍處於早期階段。儘管汽車市場的增長可能不會持續那麼長的時間,但我不認為車輛內的產品需求會在短期內飽和。 

     

    Q9:

    主持人 Joe Moore,來自摩根士丹利。 Joseph Moore - 分析師 謝謝。你能更詳細地談談工業市場嗎?所有的細分市場都在經歷一致的庫存調整,還是有一些領域顯示出增強的跡象?

     

     Haviv Ilan - 總裁、首席執行官 這是個好問題,Joe。在工業市場中,我們有超過 12 個細分市場,整體來看,自 2022 年第三季度以來,它們一直在持續下滑。大多數細分市場似乎已經達到谷底,在過去幾個季度內保持穩定。 如建築自動化、能源基礎設施和醫療領域處於低位徘徊,而工廠自動化和馬達驅動仍在下降。

    另一方面,如家電和電源傳輸等細分市場已顯示出一些復甦跡象。

     

    Q10:

     Joseph Moore - 分析師 謝謝。關於嵌入式處理的問題,它的表現長期落後於類比產品,並且一直在進行轉型。近幾個季度,嵌入式市場有什麼不同的變化嗎?

     

     Haviv Ilan - 總裁、首席執行官 從戰略角度來看,我們對嵌入式處理的進展感到滿意。與類比產品相比,嵌入式處理的設計周期較長,但特別是在工業和汽車市場中勢頭正在增強,這兩個市場佔我們嵌入式業務的 95%。 

    雖然嵌入式處理的下行周期比類比產品晚了一年,但在 2023 年已經顯示出增長,相比之下類比產品在下降。

    我對嵌入式處理的未來感到樂觀,因為它正在經歷週期性的復甦。 

     

    Q11:

    主持人 William Stein,來自 Truist 證券。 William Stein - 分析師 謝謝你回答我的問題。你能提供一些關於過去幾個月訂單節奏的見解嗎?是否出現了需求的意外波動? 

     

    Haviv Ilan - 總裁、首席執行官 在第三季度,我們沒有看到需求模式的重大變化,而第四季度似乎也在遵循典型的季節性變化。第三季度的訂單率逐月上升,這是正常現象,我們沒有看到意外的下降或激增。 

     

    Q12:

    William Stein - 分析師 我有個追問:最近的市場調查顯示,客戶可能擁有比預期更多的庫存。是否可以說客戶正在等待利率下降或其他外部因素的改善,然後再恢復正常的訂單量?

     

    Haviv Ilan - 總裁、首席執行官 我們無法掌握客戶的具體庫存水平,但我們知道目前的高利率可能會抑制庫存的積累。我們的目標是承擔客戶的庫存壓力,確保他們在需要時能夠快速獲得產品。 我們的大部分產品類別的交貨期都很短,即使在低谷期,我們也能快速響應需求。這種能力使我們在市場復甦時處於有利位置。

     

    Q13:

     主持人 Tore Svanberg,來自 Stifel。 Tore Svanberg - 分析師 謝謝你們讓我插個問題。我有一個跟進的問題是關於工業市場的。交貨期很短,你們也有庫存,但從終端市場或銷售角度來看,工業市場是否正在穩定?是改善還是惡化?你提到有些細分市場可能正在穩定——整體的終端消費情況如何? 

     

    Haviv Ilan - 總裁、首席執行官 謝謝,Tore。重申一下,大多數工業細分市場在過去三到四個季度內都維持在相似水平,因此從營收角度來看,可以說有一定的穩定性。

    按照季節性表現,通常 Q2 或 Q3 會出現工業增長,但今年我們並沒有看到這種情況。這表明某些客戶仍在調整庫存,這也是我們在評論中保持謹慎的原因。 不過,我確信工業營收已達到整體穩定的水平。只有工廠自動化和馬達驅動仍在下滑,這對德州儀器來說是重要的領域。其他細分市場,如建築自動化和能源基礎設施則保持穩定,但尚未出現顯著的上升趨勢。 

     

    Q14:

    Tore Svanberg - 分析師 明白了。再問一個問題——當你與主要的工業客戶交流時,你是否感覺到他們在等待利率下降或美國大選結束後才會增加訂單?還是說這更多是因為他們在等待實際需求的復甦才會加大支出? 

     

    Haviv Ilan - 總裁、首席執行官 這是一個好問題。簡單來說,我們並沒有聽到客戶明確表示會因利率或選舉等外部因素採取觀望態度。 相反,我們更經常聽到的是客戶對能夠在需要時快速獲得庫存的重視。他們在小心管理自己的庫存,但在需要零部件時,他們知道我們能夠快速交付。這就是為什麼在週期性低谷時擁有強大的供應鏈對我們來說非常重要。 

     

    Q15:

    主持人 William Stein,來自 Truist 證券。 William Stein - 分析師 再次感謝你們允許我提問。你在之前的會議中提到過希望將供應與不同部門的需求相匹配。考慮到工業和汽車市場的不同增長率,你們在供應管理方面有什麼具體的調整嗎? 

     

    Haviv Ilan - 總裁、首席執行官 是的,我們已經採取了一些措施來確保我們的庫存和產能更好地符合每個細分市場不同的需求動態。 在最近的上升周期中,我們優先考慮了工業和汽車市場的產能,因為這兩個市場的設計周期較長且需求基數更廣。我們現在看到這些決策的效果,特別是在汽車市場,我們能夠支持需求增長而不會出現長期的交貨期。 在工業領域,我們正專注於如工廠自動化、能源基礎設施和建築自動化等特定細分市場。我們密切關注這些細分市場的動態,並準備在它們復甦時增加支持。

     

    Q16:

     William Stein - 分析師 感謝你的澄清。再問一個問題——你們是否預計在 2025 年會有任何顯著的資本支出(CapEx)增加,以進一步增強供應能力?還是目前的投資水平已經足夠? 

     

    Rafael Lizardi - 首席財務官、資深副總裁 這是一個好問題,William。展望 2025 年,我們計劃繼續投資於製造能力,以支持未來的增長,但不會像 2023 年或 2024 年那樣達到同樣的資本支出水平。 正如我們之前所提到的,我們已經對產能進行了大量的投資,相信我們在市場復甦時已經具備了充分應對需求的能力。然而,我們仍將保持靈活性,根據市場狀況和具體的機會來調整資本支出。

     

    Q17:

     主持人 Vivek Arya,來自美國銀行證券。 Vivek Arya - 分析師 謝謝你允許我再次提問。我想再次探討一下中國汽車市場的增長。你認為當前的增長率是可持續的嗎?還是可能會受到更廣泛的地緣政治風險影響,比如美中關係? 

     

    Haviv Ilan - 總裁、首席執行官 Vivek,預測地緣政治因素的影響確實困難。我們在汽車市場,特別是中國的表現主要受到強勁的電動車需求和本地化製造的推動。 我們在競爭中的定位很強,我們預計在短期內需求將保持穩固。不過,我們也會關注可能的風險,例如政府政策變化或地緣政治緊張局勢,這些因素可能影響整體經濟環境。 目前,市場動態看起來較為有利,我們正繼續在這一領域,尤其是電動車領域建立更強的市場地位。 

     

    Q18:

    Vivek Arya - 分析師 了解了。作為一個更廣泛的問題,你們在汽車或其他部門有遇到任何供應鏈挑戰,比如元件短缺或物流問題嗎?

     

    Haviv Ilan - 總裁、首席執行官 我們最近並沒有經歷重大的供應鏈問題。我們在大部分產品類別中保持了較短的交貨期,而且擁有足夠的庫存來支撐需求。 在物流方面,全球確實存在一些挑戰,但我們到目前為止管理得很好。我們將繼續密切關注情況,並採取積極的措施以確保我們維持高水平的服務。 

     

    Q19:

    主持人 Ross Seymore,來自德意志銀行。 Ross Seymore - 分析師 謝謝你回答我的問題。Haviv,你提到德州儀器在長期內有能力實現自由現金流的增長。主要的驅動因素是什麼?你如何平衡成長投資與股東回報? 

     

    Haviv Ilan - 總裁、首席執行官 我們長期自由現金流增長的驅動因素有幾個: 擴展競爭優勢:我們持續投資於製造和技術、廣泛的產品組合和與客戶的穩固關係。 嚴謹的資本分配:我們以最大化長期回報的方式進行資本分配,平衡產能投資與通過股息和回購返還給股東的資金。 運營效率:我們專注於成本管理和效率,以保持健康的利潤率,這有助於提高自由現金流。 我們相信,這種策略可以使我們在投資未來增長機會的同時,持續產生強勁的自由現金流,並將其回饋給股東。 

     

     

    主持人 這次的問答環節就到此結束。感謝大家參加德州儀器 2024 年第三季度財報說明會。我們非常感謝您的參與。 Dave Pahl - 副總裁、投資者關係部門主管 謝謝大家的提問。一如既往,我們將努力達成目標,以所有者的心態行事,適應變化,並專注於長期價值的創造。我們期待繼續提供對我們的員工、客戶、社區和股東有益的業績。祝大家晚安。

    6
  • 2024 Q3 台積電法說QA即時更新

    10月17日

    1. 2025年將是健康成長的一年,資本支出預計高於2024
     

    2. AI需求只是剛開始。
     

    3. 這波半導體上升週期只是剛開始,距離高點還很遙遠。
     

    4. 台積電晶圓代工涵蓋先進封裝等新製程(晶圓代工2.0),將所有製程計算後我們市占率是不高的,不認為存在反壟斷問題。
     

    5.N2需求比想像中更好。

    6.現金股利會逐步成長。


    7.扣除記憶體,2025年全球半導體成長維持10%。

     

    8.非AI領域有觀察到其他產業需求逐步改善,有低個位數成長(除了手機市場對照大立光法說展望),AI相關應用加入會使得產業更健康。

    5
  • 2024/10/16 ASML Q3財報解析

    10月17日

    公司簡介

     

    ASML是一家領先的半導體設備供應商,致力於為晶片製造商提供硬體、軟體和服務,以便大規模生產積體電路。

    該公司總部設在荷蘭Veldhoven,並在歐洲、中東、非洲、美國和亞洲各地設有辦事處。ASML的業務模式主要是提供一體化光刻解決方案,這些方案將光刻系統、計算建模以及晶圓計量和檢測解決方案結合起來,用於實時分析和控制製造過程。

     

     

    產品


    EUV(極紫外光微影設備

    EUV技術是ASML的核心產品之一,主要用於製造先進的邏輯和記憶體晶片。

    EUV的營收在2024年上半年達到32.9億歐元,佔總營收37.7%。

    EUV的營收在2024年Q3為21億歐元,佔總營收28%。

    EUV技術的需求主要來自於高性能計算和AI應用的增長。

     

    DUV(深紫外光微影設備
     

    DUV技術目前是ASML的最大收入來源,特別是在成熟製程和主流技術節點上。

    DUV的營收在2024年上半年達到達到49.1億歐元,佔總營收56.3%。

    DUV的營收在2024年Q3為38億歐元,佔總營收50.6%。

     

    Metrology & Inspection(計量與檢測系統)
     

    計量與檢測系統在ASML的產品陣容中擔任支援角色,主要用於確保晶片製造過程的精準度和品質控制。

    在2024年的上半年,這類產品的營收為1.99億歐元,占總營收2.3%。

    隨著製程技術的發展,計量與檢測系統的重要性預計將進一步提升。
     

     

    High NA EUV(高數值孔徑極紫外光微影設備
     

    High NA EUV是ASML未來增長的關鍵技術之一,預計將在2025年和2026年開始大規模應用。

    該技術能夠顯著提高晶片的晶體管密度,對於邏輯和記憶體客戶來說具有重要的戰略意義。

    目前僅知道INTEL有採購兩台

     

    重點財報資訊

    1.2024年第三季的營收達到75億歐元,淨利潤為21億歐元,略高於市場預期。

    但新增訂單金額僅為26億歐元,遠低於市場預測的40億至60億歐元。

    其中14 億歐元為 EUV 訂單和 12 億歐元的非 EUV 訂單。

    記憶體相關訂單占 54%,邏輯相關訂單占 46%。

     

    2.預估Q4營收88-92億歐元,毛利率49-50%,其中包含兩台High NA EUV的付款確認。

    3.預計2025年總淨營收將增長至300億至350億歐元,低於市場預期360億歐元以及前次法說給的300-400億歐元。

    預估毛利率將落在51-53%之區間,低於前次法說給的54-56%及市場共識53.88%。

     

    財報會議內容解析

    1.根據本次財報QA環節,經營層確認中國禁令的影響,並預估明年中國營收佔比會回到20%(今年Q2及Q3為49%、47%。),2025 DUV的營收會低於2024。

     

    2.經營層提到智慧型手機和個人電腦市場的復甦確實比我們原先的預期更慢,這對一些客戶的產能規劃造成了影響。同時,我們也看到市場上有一些潛在的積極因素,比如 AI 相關應用的需求仍然很強勁,特別是在伺服器領域。

     

    3.經營層認為消費性市場要到2025下半年才可能看到明顯回升。

     

     

     

    【免責聲明】
    任何投資都有一定的風險,Allan 所有的文字、數據、資料全都僅供參考
    未經付費以及本人同意,禁止擷取部分引用、改寫,以及整篇文章轉貼分享,違者必究!

    4
  • 2024/10/15 台股走勢在預期之內

    10月15日

    系統統計

    加權指數上漲1.38%,主要集中

    半導體-台積電,日月光投控

    電腦周邊-奇鋐,廣達,勤誠,華碩

    其他電子-鴻海

     

    如同周末看法,指數由AI題材權值股帶動

     

    觀察股走勢檢視

     

    右側創新高

     

    右側創新高股價基期最高,多數呈現開高走低

     

    右側觀察

    右側股股價基期也是屬於高位階,除了少數個股維持漲勢外,大部分也呈現開高走低

     

    盤整偏多觀察

    盤整偏多個股股價位階較低,市場參與度較差,所以開低走低佔比50%

     

    總結:

     

    維持周末看法,指數進入最後急拉階段,漲勢集中在AI權值類股,多數個股容易被拉高出貨,尤其是股價基期越高越要小心

    不要FOMO

    不要FOMO

    不要FOMO

     

    【免責聲明】
    任何投資都有一定的風險,Allan 所有的文字、數據、資料全都僅供參考
    未經付費以及本人同意,禁止擷取部分引用、改寫,以及整篇文章轉貼分享,違者必究!

    9
  • 2024/10/14 AI權值類股個股狀況檢視

    10月14日

    今天大致工作把週末設定好的策略今天都執行完畢。
    整體部位做了大幅度調整,也感謝阿共今天軍演,壓抑指數上漲,讓我開盤有滿充裕的時間做調整。

    目前調整完感覺不錯,接著就驗證自己的看法是否正確。

     

    稍微檢視一下近期AI權值股的個股狀況。

    00892主要成分股

    這檔很不錯,主要成分股都沒有空頭排列

     

    00891主要成分股

    這檔其次世芯KY,聯電處於空頭排列,這兩檔ETF佔13%

    不過台積電加聯發科有40%權重,權重分別佔約20%,這也是我納入考量原因

     

    接著看一下個股狀況

    台積電

    技術面+籌碼面相當不錯,基本面就不需要多說了

     

    聯發科

    內資於8月進場布局,近期主力開始進場拉抬股價,技術面多頭準備突破

     

    信驊

    股價近期被外資報告打壓,但內資狂接,技術面準備轉強

     

    京元電子

    內資布局2個多月,近期股價已經帶量突破

     

    力旺

    內資同樣布局2個多月,股價已經帶量噴出

     

    日月光投控

    內資一樣狂買,技術面逐漸轉強,等主力進來拉一根長紅

     

     

    主要成分股趨勢相當一致,這樣的組合期望值相當高,有機會打贏大盤

     

     

    【免責聲明】
    任何投資都有一定的風險,Allan 所有的文字、數據、資料全都僅供參考
    未經付費以及本人同意,禁止擷取部分引用、改寫,以及整篇文章轉貼分享,違者必究!

    4